
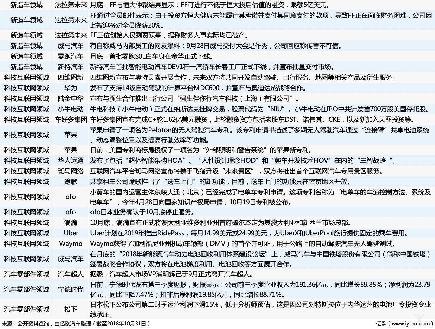
据亿欧汽车不完全统计,在过去一个月(10月1日—10月31日)里,三家车企出现了人事变动,分别为:福特、长城和FF。丰田和奔驰出现了车辆召回的消息,其中,奔驰还因在美召回车辆过程中涉嫌违规遭美当局调查,最高或致1亿美元处罚。好消息是,中国一汽与国家开放银行、中国建设银行、中国工商银行等16家银行签署战略合作协议,各银行给中国一汽意向性授信共计10150亿元。亿欧汽车对各事件进行了梳理盘点、以飨大家,欢迎补充指正。

以下为部分企业10月动态汇总:
传统造车领域
丰田因熄火问题在全球召回240万辆混动汽车;丰田与软银合作,组建合资公司Monet
月初,日本丰田汽车表示,将在日本国内外召回243万辆汽油混合动力汽车,因一个混动系统问题可能造成熄火。本次召回包括普锐斯(Prius)和Auris两款车,涉及到从2008年10月至2014年11月期间生产的汽车。召回影响到大约125万辆在日本出售的汽车、83万辆在北美以及29万辆在欧洲出售的汽车。
丰田汽车与软银公司于4日宣布将合资成立一家名为Monet的移动出行公司,启动资金为20亿日元(1750万美元),后续将增至100亿日元。其中,软银出资占比达到50.25%,丰田则为49.75%。
奥迪获得北京L4级自动驾驶车辆道路测试牌照
继今年9月14日取得车联网示范城市无锡市自动驾驶车辆测试牌照之后,奥迪中国又获得北京市L4级自动驾驶车辆道路测试牌照。同时,公司在这两大主要城市均已经启动自动驾驶车辆测试。
中国一汽获意向性授信共计10150亿元
10月24日,据中国一汽官方消息,日前中国一汽与国家开放银行、中国建设银行、中国工商银行等16家银行签署战略合作协议,各银行给中国一汽意向性授信共计10150亿元。
戴姆勒牵手吉利布局出行市场
10月24日,戴姆勒出行服务有限责任公司与浙江吉利控股集团管理的吉利集团(新业务)有限公司宣布,双方将在华组建合资公司,提供高端专车出行服务。该合资公司总部将设在杭州,双方持股比例为50:50,计划在中国的部分城市提供高端专车出行服务,使用高端车型将包括但不限于梅赛德斯-奔驰品牌。初期投入车型包括梅赛德斯-奔驰S级车、E级车、V级豪华多功能车以及梅赛德斯-迈巴赫轿车,未来也将使用吉利集团旗下高端纯电动车型。目前,该合资公司的商务条款和投资计划尚未披露,合资公司的成立及运营须获得并购监管机构的批准。
奔驰因在美召回车辆过程中涉嫌违规遭美当局调查,最高或致1亿美元处罚
近日,美国国家公路交通安全管理局称,已就奔驰在过去18个月召回140万辆汽车过程中,是否遵守联邦法律以及是否存在执行过失展开调查。同时,该机构表示如果奔驰不提供或逾期提供信息,最高或将面临1.05亿美元的处罚。与此同时,奔驰在国内又因为硬件“可能未安装”不得已实施召回,总数高达5559辆。
福特宣布将在2019年启动自动驾驶汽车测试计划;福特升级中国业务,陈安宁回归任总裁;福特与百度联手在中国测试自动驾驶汽车
10月23日,福特宣布将联合Argo从2019年开始在整个华盛顿特区开展自动驾驶车辆的测试活动。福特凭借其所推出的重载皮卡而在业内闻名,不过有消息显示福特将会利用普通轿车开展自动驾驶技术的测试。
10月24日,福特汽车将福特中国全面升级成为独立业务单元,并直接向公司全球总部汇报。未来,中国市场将与北美市场并列成为公司的核心市场。陈安宁将回归福特,任职福特汽车公司集团副总裁、福特汽车中国公司总裁兼首席执行官。专注于推动福特汽车公司在中国业务的可持续发展。该任命将于11月1日起生效。
据百度声明,福特汽车将与百度合作进行为期两年联合项目,从今年底开始在北京开放道路上测试L4级自动驾驶汽车。福特工程师已为该测试改装了配有百度Apollo虚拟驾驶系统的车辆。
长城携手百度进一步展开车联网服务;长城汽车WEY品牌首席执行官严思正式宣布离职
10月26日,百度与长城汽车车联网战略合作签约仪式正式举行,宣布双方在车联网方面合作全面升级。双方通过在车联网技术、内容、生态等方面的全面合作,打造专属车联网服务,全面推动车联网技术快速落地。根据协议,长城将采用小度车载OS等来自百度的技术支持,并接入百度内容生态。
日前,毕业于格廷根大学企业管理学和国民经济学专业的Jens Steingraeber,即离开这家本土汽车制造商。在官网公布的声明中,长城汽车称严思的离职原因为“家人生病需要照顾”,且离职后不在公司担任其它任何职务。
一汽丰田京东官方旗舰店正式上线
10月26日,国内汽车品牌一汽丰田与京东汽车用品联合宣布,一汽丰田京东官方旗舰店正式上线,在“双11”期间推出机油、机滤、空调滤芯、蓄电池等一系列原厂配件钜惠活动,并通过联动线下4S门店提供品质服务。同时,未来双方还将重点在商品、服务等领域展开深度合作,通过对消费者行为的更深入洞察,为消费者提供线上线下融合的消费体验,全面推动汽车后服务线上化进程。
红旗纯电动中大型SUVE115试制车正式下线;红旗汽车明年将推出实现L3级自动驾驶的量产车型
日前,红旗旗下全新FME平台打造的首款车型——内部代号为E115的试制车正式下线。官方表示,E115车辆将定位为纯电动中大型SUV。据了解,该平台下面的底盘、三电系统均属全新开发,从而为车辆带来更好的可靠性。
10月30日,红旗品牌发布技术品牌,命名为R.Flag“阩旗”计划,并首次阐述红旗品牌在未来的技术发展规划。明年,红旗将推出实现L3级自动驾驶的量产车型,2020年推出实现L4级自动驾驶的量产车型,2025年将实现L5级自动驾驶。
宝马集团为纯电动MINI车型做准备
据外媒报道,宝马集团德国丁戈尔芬电池厂将为纯电动MINI车型供应电池。2019年底,纯电动MINI车型将在南英格兰的牛津投产,其电池将来自丁戈尔芬的新型电池生产设施,电机将来自临近的宝马兰茨胡特工厂。宝马集团的丁戈尔芬工厂正为未来更高的电力驱动需求做准备。
比亚迪三季报:前三季度净利润15.27亿元,同比降落45.3%
比亚迪发布第三季报财报,财报显示:比亚迪前三季度营收889.9亿元,同比增长20.35%,净利润15.27亿元,同比降落45.3%;第三季度营收348.3亿元,同比增长20.54%,净利润10.5亿元,同比降落1.92%。同时,比亚迪预计2018年全年净利润约为27.27亿元~31.27亿元。
大众携手英特尔在以色列推自动驾驶网约车服务;大众汽车三季度净盈利26.7亿欧元
大众和英特尔旗下Mobileye正计划明年初推出以色列的首个自动驾驶汽车网约车服务。两家公司将与以色列汽车进口商ChampionMotors组建合资公司。在这家合资公司中,大众将提供电动汽车,Mobileye将提供自动驾驶技。该服务被称作“出行即服务”,预计将于2022年开始商业运营。
大众汽车发布财报称,第三季度净盈利从上年同期的9.9亿欧元增至26.7亿欧元,超过市场预期。营收从上年同期的550亿欧元增至552亿欧元,低于接受FactSet调查的分析师平均预期的555.7亿欧元。运营利润从上年同期的17.2亿欧元增至27.1亿欧元。大众汽车表示,今年前三季计入了与柴油排放问题相关的24亿欧元一次性开支。
宾利考虑2025年前推出一款纯电动车型
据外媒报道,鉴于全球车企都在面临着越来越严苛的排放法规,宾利目前正在考虑发布其首款纯电动车型,以帮助减少其整体的CO2排放量。如果决定被审批通过,这款纯电动车将在2025年之前发布,或将基于大众集团旗下品牌保时捷和奥迪的平台生产。
北京汽车等五家企业出资3.3亿,联合设立北汽IT公司
北京汽车发布公告称与北汽集团、北汽新能源、北汽鹏龙及华夏出行订立了出资协议,将分别出资5,000万元、13,000万元、5,000万元、5,000万元、5,000万元,联合设立北汽IT公司,以布局信息化业务。根据出资协议,北汽IT公司的总注册资本为33,000万元人民币。
广汽集团同意广汽本田新建新能源车项目,计划总投资29.9亿元
日前,广汽集团公告称:同意广汽本田新建新能源车项目,预计产能达12万台/年,广汽本田新建新能源车项目计划总投资29.9亿元。
新造车领域
车和家理想智造ONE正式发布:补贴前售价不到40万元,2019年开始预订
10月18日晚间,车和家公司在京举行了“理想智造ONE”的品牌和产品发布会。根据介绍,这款对标宝马X5、特斯拉ModelX的增程式纯电动中大型SUV的动力电池纯电动续驶里程为180公里,综合工况700公里,市区综合工况大于1000公里。
蔚来ES8三季度交付量为3268台,年底交付1万台目标不变
10月15日,蔚来官方宣布,截至2018年9月30日,蔚来旗下首款产品ES8已累计交付3,368台,其中2018年第三季度交付量为3268台。此外,蔚来ES8在9月份的单月交付量为1766台,环比增长约58%。
特斯拉摘得上海临港86万平方米用地;三季度Model3毛利超20%;特斯拉推出Autopilot新功能:最先进辅助驾驶员技术;特斯拉电动卡车预订者被告知:2020年才能提车
10月17日下午,上海临港新城管委会宣布特斯拉(上海)有限公司成功摘得上海临港装备产业区Q01-05地块864885平方米(合计1297.32亩)工业用地,并与上海市规划和国土资源管理局正式签订土地出让合同。特斯拉上海超级工厂在临港地区实质落地。
10月25日,特斯拉于美股收市后发布了公司第三季度财报及股东信。财报显示,公司该季度营收68亿美元,相较去年同期的29.85亿美元,涨幅高达128%,以每股收益1.75美元、利润3.12亿美元(非美国通用会计准则的5.16亿美元)的成绩为这个季度画上了相当圆满的句号。
据美国科技媒体TechCrunch报道,马斯克上周五通过Twitter发消息称,AutopilotDrive已经增加一个新的驾驶员辅助功能“NavigateonAutopilot”,该功能已经推送给北美用户。按照特斯拉的描述,它是特斯拉目前为止最先进的驾驶员辅助技术。当汽车需要变道时,它会从两种变道角度提供建议:基于路线的变道,或基于车速的变道。
据外媒最新消息,预订者被告知,特斯拉电卡车将会在2020年发货。去年底,特斯拉公司对外发布了名为“特斯拉SEMI”的电卡车,随后在行业内引发了轰动。迄今为止,许多厂商和物流公司已经向特斯拉发出了电卡车的订单,比如全世界最大的沃尔玛超市已经发出两次订单,一共订购了45辆电卡车。沃尔玛准备用特斯拉电动车组建全电动化的物流车队。
FF与恒大仲裁结果:FF可进行不低于恒大投后估值的融资,限额5亿美元;法拉第未来将裁员并降薪20%;FF三位创始人仅剩贾跃亭,据称财务人事实际均已破产
10月25日,关于FaradayFuture(FF)在香港国际仲裁中心提交的针对恒大健康的紧急救济申请,香港时颖已经收到紧急仲裁结果。仲裁员驳回SmartKing(SmartKing全资持有“FF美国”和“FF香港”)彻底剥夺时颖融资同意权的申请,并于较早驳回SmartKing突然提出的解除SeasonSmart资产抵押权的新申请。
FF通过全员邮件表示:由于投资方恒大健康未能履行其承诺并支付其同意支付的款项,导致FF正在面临财务困难。公司因此被迫将对全员降薪20%。
据美国科技媒体theVerge消息,FF在与主要投资者恒大健康发生争执后资金几乎枯竭,该公司管理层决定本周关闭公司加州加迪纳总部和加州汉福德工厂的部分业务。FF三位联合创始人之一的尼克•桑普森也在周二辞职。至此,FF的三位联合创始人仅剩贾跃亭一人。桑普森表示,“FF公司的财务和人事资产实际上都已资不抵债,在可预感的未来,充其量只能苟延残喘。”
威马被指9.28交付大会发车造假,回应称传言不可信
近日,有自称威马内部员工的网友爆料:9.28威马交付大会是作秀,现场发出的车在秀完后,又被拉回了厂里。针对质疑,威马汽车公关总监石凯峰表示,网上传言并不可信,发布会现场发出车辆并非作秀,而确实是要发往全国的,提车本身受很多因素影响。
首批零跑S01白车身正式下线
10月30日,零跑汽车在金华举行“金华智能制造基地焊装车间完工暨首批白车身下线仪式”。经过三个多月的设备进厂调试阶段后,零跑汽车金华智能制造基地焊装车间生产线已全部组装调试完毕,首批零跑S01白车身正式下线。
首批新特DEV1在一汽长春工厂下线,计划12月15日完成4000台交付
10月31日,新特汽车首批智能电动汽车DEV1在一汽轿车长春工厂正式下线,并宣布批量交付市场。公司计划在今年12月15日前将4000台DEV1交到用户手中。
科技互联网领域
四维图新与奥特贝睿开展自动驾驶合作,高精地图年内覆盖全国高速
10月12日,四维图新与奥特贝睿举行战略合作框架协议书签约仪式,根据协议,未来双方将基于四维图新在高精地图领域的技术积累和奥特贝睿在自动驾驶方面的解决方案,共同开发自动驾驶、出行服务、地图等相关产品及衍生服务。
华为发布支持L4级自动驾驶的计算平台MDC600,并宣布与奥迪达成战略合作
华为宣布与奥迪在智能网联汽车领域的下一步合作计划,并通过最新的奥迪Q7展示了双方领先的自动驾驶技术。值得关注的是,该技术核心产品是MobileDateConter移动数据中心MDC600,而MDC600正是基于华为昇腾310AI产品之一。
陆金申华牵手强生出租成立合资公司
10月16日,国内汽车融资租赁公司陆金申华融资租赁(上海)有限公司与上海强生出租汽车有限公司宣布正式成立合资公司强生伴你行汽车科技(上海)有限公司,将推出“强生小e”,与业内同行携手,助力共同建设出行综合服务标准,推动品质出行,推动中国出行行业持续健康发展。
小牛电动正式登录纳斯达克
美国时间10月19日上午9:30,牛电科技(小牛电动)正式在纳斯达克(NASDAQ)挂牌交易,股票代码为“NIU”。小牛电动在IPO(首次公开招股)*共中**计发售700万股美国存托股(ADS),发行价为在每股9美元,低于之前公布的10.50美元至12.50美元的价格区间。
车好多集团获1.62亿美元C+轮融资
10月16日,车好多集团正式宣布完成C+轮1.62亿美元融资,暨昆山市提供给毛豆总部基地的资金支持30亿元人民币。此轮融资资方包括老股东DST、诺伟其、CKE,以及新加入天图投资等。至此,这家汽车消费服务平台完成总额9.8亿美元的C轮融资,估值达66亿美元。
苹果申请无人驾驶专利,多辆汽车可共享电池;苹果汽车新专利:安装灯条为其他驾驶员提供更多车辆信息
10月25日,苹果申请了一项名为Peloton的无人驾驶汽车专利。该专利申请书描述了多辆无人驾驶汽车通过“连接臂”共享电池系统、动态调整位置以及提高行驶效率等功能。
当地时间10月30日,美国专利商标局授权了一项苹果新专利,名为“外部照明和警告系统”。该专利解释了向其他道路使用者提供信息的一种方式,不止是提供更多灯,苹果认为可以在车辆周围装反光板,再在反光板上设置一排LED灯,汽车后部也设置发光部分,以此提供更多信息。
华人运通发布“三智战略”,以汽车为载体打造智慧城市
10月22日晚间,华人运通公司在上海举行了品牌和战略发布会。会上,该公司的智能汽车、智慧交通和智能城市的“三智战略”。围绕该战略,包括“超体智能架构HOA”、“人性设计理念HOD”和“整车开发技术HOV”的新架构理念也首次亮相。
斑马牵手飞猪打造AI场景引擎,未来将覆盖超1000家景区
10月25日,互联网汽车平台斑马网络宣布将携手飞猪升级“未来景区”,双方将推出首个互联网汽车专属景区服务。即日起,互联网汽车用户驾车到达景点后将自动触发购票服务,支付后即可刷脸入园。
途歌推出“送车上门”新功能
共享租车公司途歌推出了“送车上门”的新功能,用户在输入地址和选择车型后下单,便会有人把车辆送到用户指定地点。使用该功能会增收20元的服务费,其他计费方法不变。记者体验,交接过程耗时20分钟左右。目前,送车上门的功能只在望京地区开放,该功能如何才能在大范围推广后继续正常运转,还需要进一步探寻。
ofo申请电单车专利; ofo日本确认于10月底停止服务
ofo小黄车的国内运营主体东峡大通(北京)已经完成了电单车专利申请。这项专利名称为“电单车的车速控制方法、系统及电单车”,今年4月28日向国家知识产权局申请,10月19日专利被公布。
ofo进驻城市和歌山市相关负责人表示,已收到ofo正式书面通知,将于本月31日停止服务。ofo从进驻到退出该市场仅维持了7个月。
滴滴澳新市场总部落户墨尔本,11月启动中澳跨境漫游
10月30日,滴滴宣布正式将澳大利亚维多利亚州首府墨尔本定为其澳大利亚和新西兰市场总部。2018年5月,滴滴在澳大利亚开始试运营,6月在墨尔本推出了快车服务。据官方介绍,今年11月滴滴还计划推出跨境漫游功能。滴滴澳新市场总经理叶祝良表示,澳洲市场发展较为成熟,希望在当地建立广泛的合作伙伴关系,促进城市交通和经济的发展。
Uber推出RidePass月卡服务,每月14.99美元起
根据TheVerge报道,Uber计划在2019年推出月付费订阅内容RidePass,每月14.99美元或24.99美元,为UberX和UberPool旅行提供固定的乘车费用。RidePass今天在洛杉矶,奥斯汀,奥兰多,丹佛和迈阿密五个城市推出。
Waymo首获加利福尼亚州上路测试许可证
据Sfchronicle报道,Waymo获得了加利福尼亚州机动车辆部(DMV)的首个许可证,用于公路上的自动驾驶汽车无人驾驶测试。加利福尼亚州汽车部门已经为Waymo提供了多达40辆全自动驾驶汽车的许可证,可以在城市街道,乡村公路和高速公路上白天和夜晚驾驶,车速高达65英里/小时。
威马与中国铁塔就电池回收达成战略合作
在10月31日举办的“2018年新能源汽车动力电池回收利用体系建设论坛”上,威马汽车与中国铁塔股份有限公司(简称中国铁塔)签署战略合作协议,双方将在电池梯度利用、电池回收等方面展开合作。
汽车零部件领域
汽车超人市场VP浦明辉已于9月正式离职,目前去向尚未确定
汽车超人市场VP浦明辉已于9月正式离开汽车超人。据悉,浦明辉于2016年7月正式加入汽车超人,分管市场营销、品牌、公关、流量、BD商务合作等工作事宜,入职已经超过两年。
宁德时代前三季度营收191亿元,同比增长59.85%
10月25日晚,宁德时代发布第三季度报告,公司前三季度营业收入为191.36亿元,同比增长59.85%;净利润为23.79亿元,同比降落7.47%;扣非后净利润19.85亿元,同比增长88.71%。
松下第二财季利润降落15%,因对特斯拉电池厂投资承压
据路透社报道,日本松下公司周三公布,公司第二财季运营利润下滑15%,低于分析师预估,这是因公司对特斯拉位于内华达州的电池厂令投资令事迹承压。松下公布,7-9月份利润为952亿日元(合8.4092亿美元),上年同期为1270亿日元。