
源丨犀牛娱乐 文丨肉狗
新一轮的战争已经拉开序幕。
才进入2019年,剧集市场就已热闹非凡,跨年播出的《大江大河》依旧风头无两,同是“江河系”的《江河水》也接连收视破1,而另一部“正午出身”的《知否》也赚足了热度。

老剧在播的同时,罗晋和周冬雨主演的《幕后之王》、刘烨和袁姗姗主演《国家奇旅》、黄子韬和胡冰卿主演的《艳势番之新青年》等不少新剧也已接连定档,而在这些定档剧的背后,还有无数待播剧在摩拳擦掌。

那么,这些剧集都集中在哪些类别,又体现了什么趋势和特点?根据各大卫视、视频网站、影视公司相继发布的待播片单,犀牛君总结出了2019剧集市场的八大特点:
一:古装“大女主”站C
政策对古装剧的限制今年未有松动,但并不妨碍市场对古装剧的热爱,尤其是“大女主”。

2018年,“大男主”抬头,数量喷涌,但拿出的成绩却并不亮眼,不管卫视还是视频网站,引领古装剧的依旧是被唱衰的“大女主”。
从片单来看,今年男性向的古装剧依旧数量不乏,制作团队、主演阵容都全面升级,《孤城闭》由“国剧门面”正午阳关操刀,《剑王朝》由冯小刚担任监制。此外,与去年相比,今年男性向古装剧开始从修仙奇幻类向历史权谋类集中。

虽然今年的男性古装剧与去年相比更亮眼些,但“大女主”还是拿回了古装市场的C位。
由两大影咖汤唯、章子怡主演的《大明皇妃·孙若微传》和《江山古人》,从宣布开拍后就一直备受瞩目;《九州·斛珠夫人》《梦回大清》虽还未开拍,但凭借原作的人气,也赚足了眼球;而待播的《三生三世枕上书》《*宫东**》《皓镧传》,从微博同名话题阅读量来看,皆是未播先火。
值得一提的是,今年古装剧将流行“宋宫宇宙”。《江山纪》《大宋宫词》《孤城闭》三部剧都以宋朝为故事背景。
二:现实花开多样
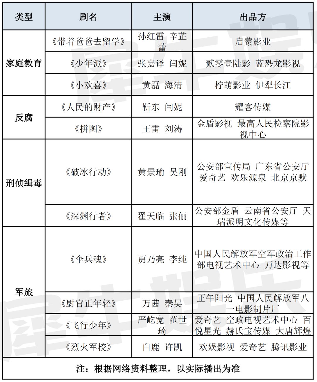
今年现实题材依旧是市场的主力,但 不再扎堆于都市情感和创业,家庭教育、反腐、刑侦、缉毒、军旅题材数量吸睛。

《小别离》的姊妹篇《小欢喜》以高考作为故事背景,借三个家庭的高考故事聚焦社会、教育、家庭等多方面的问题;《少年派》则是以高中三年为时间线,着重描绘家庭教育、夫妻关系、少年成长;而《带着爸爸去留学》讲述的就是男版《陪读妈妈》的故事。
反腐类的两部剧《人民的财产》《拼图》都大有来头。《人民的名义》姊妹篇《人民的财产》,仍由周梅森担任编剧,讲述了国企华福公司在改革开放后,破除内忧外患走上生态发展路的故事;郑晓龙指导的反贪题材《拼图》,着重刻画反贪风暴下简杰(王雷饰)、梅若冰(刘涛饰)等一群坚守己任的检察人员。

缉毒刑侦类去年也出了《真爱谎言之破冰者》《橙红年代》,今年的两部同类剧集就演员阵容和制作团队来看,卖相都不错,故事内容上既各具特色,但也各有短板。
《深渊行者》改编自中国缉毒警察真实案例,可整体故事还是缉毒警察*底卧**的老一套,新鲜感不够;《破冰行动》走的是父子缉毒双线,且老戏骨云集,只是这种双线设置虽然新颖但讲好的难度大。
军旅题材的兴起与《战狼2》《红海行动》的先后大热密切相关,此外,这类题材也极容易展现大国情怀、传递爱国精神,符合建国70周年特殊历史节点的宣传需求。
四部剧里,从微博话题阅读量来看,正午阳光制作的《尉官正年轻》目前热度最高。
三:年代“大牌”荟萃
有“主旋律”的护身符和创作空间相对自由是年代剧开始受宠的主要原因,尤其是后一点,从今年待播的年代剧就能清楚窥见。

《巨匠》讲述了沈其南(霍建华饰)和傅函君(杨幂饰)在建筑业的创业故事;《艳势番之新青年》着重描绘了清末民初一群护卫家国的新青年;《一步登天》则以民国乱世为背景,讲述了小人物纳兰(文章饰)自我觉醒和保护宝藏的故事……

除了故事表达多样吸睛,今年待播的年代剧的主演阵容也同样十分亮眼,刘烨、陈宝国、刘嘉玲、冯远征、何冰……“大牌”荟萃,而从杨幂、黄子韬、易烊千玺、李易峰等人的入局来看,谍战剧之后,年代成了偶像的新扎堆地。
四:悬疑持续提格
去年悬疑市场虽然推了不少新作品,但都是只热未爆。
今年,除“二代种子选手”《白夜追凶2》《河神2》外,《长安十二时辰》《无名侦探》等悬疑类剧集的卖相也都不错,而且从故事内容和制作来看,国产悬疑剧的整体魄调又有了新的提升。

总体来看,这种提升主要表现在两点:
1、对标美剧成为常态。改编自马伯庸同名小说的网剧《长安十二时辰》,采取了美剧快速切换的节奏,以十二个时辰为体,半个时辰为度;原创故事《风暴舞》则从悬疑设置和人物塑造上对标美剧。
2、挖掘人性。简单来说就是不再单纯的“以案说案”,而是越发注重“借案说情”,用案子映射人性和社会。从故事简介来看《无名侦探》《白夜追凶2》都是这类的典型。
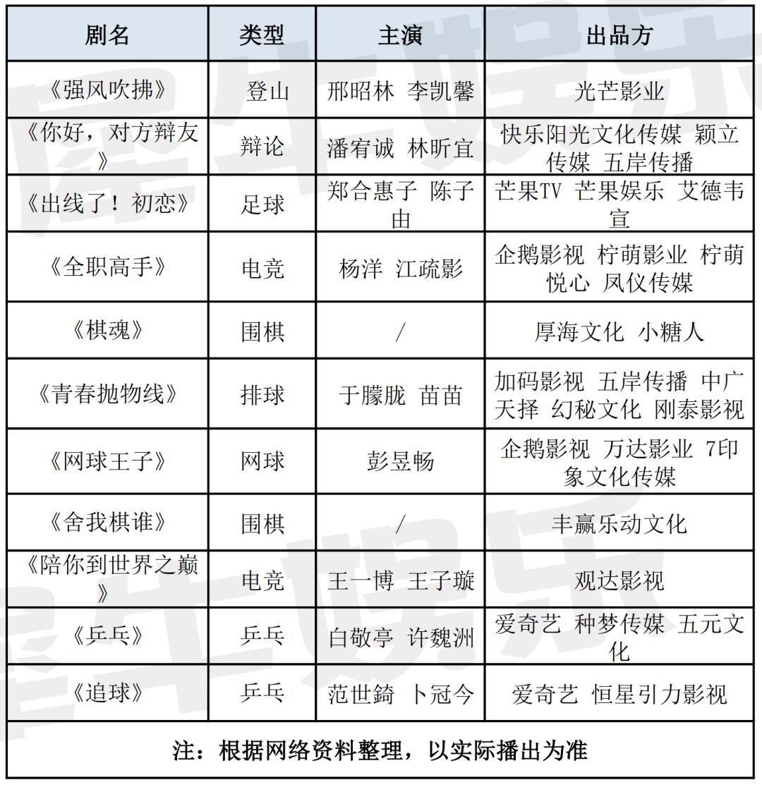
五:青春开启竞技
当下青春剧市场,怀旧风观众已经有些吃腻,甜宠治愈虽势头正盛,但除了《致我们单纯的小美好》,其他几乎都未能热起来,或也正因如此,剧方们才开始瞄上了青春竞技。

登山、足球、电竞、乒乓、玩球……,从片单来看,今年待播的青春竞技类剧集虽然涉及类型偶有相同,但整体十分多样,主演也并非以往青春剧的“新人制”,大都由彭昱畅、白敬亭、范世錡、许魏洲等新兴人气演员和偶像担任。
虽然,与怀旧和甜宠治愈相比,这类题材更具新鲜感,也容易借助竞技显现的热血青春感吸引观众,但如此大量喷涌,也很容易形成同质竞争,加剧了出彩的难度,加速了观众的审美疲劳。
六:“漫、影改”扩大成潮
“漫改剧”、“影改剧”在剧集市场屡见不鲜,在今年则形成了一股潮流。《全职高手》《艳势番之新青年》《南烟斋笔录》《棋魂》这四部备受期待的剧集,都由漫画改编而来,据悉,《全职高手》总投资近六亿。

此外,前三部剧早前都曾在卫视的招商片单里出现,《艳势番之新青年》已经定档1月31日,在东方卫视和北京卫视联播。
“影改剧”方面,剧版《闪光少女》和《七月与安生》目前皆已杀青;网剧版《唐人街探案》也已确定将由陈思诚团队打造,据悉最快将在今年第四季度上线;《芳华》《红海行动》目前的具体态势还未知,按照早前网上的爆料,剧版《芳华》应该在拍摄阶段。
总体来看,“漫、影改”在今年不仅数量显著,被改编的原作名气也更大,按照这个势头,后续“漫、影改”的潮流很可能还会扩大。
七:翻拍愈“翻”愈烈
剧集市场对挖掘经典作品一直很执着,今年更是疯狂。《绝代双骄》《半生缘》《新白娘子传奇》《王子变青蛙》《转角遇到爱》《鹿鼎记》《围城》《仙剑奇侠传一》《还珠格格》《命中注定我爱你》《放羊的星星》……不管是武侠、仙侠,还是古偶、青偶,抑或是年代名作,都没能逃过。
翻拍不好做,业内外都清楚,而剧作方们对翻拍的热情之所以不降反升,归根到底还是原创力不够,再加上优质IP存量匮乏,而翻拍剧往往容易未播先火,几方结合,翻拍自然就成了香饽饽。
八:IP依旧唱主场
IP效用下滑已是不争的事实,可即便如此,剧作方们也无法割舍对IP的爱,正因如此,今年的待播剧里,原创剧依旧数量有限,IP还在唱主场。
而造成这种现象的原因主要有三点:第一就是已经被说烂了的原创力问题,这个问题是需要时间去解决的,所以,剧作方对IP的割舍也需要时日;第二,当下IP虽然效用下滑,但与原创作品相比,粉丝基础和热度都更胜一筹;第三,部分项目都是早前就已经启动的,成本已经投入。
总结
从这八大特点来看,今年,原创力不够依旧是剧集市场发展的桎梏,同质化、过度依赖IP和明星的问题依旧明显,而看似“落地”且跳脱爱情的现实题材,是否真的突破了”故事简介式现实”做到内容真实,也仍是未知。
目前,为根治收视率造假,*电总广局**已经开始试运行“收视综合评价大数据体系”,网络平台方面,爱奇艺早在去年就关闭了前台点击量,由此可见,未来剧集的评价标准很可能被会重塑,但不管评价标准怎么变,内容与需求吻合、制作水准过硬、创新性足的剧集,永远都是观众心里的好剧。
原文标题:前瞻2019剧集市场
责编 | 妙脆角
主编 | 刘江平
E N D
往日精彩内容
▽
影视宣传、转载联系 ◇ bianjubang002
编剧经纪、剧本经纪业务联系 ◇gangqinshi01
已同步入驻以下平台
▽
*今条头日** | 搜狐自媒体 | 百家号 | 微博 | 豆瓣
| 知乎 | 简书 | 一点资讯 | 企鹅媒体