T12 白光烙铁也是电子DIY中一个非常经典的项目,以至于T12白光DIY烙铁也是广大爱好者和专业人员的标配工具;T12的整个电路可以说是一个标准的温控系统,因此把代码稍微改制,就可以实现各种温控器的方案;
T12目前大多数采用12864的OLD方案在做,少数低端的还在使用数码管,为了彰显豪华版的T12,我们决定拿2.8吋的shmictrl液晶屏来做,这样显示就可以足够豪华。
为了做这个项目,某宝上买了一个最低档的套件,说实话,就是买个手柄,怕烫到自己。 好了,废话不多说,上图:


利用原来的外壳做个一个支架,连接屏幕。
电路上采用标准的T12 控制:
加热部分:设计图纸

PWM 信号控制MOS给烙铁头加热。
烙铁头热电偶信号放大:设计图纸

一个标准的运算放大电路,放大信号约200倍。
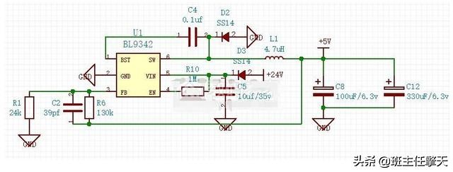
电源部分:设计图纸

40V以下均可以输入,转成5V,供屏幕和单片机使用 其中C12预留焊盘
全部的原理图,请参见: https://lceda.cn/zhqsoft/shmictrl-28-t12
实际PCB以及接法

图中预留了ESP12s的位置,理论上可以做成物联网烙铁,但是没有什么实际用途,只是预留。
核心控制算法
有人觉得控制算法很神秘,其实很简单;
- int TAD=0; //温度AD值
- int pwm=327; //占空比一半
- int setupAD=900; //设置的AD值
- void ctrl0(){
- if (TAD<setupAD-100){
- pwm=65535; //100%
- }
- else {
- if (TAD>setupAD){
- pwm=100; //基本相当于关闭
- }
- else{
- //自动计算PWM
- pwm=(setupAD-TAD)*65535/100;
- }
- }
- }
上面是代码,去掉数字即可。
这个函数就是控制算法,可以看到总共没有几行代码,大致的意思是每次获取温度测量的AD值(TAD)之后,调用一下本函数,根据目标AD值(setupAD)来计算一下需要加热的PWM占空比;
可以看到,当TAD与目标setupAD 差值比较大的时候,100%全力加热;当100以内,根据差值大小动态按比例调整PWM值;当温度超过预设温度时,给一个非常小的PWM维护,当然也可以测底关闭;
当然这只是原理,实际请参见源代码,多个几个分组。
制作成品界面:

制作完成后实际效果:

从80度上升到250度,实际焊接无明显降温。

50度上升到450度,升温比较快,温度稳定。
此文一发,众多网友开始炸锅了,纷纷评论说:
数码爱好者yy9944说:这个已经不算牛肉了,这算龙肉。
数码爱好者lorn丁说:这是要*天升**啊!
数码爱好者aacyxjz说:谢谢分享,真高端哈哈
数码爱好者壹筒江湖说:主机这么高大上,手柄也要搞个高大上的。
数码爱好者zdpa11说:这个烙铁跟本舍不得用呀,得收藏起来,没事拿出来把玩下。
数码爱好者地狱火说:要经常把玩,否则不容易包浆。
数码爱好者天使之音说:非常高端!目前应该是顶级、顶配T12焊台!
数码爱好者liuyinxia说:少数低端的还在使用数码管,看到这句话我就扎心了,我的连数码管都没有,只有一个LED灯指示工作态势。
数码爱好者billy涛说:牛!克拉斯。
数码爱好者10655188说:这个这个我能说什么!这么高级只有羡慕嫉妒恨啊。
数码爱好者deep丨blue说:物联网烙铁,科技创新,lz有想法啊。
本文由数码之家爱好者apachectl原创分享,欢迎各位投稿,我帮您上头条!