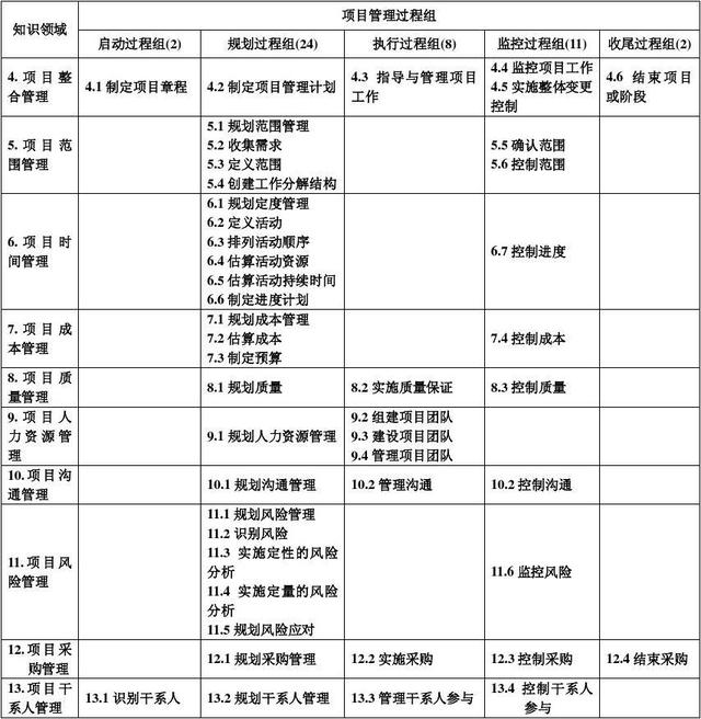
项目管理的专业证书是PMP,是由美国项目管理学会(PMI)在全球范围内推出的针对项目经理的资格认证体系,通过该认证的项目经理叫"PMP",即Project Management Professional(项目管理专业人员)。现在参与PMP认证考试的官方教材为 项目管理知识体系指南(PMBOK指南)第五版,包括的内容为:项目整合管理、项目范围管理、项目时间管理、项目成本管理、项目质量管理、项目人力资源管理、项目沟通管理、项目风险管理、项目采购管理、项目干系人管理,如此复杂的知识体系即使各个模块分开学习、实践、总结经验教训、优化迭代也是一个漫长的过程,所以针对不同的阶段,最好只学习最重要的一个点或几个点;

假如你在领导一个综合型的团队,项目管理的深入学习与进行专业的PMP认证是必不可少的,因为它将帮你通过系统化的学习建立在实际项目中各个环节的知识模型,绝对是日常工作必不可少的技能之一;
假如你是一个有着单纯职能的项目团队管理,建议先将时间管理、成本管理、质量管理、风险管理进行学习,至少可以做到现学现用的级别;

假如你是团队成员没有什么机会去单独带领项目的话,建议优先学习时间管理和成本管理,这个对个人的生活也有极大的帮助,能在生活中经常性的进行实践运用;
为什么说项目管理会是人生必修的一门课程,当我们设定了一个远大理想(公司里面叫愿景)却总感觉遥不可及不愿迈出第一步的时候,整合管理会会告诉实现目标所需做的所有事情、范围管理会让你砍掉那些即使拼劲全力都无法实现的梦想、时间管理会让你在有生之年即使无法实现也起码能看到阶段性的进展、成本管理不会让你的收入增加但是绝对会减少很多不必要的开支、质量管理会让你有一个清晰明确的验收标准、人力资源管理让你能更好的经营自己的朋友圈、沟通管理会让你变成一个很有魅力的人、风险管理会让你提前预防甚至规避掉那些本应该吃亏的弯路、采购管理会让你在未来的日子里更有目的和节制的消费、干系人管理会让你在遇到困难时能第一时间找到对的人。
更多干货、经验,关注公众号“PM新视界”,回复“见面礼”免费领取项目管理资料!