俗话说“人有三急”,这“三急”就是尿急、便急、屁急。倘若这“三急”没有办法实现“一泻千里”的快乐,那真是苦不堪言的体验。相信大家都经历过“便秘”,那么今天我们就单纯地来聊一聊“便秘”这个话题。

你真的了解“便秘”吗?
便秘是指一种(组)临床症状,表现为排便困难和/或排便次数减少、粪便干硬。排便困难包括排便费力、排出困难、肛门直肠堵塞感、排便不尽感、排便费时以及需手法辅助排便。排便次数减少指每周排便<3次。



食物消化吸收与肠道结构


那么排便这个动作是怎么产生的呢?

大便的形状千奇百怪


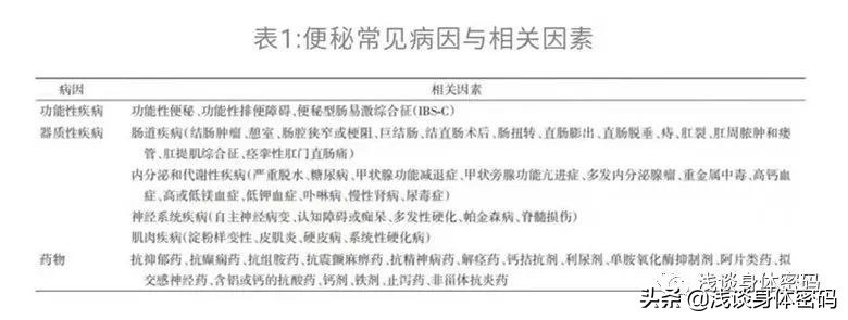
我们为什么会便秘?
其实“便秘”的诱因主要包括以下几类:
(1)低纤维素食物、水分摄入不够可增加便秘发生的可能性。
(2)生活节奏加快、工作环境改变、精神心理因素(如抑郁、焦虑等)。
(3)滥用或不合理使用泻药可加重便秘。
(4)文化程度低、低体重指数(BMI)、女性、人口密集区生活者更易发生便秘。


便秘的分类都有哪些?

01普通便秘(迟缓性便秘)
(1)根源:肠蠕动不够活跃
(2)发生部位:结肠
(3)常见原因:
①饮食结构失衡,摄入纤维食物少(减肥节食等)
②运动少,肠蠕动慢
③年龄大,肠道机能降落,蠕动慢
④药物:很多药物会抑制肠蠕动和大脑活动


02压力性便秘(肠易激综合征)
(1)根源:肠道不够活跃(便秘型)或太活跃(腹泻型)
(2)发生部位:结肠
(3)常见原因:压力或外界刺激扰乱自主神经平衡,导致血清素分泌,对肠胃动力产生负面影响,如大型比赛前很多人突然的拉肚子。
(4)肠易激综合征判断标准:在过去3个月,有3天以上出现腹痛、腹胀的情况,且满足以下3项中的2项:
①排便后症状有缓解
②排便次数突然增加或减少
③便秘和腹泻交替
(5)肠易激综合征分类(见下图)


03直肠性便秘(出口问题)
(1)根源:肠蠕动正常,直肠或肛门出了问题,排不出来
(2)发生部位:直肠或肛门
(3)类型:
①无便意型:肠蠕动没问题,便便可以顺利达到直肠,但是却无法产生便意,大脑-直肠的排便反应不敏感。
原因:长期经常憋便,使大脑-直肠排便信号反射失灵。
②残便感:肠蠕动没问题,便便可以顺利达到直肠,有便意,但排完仍然有残便感,或很快又产生便意。
原因:直肠膨出等
直肠膨出(多发于女性) : 直肠会向阴道方向形成口袋状突起,变硬的大便会一直留在“口袋”里,就算排完仍然会有残便感。
③排便费劲,越用力越拉不出
原因:盆底肌紧张,直肠套叠,盆底肌下垂等。
盆底肌紧张:正常人有了便意,到马桶上后肛门肌肉会自然的放松,让大便顺利通过;盆底肌紧张的人,就算有便意,到了马桶上盆底肌收紧,越用力越紧,肛门闭合,反而排不出来。


04器质性便秘
器质性便秘是指由于内脏病变产生的便秘,如肠粘连、肠梗阻、消化道疾病、甲状腺功能衰退等。


关于肠道内菌群分类,你了解多少?
1.肠道菌群:
健康肠道中,益生菌:中性菌:有害菌=2:7:1,当便秘时,便便长期堆积在肠道内,成为有害菌的食物,有害菌会快速繁殖,在分解时会产生氨、硫化氢等恶臭气体,所以便秘的时候,大便和放屁都会很臭。
2.益生菌VS有害菌:






如何解决便秘问题?
01基础治疗
良好的生活习惯:
(1)调整生活方式:合理的膳食、多饮水、运动、建立良好的排便习惯。
①膳食:增加纤维素和水分的摄入。
②适度运动:尤其对久病卧床、运动少的老年患者更有益。
③排便习惯:结肠活动在晨醒和餐后最为活跃,建议患者在晨起或餐后2 h内尝试排便,排便时集中关注力,减少外界因素的干扰;每次大便时间不宜过长(<10 min/次)。
(2)认知治疗:慢性便秘的危险因素包括高龄、女性、经济状况、文化程度、生活方式、饮食习惯和精神心理因素等。加强患者的自身认知,对慢性便秘的治疗有重要帮助。

02药物治疗
当改变饮食和生活方式的疗效不满意,便秘经过4~8周的基础治疗无效时,可酌情选用相应药物治疗,选择通便药物时应考虑循证医学证据。药物治疗的优势在于疗效佳、患者受度高。缺点为易产生依赖性,以及有腹泻、腹胀等不良反应发生。临床上常用药物有泻剂、促胃肠动力药物、促分泌药物及微生态制剂等。

关注:1月14日,国家药品监督管理局官网发布公告,酚酞因存在严重不良反应,在我国使用风险大于获益,停止酚酞片和酚酞含片在我国的生产、销售和使用。
促胃肠动力药物:促胃肠动力药物主要为5-HT受体激动剂,其可与受体结合,刺激肠神经丛神经元,引起肠道蠕动、肠液分泌,代表药物有普芦卡必利、莫沙必利等。
促分泌药物:促分泌药物主要包括氯离子通道激活剂及鸟苷酸环化酶C激动剂,前者作用于氯离子通道,促进肠道内液体运输、分泌,后者可间接增加肠液分泌及肠道运动频率,缓解症状。其代表药物为鲁比前列酮和利那洛肽。
微生态制剂:便秘患者肠道微生态环境改变,主要表现为对人体有益的双歧杆菌数量明显减少,潜在的致病菌及外来致病菌过度生长,产生便秘等肠道功能失调等症状。补充含双歧杆菌、乳杆菌、枯草杆菌等益生菌制剂,尤其是双歧杆菌四联活菌、枯草杆菌二联活菌等复活制剂,可通过调节肠道菌群,促进肠道蠕动和胃肠动力恢复,改善便秘症状;目前推荐其作为慢性便秘的长期辅助用药(一般认为便秘时间大于12周为慢性便秘)。
03精神心理治疗
针对伴有明显的抑郁、焦虑障碍和睡眠障碍的患者,需要进行精神心理治疗,包括健康教育、心理辅导、认知行为治疗等等。严重者可予抗抑郁、焦虑药物治疗。

其实,便秘好像轻而易举就能解决呀;然而,便秘又貌似复杂而多变,处理起来相当棘手。在这里小编要提醒大家,如果反复出现便秘,最好是找专业的医生指导用药啦,切莫一意孤行,盲目自信,胡乱吃药,以免造成更大的身体伤害!