
液压马达工程师
微信号:xcyyongjiu
QQ:44621981
关注
唐颖达
【摘要】:GB/T 786.1—2009 这项国家标准已经发布、实施10 年了,但其并没有得到很好的遵照。究其原因,首先是在一些标准、手册、专著和论文中就没有严格地遵照;其次是一些流体传动及控制工作者本身不重视;最后是受到前一段时间的不良学风影响,且国内没有(鼓励)纠错机制。针对前一段情况,本文作者曾出版过一本《液压回路分析与设计》,想借此与同行一起提高对流体传动系统及元件的图形符号和回路图的认识、分析和设计水平,纠正或勘误一些标准、手册、专著或论文中的错误。本文摘录了《液压回路分析与设计》一书中的一些论述,并以此为依据,对列举的标准、手册、专著中的流体传动系统及元件的图形符号和回路图进行了纠正或勘误。
【关键词】:流体传动系统;元件;图形符号;回路图;标准;勘误
0 引言
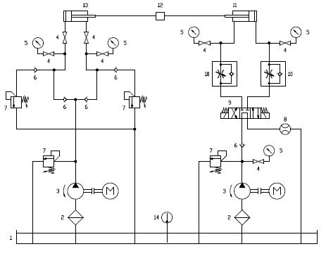
新近在“爱液压论坛”上有个帖子:“这本书错误的地方,大家也帮忙看下。”又一次引起了本文作者的思考。其是某专著中第186 页的图7-6“BG 型矮泥炮液压系统”将“三个换向阀油路是串联起来的”画错了,而且那三个换向阀中位机能图形符号也绘制得不准确。
本文作者注:在YB/T 017—2017 中规定了三种液压泥炮型式,但没有“BG 型矮泥炮”。
在GB/T 786.1—2009/ISO 1219-1:2006《流体传动系统及元件图形符号和回路图第1部分:用于常规用途和数据处理的图形符号》于2009-03-16 发布、2009-11-01 实施以来,国内发布、出版、发表的标准、图书、论文及各厂家编制的技术文件大都声明遵照这一标准,但实际情况并不尽然。暂且不谈GB/T 786.1—2009 标准本身存在的错误,仅以各新版手册为例,经本文作者查对,没有一部不是在图形符号和回路图上存在这样或那样问题的。
流体传动系统及元件图形符号和回路图对流体传动及控制这一类工程技术或这一门技术科学很重要,GB/T 786.1—2009 标准其应是该类工程技术中的一项基础标准。要熟练掌握这一类工程技术,是需要经过长期反复艰苦训练的,不是任何人都能做好的。但基础不牢,地动山摇,以流体传动系统及元件图形符号和回路图为例,对其中存在的问题本文作者也有一定的认识,为此还专门写过《液压回路分析与设计》这样一本书。其在前言中说:“这是一部严格地按照GB/T 786.1—2009 国标,并参考了BS ISO 1219-1:2012+A1:2016 国际标准绘制液压回路图的关于液压系统工程方面的专著。”但是,却有读者认为这本书是:“破东西,太浅了,分析设计什么鬼思路。”
购买《液压回路分析与设计》
是一类工程技术、是一门技术科学,就应该可以比较、检验和评价。如果一项标准、一部手册、一本专著或一篇论文,连流体传动系统及元件图形符号和回路图都普遍绘制得不规范、不准确,甚至还是错误的,如称其为“好东西”那可能就存在困难。下面就结合这本“破东西”,谈谈现在流体传动系统及元件的图形符号和回路图中存在的问题及一些看法。
1 《液压回路分析与设计》一书中的一些相关论述
在《液压回路分析与设计》一书中列举了大量液压回路图,且对各液压回路进行了描述、特点及应用、问题与分析、修改设计及说明,有些还进行了回路图溯源和比较。下面摘录该书中的一些论述,并作为对所举例的一些标准、手册、专著中的流体传动系统及元件的图形符号和回路图进行纠正或勘误的依据。
(1)液压回路图应使用规定的图形符号表示,否则,读者无法理解所要表示或给出的是什么东西(见该书中第82 页)。
(2)在GB/T 786.1—2009 中规定的图形符号应为行业内的普遍共识,一般工程技术人员在设计液压系统及回路中应遵守而不可随意更改(见该书中第116 页)。
(3)不管是直动型(式)或先导型(式)的顺序阀的图形符号,都不可缺失泄油口及其通(流、油)道,因为这可能是顺序阀图形符号与溢流阀图形符号的唯一区别(见该书中第124 页)。
(4)不能以能量转换装置符号的大小来区别液压泵排量的大小;也不可把本可以简单、明了、清楚地表示出来的液压系统及回路故意弄得繁琐、复杂。细微之处足见作者科学素养和技术功力(见该书中第127 页)。
(5)液压系统及回路图中的所有元器件都必须编号,至少文中所述的元器件在图中应予表示并给出序号,图中编注序号的情势应一致,且序号不能标注在液压元件的功能符号内(见该书中第129 页)。
(6)在一幅图样中应采用一致的模数尺寸,不可有大有小(见该书中第133 页)。
(7)需要强调的是,蓄能器应具有泄压装置(见该书中第144 页)。
2 一些标准、手册、专著中存在的问题及勘误
1)标准中存在是问题及勘误
如果认为现行的各项标准就一定标准、正确,那就未免有点天真了。现在的实际情况是一些标准中也存在着这样或那样的问题甚至错误。现在仅以JB/T 13141—2017《拖拉机转向液压缸》标准为例,说明其没有严格地按照GB/T 786.1—2009 国标绘制流体传动系统及元件图形符号和回路图。
(1)液压缸分类中符号的问题及勘误
在JB/T 13141—2017 表2 液压缸分类(见附图1 和附图2)中的符号有问题,具体请见表1。
表1 液压缸分类中符号的问题及勘误(原表2 及续)

本文作者注:1. 原表2 及续中还有“说明”。
2. 单活塞杆单作用液压缸有杆腔或带连接口。
(2)液压缸型式试验液压原理图的问题及勘误
在JB/T 13141—2017 附录A 中的图A.4“液压缸型式试验液压原理图”(见附图3,即下文的原图)也存在一些问题,下面仅指出其元件图形符号存在的问题,具体为:
①原图中元件2—液压泵,图形符号相对都画小了;
②原图中元件3—溢流阀,图形符号都画得不对,且全部不可调整(缺弹簧可调整图形符号);
③原图中元件4—单向阀,图形符号相对都画大了;
④原图中元件5—电磁换向阀,其中位机能画得不准确;
⑤原图中元件6—单向节流阀,其中的单向阀图形符号都画大了,节流阀的可调整图形符号指向也都画得不正确;
⑥原图中元件8—压力表,图形符号相对都画小了;
⑦原图中元件9—被试液压缸和13—加载液压缸,其图形符号不符合现行标准规定;
⑧原图中元件10—流量计,图形符号相对画小了,其内部的流量指示图形符号也画得不对;
⑨原图中元件11—温度计,图形符号相对画小了。
在JB/T 13141—2017 附录A 中的图A.4 还有一些其他问题,在此就不一一指出了,具体可参见图1。
经本文作者修改的液压缸型式试验液压原理图见图1(对图中各元件进行了重头编号)。

图1 液压缸型式试验液压原理图
1—油箱2—过滤器3—液压泵4—压力表开关5—压力表6—单向阀7—溢流阀8—流量计9—电磁换向阀10—单向节流阀11—被试液压缸12—测力计13—加载液压缸14—温度计
2)机械设计手册中存在的问题及勘误
常用的几部(现代)机械设计手册近几年都出了新版本,经过本文作者查对,各部手册在流体传动系统及元件的图形符号和回路图方面都或多或少地都存在一些问题。下面仅以某部新版手册第4 卷第20-61~62 页(见附图4 和附图5)中的液压源回路为例,说明其没有严格地按照GB/T 786.1—2009 国标绘制流体传动系统及元件图形符号和回路图。
表2 液压源回路图中的问题及勘误(原表20-4-1 节选)

本文作者注:关于原回路图中的问题及勘误、原理说明等,还可进一步参见《液压回路分析与设计》、《电液伺服阀/液压缸及其系统》等专著。
3)专著中存在的问题
针对一本液压技术专著而言,不可能一点问题没有,这一点大部分读者是可以理解的。但如果某本专著中存在大量问题或错误,或者是一错再错(如与引用文献存在相同错误)、各版皆错,这也就有点说不过去了。现在还以上文提到的在“爱液压论坛”上那个帖子所涉及的某本专著为例,说明其没有严格地按照GB/T 786.1—2009 国标绘制流体传动系统及元件图形符号和回路图。
该液压系统(见附图6)在元件图形符号方面存在如下问题:
①元件图形符号比例不对,如各液压泵;
②液压泵出口处的两台溢流阀管路接口偏离了阀框图中心,弹簧可能也画小了;
③三位四通手动换向阀的中位机能画得不够准确,具体可参见图1;
④打泥液压缸有杆腔溢流阀图形符号不对,具体可参见以上各图;
⑤单向节流阀图形符号绘制得不准确,具体可参见图1;
⑥旋转液压缸有杆腔单向顺序阀(或称支承阀等)图形符号也绘制得不准确;原图给出的件“3—顺序阀”也是错误的,应为“单向顺序阀”。
该图一些细微处还有一些问题,在此就不一一指出了。
最后提示读者,一般的三位四通手动换向阀是不能随便串联起来使用的,那样会造成T油口(阀内T 腔)压力超过设计规定值,致使阀内泄漏量增大、操纵困难,甚至损坏阀。
3 结束语
GB/T 786.2—2018《流体传动系统及元件图形符号和回路图第2 部分:回路图》即将于2019-07-01 实施,经查对,本文及《液压回路分析与设计》一书中一些观点符合该标准的规定,如:“流体传动元件的图形符号应符合GB/T 786.1 的规定”(该标准4.4.1)等。
本文作者无意评价本文所列出的这些标准、手册、专著的优劣,仅是想通过本文与同行一起提高对流体传动系统及元件的图形符号和回路图的认识、分析和设计水平。
在流体传动及控制领域,GB/T 786.1—2009/ISO 1219-1:2006《流体传动系统及元件图形符号和回路图第1 部分:用于常规用途和数据处理的图形符号》仅是一项基础标准,熟练掌握这项标准是液压工作者应具备的基本功。
本文作者希望通过本文能引起各位液压工作者对流体传动系统及元件图形符号和回路图给予足够的重视,并依据在《液压回路分析与设计》一书中的一些论述,可以方便地纠正或勘误一些标准、手册、专著或论文中的流体传动系统及元件的图形符号和回路图。
附图
附图1 JB/T 13141—2017 中表2“液压缸分类”(P2)
附图2 JB/T 13141—2017 中表2“液压缸分类(续)”(P3)
附图3 JB/T 13141—2017 中图A.4“型式试验液压系统原图”(P12)
附录4 某机械设计手册表20-4-1“液压源回路”(P20-61)
附录5 某机械设计手册表20-4-1“液压源回路(续表)”(P20-62)
附录6 某专著图7-6“BG 型矮泥炮液压系统”(P186)

参考文献
[1] 方庆琯等编著.现代冶金设备液压传动与控制[M].北京:机械工业出版社,2016.
[2] 唐颖达,刘尧编著.液压回路分析与设计[M].北京:化学工业出版社,2017.
[3] 唐颖达,刘尧编著.电液伺服阀/液压缸及其系统[M].北京:化学工业出版社,2018.
[4] 秦大同,谢里阳主编.现代机械设计手册[M].第二版.北京:化学工业出版社,2019.
-END-