
01
简历的基本要求
内容一定要真实,信息全面,语句精炼,重点突出,用词准确,排版美观。

02
简历内容
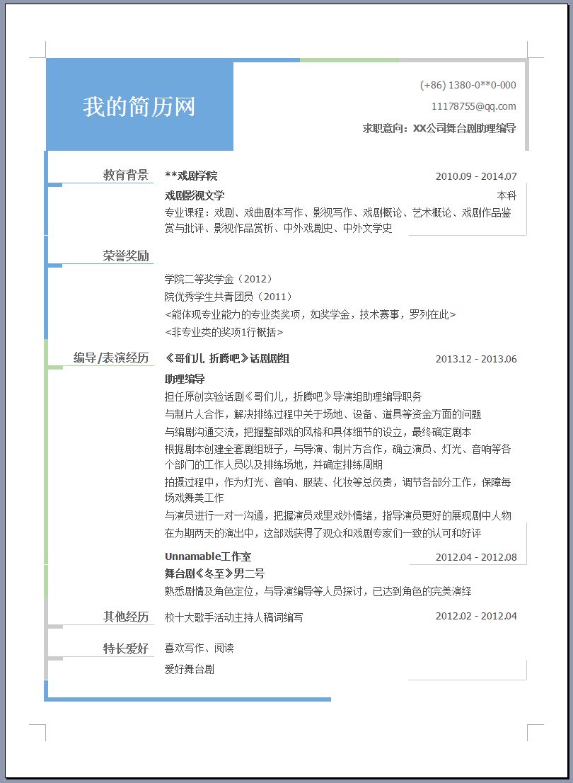
No.1 个人基本信息
一般要写明姓名、性别、出生年月、联系地址、联系电话等基本情况。
No.2 求职意向
这是简历中必须要写明的。很多的求职者在制作简历的时候不写自己的求职意向。实际上,招聘单位一般发布多个岗位的招聘信息,收到简历后就按照求职者意向进行分拣。如果你的简历没有注明求职意向,很可能就被放在一边了。

No.3 教育背景
针对学生而言,由于缺乏工作经验,教育背景就成了必须要写明的部分了,而且是应该排在第一的位置。有的学生经常把工作经历放在教育背景的前面,这样做得结果可能会使用人单位把你当成已经工作过的人看待,失去竞争优势。

★关注事项:
(1)学校名称应单独成行,不要与院系、专业同行
(2)主修专业课可以适当写明,但要与你的专业和你所应聘的职位相关,没有太大联系的就不要写上。
(3)针对成绩一项,是可有可无的,除非你的成绩非常好,否则就没有必要列在简历中。

No.4 工作经历(实习经历)
(1)学校实践经历
在学校学生会、团委任过职的要写上。作为应届毕业生,都没有太多的社会工作机会,所以这个很重要。此外,参加过学校的各种社团、协会的都可以作为工作经历写上。
(2)培训经历
如果在求职之前参加了很多培训,而且这些培训对你要应聘的职位很重要,那么你一定要写上。如果你接受的是公司的培训,那么就把培训经历写在实习公司的下面,作为公司的一种奖励,也是你应聘的卖点。
(3)单位公司实习经历
如果有在单位公司实习过的经历,要写具体,具体到你做过什么工作。但是要挑选其中与应聘职位相关的写,不相关的不要写。

No.5 个人能力/获奖情况
(1)计算机能力
在描述自己的计算机能力是不要说“熟悉”“了解”等词语,最好写明自己对某个软件能够熟练使用,或者“计算机等级三级”等。
(2)技能能力
如果是工作经验比较少的求职者,那么,你所掌握的一些技能和关键技术就成了有力的能力证明。所以一定要把这些写在自己的简历中。
(3)爱好特长
一般的爱好和特长本身说服力就很弱,完全没有必要写。如果你的爱好和特长中,与应聘职位相关的,那就写上。但是要关注,一定要写你的强项,不要写太多,不具体的爱好就不要写。

简历素材网站
No.1 乔布简历
这是一个非常棒的简历制作参考——简历模板、经历模板以及各种公开简历。乔布简历中的模板相对都比较中规中矩,但优势是完全免费和简历库够庞大,适合所有专业的朋友。
传送门:http://cv.qiaobutang.com/
No.2 变设龙设计
一款主打设计素材的网站,里面设计素材资源十分丰富。当然也包括一些免费的简历模板。如果要追求视觉上的美观,你可以花钱去给自己购买一个好看的简历模板。
传送门:https://www.bslong.cn/
No.3 站长素材
里面有许多免费的简历模板,而且都有详细的分类。比如大学生简历模板,应届生简历模板,简历封面*载下**等等。
传送门:http://sc.chinaz.com/

-end-

■ 微信公众号
扫码关注《成功就业》微信订阅号,双选会场次安排+参会单位职位信息实时掌握,为毕业生求职打通指尖上的信息通路
■ 官网:www.bjbys.net.cn(点击查看)
北京高校毕业生就业信息网可为毕业生提供丰富的求职招聘信息,在这里可以查询各类双选会场次安排、参会单位信息、投递电子简历,丰富自己的求职知识和技巧。
■ 双选会现场专家咨询
来自用人单位和高校的就业指导专家再双选会现场为毕业生进行个性化咨询、答疑解惑。