名诗精选
首页
直播操盘手
快乐哥哥
爱股君2020
黄江德鑫汽贸8
呆口罩
天萌国际设计
首页
›
硕科考试
›
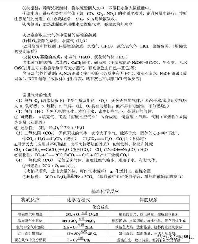
初三化学沪教版必背知识点精华 (初三化学实验必背知识点打印版)
初三化学沪教版必背知识点精华 (初三化学实验必背知识点打印版)
🏷️
硕科考试
✍️ 教育领域创作者
📅 2026-04-21 04:05:00