求职竞争越来越激烈,如今仅凭一张简历,怎能打动HR的芳心?
自荐信,可以说是现在的求职过程中,写给目标企业的必不可少的一封“情书”。但是很多求职者,往往都会忽视掉这个可以加倍展示自己的部分。
那么,这封信的结构是什么样的?应该包含哪些具体内容?如何表达才能打动企业?怎样与简历中的相同信息区别描述?如果看到这些问题的你表示毫无思路,那么请不要着急,今天小e就为大家整理了各行业 30份自荐信范文合集,供你参考!为你的求职之路锦上添花!
PS:免费领取模板方式在文章末尾哦~~~

语言学专业

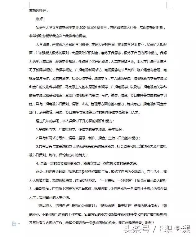
新闻学专业

工业设计专业

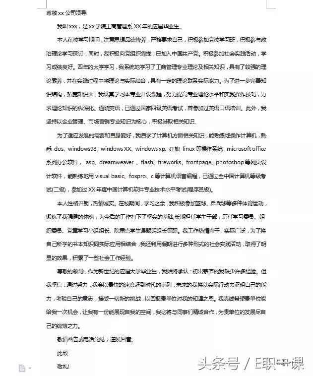
工商管理专业

电子信息工程专业

除了以上5种专业
还有行政文秘专业、财务会计专业、计算机工程等
共30个行业供你选择!

求职自荐信六要素
1、 说明个人基本情况。
首先在正文中简明扼要地介绍自己,重点是介绍自己与应聘岗位有关的学历、经历、成就等,让招聘单位对你一开始就产生兴趣,详细的个人简历应作为附录。其次说明用人消息的来源,做到师出有名。
2、说明胜任某项工作的原因。
这是自荐的核心部分,主要是向对方说明你的知识,经验和专业技能,要突出适合于所求职业的特长和个性,不落俗套,起到吸引和打动对方的目的。
3、介绍自己的潜能。
向对方介绍自己曾经担任过各种社会工作及取得的成绩,预示着自己有管理方面的才能,有发展、培养的前途。
4、申请具体的工作岗位。
用人单位往往为多个岗位招聘人才,因此要写清楚你所要应聘的工作岗位。如果不知道对方需要什么样的人才,可以说明自己希望申请哪一类工作岗位。
5、附上简历与相关材料。
由于求职信的限制,有关材料要随求职信一起寄给招聘单位。大致包括:毕业证书、学位证书、职称证、身份证、获奖证书、户籍的复印件,学校的推荐信、个人简历、发表的文章、科研成果等。
6、写明自己的联系方式。

编辑"30自荐信"发送至后台即可获得整套模板哦~
编辑"30自荐信"发送至后台即可获得整套模板哦~
编辑"30自荐信"发送至后台即可获得整套模板哦~

一重礼:35份精选简历模板合集,助你的求职之路一旺百旺! 已发布!
三重礼:免费模板 | 您的面试问答集锦到了,请关注查收!马上就来!
想了解更多的职业攻略,请关注E职一课
带你游戏化养职业
赢在规划,获得开挂的人生