全文阅读约需5分钟
去年5月以来
全市上下以铁的决心、铁的手腕、
铁的作风、铁的担当,强势推进“331”专项行动
“三合一”、出租房(群租房)和电动自行车
三类突出火灾隐患有效得到了遏制
确保了全市火灾形势持续稳定好转

为进一步巩固“331”专项行动整治成果,今年“331”专项行动将整治范围延伸至小商店、小学校、小医院、小餐馆、小旅馆、小棋牌室、小歌舞厅、小网吧、小美容等“九小场所”及小微企业 (以下简称“9+1”)。今天上午九点,公安局人口管理支队副大队长柳琰、市应急管理局办公室负责人沈潜峰做客《与你同行》警民微社区。

【警民微社区】
什么是“9+1”场所嘞?
先来科普下
↓
“9+1”场所

苏州市“9+1”安全整治通用标准
根据苏州市“九小场所”
和“小微企业”安全整治“九个必须”
特制定以下通用标准
↓↓↓
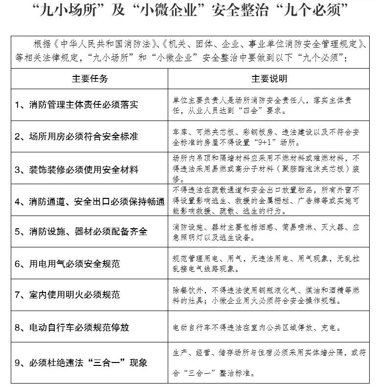
1、防火安全管理主体责任落实到位。单位主要负责人是场所防火安全责任人,必须落实防火安全管理制度,推广使用“微防火”记录每日巡查检查。定期组织防火安全、防火培训,所有从业人员达到会报火警、会检查火灾隐患、会扑救初起火灾、会组织人员疏散逃生的“四会”要求。

2、场所用房符合安全标准。禁止在车库、可燃夹芯板、彩钢板房、违法建设以及不符合安全标准的房屋内设置“9+1”场所。住宅楼下不得违法储存和销售易燃易爆危险品。
3、装饰装修使用安全材料。吊顶和隔墙材料应采用不燃材料或难燃材料,不得违法采用易燃或高分子材料(聚氨酯泡沫夹芯板等)装修。
4、防火疏散通道、安全出口保持畅通。疏散通道、安全出口必须保持畅通,无锁闭、封堵、占用等现象;安全出口采用平推式外开门,不得在疏散通道和安全出口放置影响疏散、逃生的物品。所有外窗严禁设置影响逃生、救援的封闭式金属栅栏、广告牌等设施(除不住人的小商店外)。
5、防火设施器材配备齐全。场所按照每50平方米1具4公斤ABC类干粉灭火器的标准配备灭火器,场所内灭火器总数不得少于2具。

6、用电用气按照规范设置。无私拉乱接电气线路现象,电气线路明敷时应穿管保护。电气线路、照明灯具的高温部位不得安装在可燃、易燃装修材料上。
7、室内规范使用明火。除餐饮外不得使用液化气钢瓶、煤油和酒精等燃料的灶具,不得存放易燃易爆物品;动火、电焊、气焊,应严格按照安全操作流程。
8、电动自行车规范停放。电动自行车不得在室内公共区域(含疏散通道、公用走道、楼梯间、安全出口等)停放、充电。

9、不得存在违法“三合一”现象。生产、经营、储存场所与住宿区必须独立设置,或者符合“三合一”整治标准。

“九小场所”及“小微企业”
包括哪些重点整治范围?
小商店:经营服装、百货、超市、烟杂、油漆等易燃易爆物品,建筑面积300平方米以下的小型商业服务网点。
小学校:床位数50张以下的寄宿制学校和500人以下的非寄宿制学校;床位数50张以下的托儿所、幼儿园,100人以下的非寄宿制托儿所、幼儿园,以及其他针对幼儿的教育场所。

小医院:诊所、不设床位或床位数30张以下的卫生院;门诊部、护理站(院)。
小餐馆:独立建造或设置在其它建筑内的额定就餐人数100人以下的小型营业性餐饮场所,如餐厅、餐馆、饭店、烧烤屋及其它具有餐饮性质的场所。

小旅馆: 凡对外营业,接待旅客住宿的旅馆、招待所、民宿等床位数小于50张的场所。
小棋牌室:建筑面积较小,从事棋牌等娱乐活动的场所。

小歌舞厅:建筑面积较小,设置有歌舞娱乐功能的舞厅、OK厅、小影院、茶吧、酒吧的小型公共娱乐场所。
小网吧:建筑面积较小,提供上网服务的场所。

小美容:建筑面积较小的美容、洗浴、足浴、汗蒸的场所。
小微企业:职工总人数50人以下,生产、经营塑料、木材、化纤、棉纺等易燃物品,以及从事快递、仓储服务的小企业。
记者:王珠颖
希望在“9+1”安全整治后
苏州的火灾形势持续好转
↓↓↓