机关事业单位岗位说明书标准范本 (行政人事总监岗位说明书标准模板)

企业岗位说明书-模版+编写方法+范例

手册领取方式见文末!

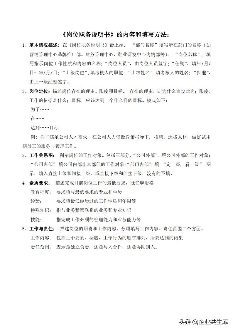
企业员工岗位说明书模板,传统企业岗位说明书怎么写

企业员工岗位说明书模板,传统企业岗位说明书怎么写

企业员工岗位说明书模板,传统企业岗位说明书怎么写

企业员工岗位说明书模板,传统企业岗位说明书怎么写

企业员工岗位说明书模板,传统企业岗位说明书怎么写

分享来源:互联网

【温馨提示】

手册共计4页

我们已经为您整理成电子文档

如果您觉得这份手册对您有帮助

希望获取这份手册参考学习

你可以关注我+转发/点赞

然后私信我:手册