1. 概述
交流耐压试验是对电气设备绝缘外加交流试验电压,该试验电压比设备的额定工作电压要高,并持续一定的时间 (一般为1 min)。交流耐压试验是一种最符合电气 设备的实际运行条件的试验,是避免发生绝缘事故的一项重要的手段。因此,交流耐压试验是各项绝缘试验中具有决定性意义的试验。但是,交流耐压试验也有缺点,它是一种破坏性的试验;同时,在试验电压下会引起绝缘内部的累积效应。因此,对试验电压值的选择是十分慎重的,针对同一设备的新旧程度和不同的设备所取的数值都是不同的,在我国的 《电力设备预防性试验规程》和《电气设备交接试验规程》 中已作了有关的规定,在国外也有各种标准,进口设备在制造厂的说明书中也往往给出试验电压的标准和数值。

交流耐压试验可以分为下列几种:
(1)交流工频耐压试验;
(2)0.1Hz试验;
(3)冲击波耐压试验;
(4)倍频感应电位试验和操作波试验;
(5)局部放电试验。
其中用得最为普遍的是交流工频耐压试验。
2. 交流工频耐压试验
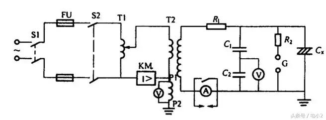
下图中给了交流工频耐压试验的接线图。
在图中接于测量线圈P1、P2的电压表属于低压侧测量,可以通过变比换算到高压侧。而接于C1、C2之间电压表属于高压侧测量,这是现场常用的方法,它可以避免由于容性电流而使被试设备端电压升高所带来的影响。

S1 、S2 -开关;FU -熔断器;T1 -调压器;T2 -试验变压器;K M -过流继电器;P1 、P2 -测量线圈;R 1 -保护电阻;R 2 -球隙保护电阻;G -保护球隙;C 1 ,C2 -电容分压器;C X -被试绝缘
3.影响因素和分析判断
3.1 影响因素
(1)必须在被试设备的非破坏性试验都合格后才能进行此项试验,如果有缺陷 (例
如受潮),应排除缺陷后进行。
(2)被试设备的绝缘表面应擦干净,对多油设备应使油静止一定的时间。如3-10kV变压器应静止5-6h 。
(3)应控制升压速度,在1/3试验电压 以前可以快 一些,其后 应以每 秒钟3 %的试验电压连续升到试验电压值。
(4) 试验前后应比较绝缘电阻、吸收比,不应有明显的变化。
(5) 应排除湿度、温度、表面脏污等影响。

3.2分析判断
(1)在规定的持续时间内作交流工频耐压试验,以不发生击穿为合格。
击穿的现象有:电流表指示突然大幅度上升或者电压表指示突然降落;过流继电器整定值正确的条件下发生跳闸;升压、耐压过程中出现跳火、冒烟、放电等现象,这说明绝缘有问题或击穿。
(2)交流工频耐压试验即使通过,不能说明线圈的匝间,层间绝缘没有问题,必要时应补充其他的试验。
4.其他交流 耐压试验
(1) 0.1Hz试验。这是一种超低频耐压 试验。由 于采用 了0.1Hz的低频,即为工频的1/500,这样电容电流就大大降低,从而减小了试验变压器的容量,并限制了短路电流。在《预规》 中要求有条件时,0.1Hz试 验于发电机定子交流耐压,而试验电压峰值则为工频试验电压峰值的1.2倍。
(2)倍频感应试验。由于对变压器采用交流工频耐压(1min)的试验有一定的局限性,它主要是考核全绝缘变压器的主绝缘。在《预规》和《交规》中提出了可采用倍频感应法。
倍频感应法是提高电源频率降低励磁电流达到提高电压的目的,主要用于分级绝缘变压器的耐压试验,对被试变压器适当接线可同时考核主、纵绝缘。
(3)冲击电压试验。这是一般制造厂的出厂型式试验,它是在变压器端子上外加一种模拟雷电波形的标准冲击波,在现场维修工作中是不进行的。
(4)局部放电试验。这主要用于变压器、互感器、套管、电容器等电气设备检测局部放电情况。进行此类试验的方法较多,目前采用较多的是脉冲电流法。其基本原理是由于局部放电时产生电荷交换,使被试品两端出现脉动电压和试品的连接回路上产生脉冲电流,在回路中的检测阻抗上可取得代表局部放电的脉冲信号,从而进行测量。它是以放电量的大小来衡量的。有关详细资料可参见制造厂说明书。