↑ 点击上方“四川发布”关注我们
你知道你的职业技能鉴定考试应该交多少钱吗?
你知道劳动能力鉴定是怎么收费的吗?
你知道职业资格考试费收费标准到底是多少吗?
......
近日,四川省发展和改革委员会及四川省财政厅发布《关于重头公布全省人力资源社会保障部门行政事业性收费的通知》,《通知》里明确了四川省人力资源社会保障部门行政事业性收费项目及标准、专业技术人员职业资格考试考务费及行政机关、事业单位招录(聘用)人员考试及面试费收费标准等。

下面,就让我们具体来看看吧↓↓↓
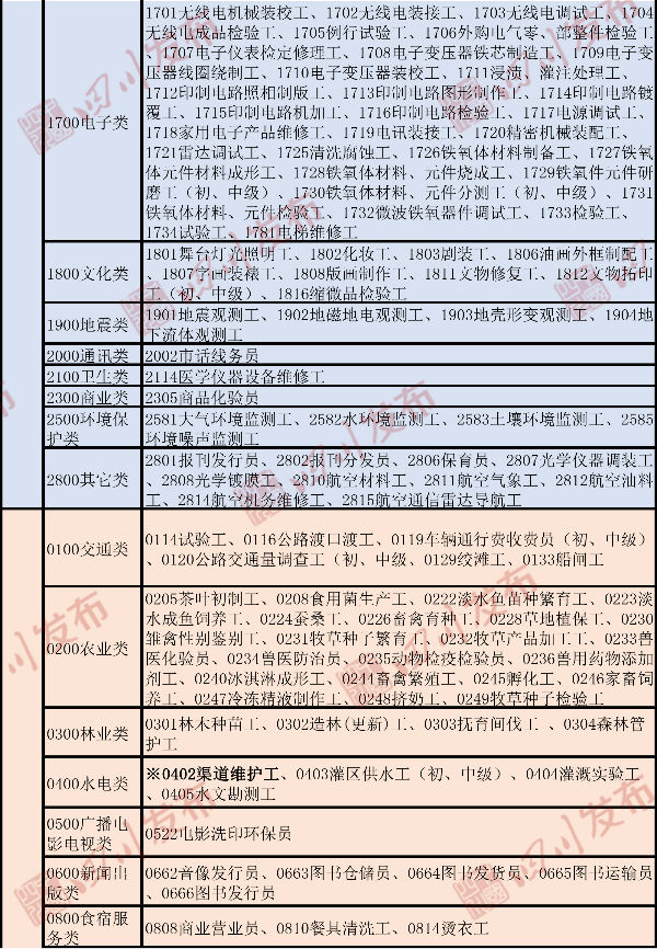
职业技能鉴定考试考务费收费标准
职业技能鉴定费包括理论考试费、操作技能考核费和技师(含高级技师)综合评审费。
根据现有职业(工种)划分为A、B、C三类,职业技能鉴定实行分类收费。

备注:鉴于部分职业(工种)鉴定耗材的特殊性,防火、电信通信传输、烹饪、调酒和茶艺、营养配餐、插花、盆景、印染、金属轧制、机械冷加工、机械热加工、特种加工设备操作、冷作钣金加工、工件表面处理、机械设备维修、维修电工、电机检修、裁剪缝纫、木材制品制作人员等操作技能考核所需的原材料,主料可由鉴定机构代办并按实际成本收费或由考生自备;美容、美发、形象设计、摄影的模特可自备或由鉴定机构代聘并按实际聘用的费用收取;专项职业能力考核收费标准按每人120元收取;全国计算机信息高新技术考试收费标准按中级每人150元、高级每人180元收取。
那么
怎么才晓得你的工作到底是A、B、C 哪一类呢?
不着急!
马上为你整理出来
▼▼▼

劳动能力鉴定费收费
劳动能力鉴定分为初次鉴定、省级再次鉴定和复查鉴定
其收费标准为:初次鉴定300元/人次,省级再次鉴定400元/人次,复查鉴定400元/人次。
经省、市(州)人力资源社会保障行政主管部门审核认定,参加鉴定的人员或者鉴定程序不符合规定,或者鉴定机构自身其他原因需要重头鉴定的,不得再次收取鉴定费。
职业资格考试费收费标准
考试收费分为考务费和考试费
职业资格考试收费标准(除实践操作科目外)由省级考试单位按以下原则自行确定,以正式文件情势向社会公布,同时报省发展改革委、财政厅。
(一)中央考试单位联合省级考试单位组织实施的考试,考务费按中央考试单位正式文件公布的标准执行;考试费在中央收取的考务费基础上,按每人每科不超过50元的标准加收。
(二)省级考试单位直接组织实施的考试,由考试单位按成本补偿原则确定,原则上每人每科不得超过50元。
(三)各考试单位对考试费标准的调整间隔原则上不少于两年。
专业技术职务任职资格评审费收费标准
高级职务每人次320元(其中含答辩费80元)
中级职务每人次200元(其中含答辩费60元)
初级职务每人次100元
行政机关、事业单位招录(聘用)人员考试及面试费收费标准
(1)笔试费每人每科50元;
(2)面试费每人每次80元;
(3)公安机关录用人民警察心理素质测试科目收费每人次80元。
注:以上所有收费标准有效期2017年10月19日-2022年10月19日