征兵,是指按照《兵役法》的规定,征集应征公民到*队军**服现役。
什么?当兵有什么好处?
下面,先来普及一下这个问题。。。。。。。。
小编吐血整理的当兵十大好处!不当兵的你永远也不会懂!!!
01
练就一副素质过硬的强健体魄。火热军营中的队列、体能、战术等科目,是力与美的完美体现,是爆发力和持久力的有机结合。部队严格的训练,能练就阳刚的气质、敏捷的反应、矫健的身型和结实的肌肉。

02
结识一批感情深厚的亲密战友。部队是个大家庭,战友来自四面八方、五湖四海,从素不相识到同吃一锅饭、同住一间房、同站一班岗,几年来的摸爬滚打、朝夕相处、同甘共苦,培养了兄弟一般深厚的感情。

03
储备一段丰富宝贵的人生经历。绿色军营学习、训练、生活等丰富的阅历能够培养造就军人独立生活能力、吃苦耐劳精神、感恩担当品质,成为受益终生的立身之根、做人之道、成业之本。

04
拥有一段社会认可的工作履历。与同龄人相比,当过兵的纪律性强、责任心强,能吃大苦、肯干累活,为人踏实、值得信任。退伍军人在就业时,军旅生涯被视为地方政府和企事业单位十分认可的工作经历。

05
获得一次弥足珍贵的学习机会。军营是所“大学校”,每年都要选送学兵到院校、厂家、集训队等培训单位学习驾驶、炊事、修理、卫生救护等“军地两用”技能,掌握一技之长,为将来走向社会打下专业和实践基础。

06
构建一个提升能力的成长平台。部队是个“大熔炉”。“冬练三九夏练三伏”,寒风咆哮中纹丝不动,炎炎烈日下挥汗如雨,高强度训练,能够锤炼青年人坚韧不拔的意志,有了这份吃苦的经历,碰到再苦再累的事情也能轻松面对。

07
得到一次改变命运的难得机遇。当兵之后,人生轨迹会随之改变。有的通过当国防生、考军校、直接提干等途径成为一名军官;有的通过部队几年的培养锻炼,退伍后成为乡村干部、企业老板、致富带头人,甚至直接考取国家公务员。

08
补偿一笔走向社会的创业资金。随着国家退役军人安置政策调整,国家正逐步提高退伍军人安置经费标准。这为现役士兵走向社会、创业发展提供了原始积累。

09
享受一份全家受惠的政治荣誉。一人当兵,全家荣耀。国家组建了退役军人事务部,为保障军*权人**益专门出台了相关政策,即使以后退伍、转业回地方,也有比其他人更多的政策优惠和待遇。

10
有了一段刻骨难忘的美好回忆。军营里有欢笑,也有泪水,有成长的烦恼,也有成功的喜悦,正是因为生命中有了当兵的历史,我们的回忆才变得美好和珍贵,正是因为生命中有了当兵的历史,一辈子都不会感到后悔。

征兵的号角已经吹响,小伙伴们还在等什么,快点行动吧!
更多征兵信息,
请关注“津卫前哨”、“当兵这些事儿”微信公众号!
那么怎样成为一名军人,具体的报名应征流程是怎样的呢?
今天小编精心收集了部分征兵网上报名相关流程和政策资料,供参考!
下面先来看一组图解版的应征入伍流程,以便给大家一个直观的认识。


年 龄

身体条件



应征入伍流程

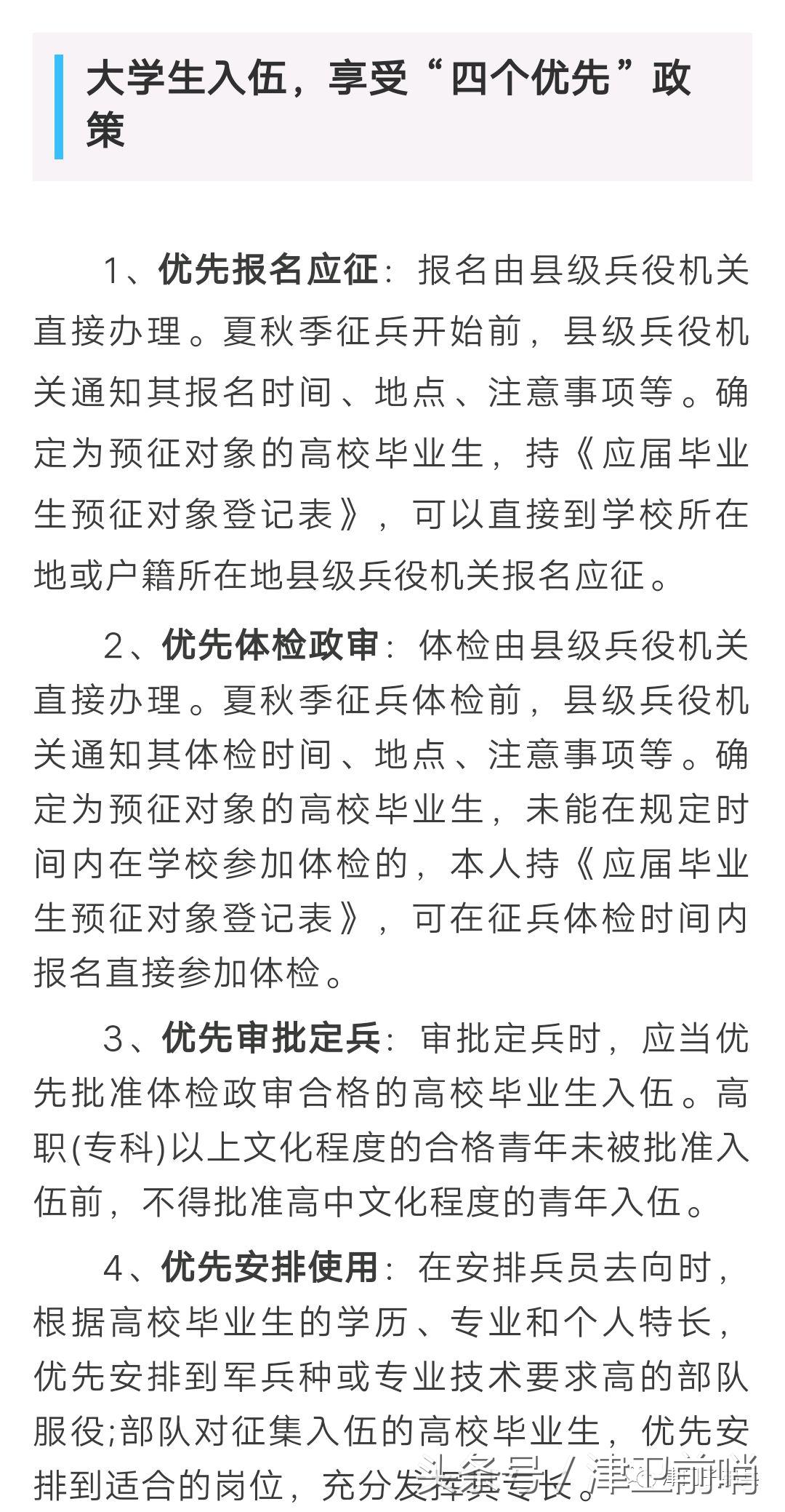
大学生入伍政策简介



What?还是没看懂?
没关系,下面小编一步一步带你来完成网上报名!
步骤与方法如下:
全国广大适龄男青年可登录全国征兵网进行兵役登记和应征报名,之后根据兵役机关安排进行实地初审初检。征兵网上报名步骤如下:
①在全国征兵网首页右侧,点击“兵役登记”(女生就点下面的“应征报名”)。

提示:如果你是第一次来的男生,应当先进行兵役登记,从“兵役登记”进入页面就可以了;如果已经进行过兵役登记,就从“应征报名”进入页面;如果想报名直招士官,就从“直招士官报名”进入页面(不过,今年的士官直招貌似还没开始)。
接下来的界面出现了:

在这个页面中,会告知我们报名时间以及参军的政策说明,建议看后,点击“进行兵役登记”,迈出你军旅生涯的第一步吧!
小建议:推荐看下征兵网页脚上的:帮助中心,对各种疑问都有较为详细的解答。
②登入系统
什么情况?点击之后发现竟然打开了一个新的页面要求登录?没有注册过账号,怎么登录?这个时候你只需要在页面上“注册”按钮去注册一个学信网账号后进行登录就行了。

小编:注册学信网账号都是实名的,因此一定要用真实姓名和身份证认真填写,它将会接受兵役机关进行有效信息的审核。
登录系统以后,是一个崭新的页面,这个时候我们就需要兵分两路啦!曾经报过名的小伙伴可以直接点击左侧的“往年报名信息”进行信息的更新和补完。而没报过名的小伙伴们就可以点击右侧的“开始兵役登记”进行报名工作啦!

③填写信息
开始报名你会发现跟所有的软件安装一样,会让你阅读一大篇的使用说明。小编十分不建议你跟安装软件一样,直接点确定。在这个时候请详细阅读 详细阅读 详细阅读兵役登记须知。了解自己的各方面情况是否达标,这能避免后续工作出现的很多麻烦哦!

点击“我已阅读兵役须知”之后,你的面前会出现一张很大很大的表格,仔细一看可以知道这个表格分为了“基本信息”“学业信息”“家庭信息”“参军信息”四大类。

表格会自动从你学信网账号中调取相关信息信息进行填写,如果你发现内容不对,也可以根据提示及时进行修改。在填写完成所有需要的信息之后,你会发现页面的最下方会出现两个小按钮,分别是:“兵役登记并参加2018应征报名”和“仅兵役登记,不参加2018征兵报名”。那么这分别是什么意思呐?有的小伙伴如果不明白的话,那么小编来告诉你,它们的意思就是字面上的意思!
如果今年想入伍的小伙伴,就请选择左侧按钮。如果想此后的年份再入伍的小伙伴,就请选择右侧的按钮!



还没有完,继续往下看!

今年4月份以来,全国各地纷纷举办2018年度征兵宣传教育进高校活动,为了吸引更多优秀大学生踊跃报名应征。
近年来,全国各地高度重视大学生征兵工作,先后出台一系列优惠政策。据了解,2017年我国入伍大学生首次突破年度征兵总数的50%,部队兵员质量不断提升,大学生士兵已成为我军士兵队伍的主体力量。
那么,大学生入伍都有哪些好处呢?小编带你去了解一下!
大学生入伍好处多多,你还在等什么?









2018年度征兵热点问题解答:
女兵征集时间
根据国防部征兵办通知,女兵征集报名系统开通时间初步锁定6月25日,请大家实时关注“全国征兵网”,耐心等待。
服兵役年龄要求
男青年为2018年12月31日前年满18至20周岁,高中毕业文化程度青年放宽到21周岁,普通高等学校在校生放宽到22周岁,毕业生放宽到24周岁。女青年为2018年12月31日前年满18至19周岁,普通高等学校在校生和应届毕业生放宽到22周岁。根据本人自愿可征集年满17周岁的高中应届毕业生入伍。
应征入伍报名办法有哪些
目前,全国征兵网(http://www.gfbzb.gov.cn)是征兵报名唯一官方途径,网上报名后,还请大家及时联系应征报名地的兵役机关(街道或学校武装部),进行应征备案。
征兵体检具体时间(男兵、女兵)
征兵体检时间原则上在报名结束后同步展开,一般5月下旬至8月份,因各地时间可能有先后,具体请咨询应征报名地兵役机关;根据军委国防动员部和国家教育部有关要求,从院校地报名应征的在校大学生和应届毕业生,应在放假离校前完成预定兵工作,所以会提前一点。
现在户口迁入外地大学还可以在本地(天津)入伍吗?
都可以。根据国防部大学生征集工作有关规定,普通高校应届毕业生和在校生既可在入学前户籍所在地应征,也可以在高校所在地应征。
大学生入伍考军校是否有优惠政策?
在校大学生士兵报考军校,执行普通士兵考学有关政策,年龄放宽1岁。大专毕业生士兵报考军校,可参加全军统一组织的本科层次招生考试,录入相关*队军**院校培训,学制2年,毕业合格的列入年度生长干部毕业学员分配计划。
大学挂科对参军是否有影响?
没有影响的。只要符合年龄、学历条件,体魄检查、政治考核合格,可以批准入伍。
直招士官需要服役几年?
直招士官应当至少服役至首次授衔后高一个军衔的最高服役年限。
在津高校应届毕业生,从农村跟从学校应征待遇有何不同?
目前,天津已实现应征入伍城乡一体化,义务兵家属优待金、退役后自主就业一次性经济补助基数标准全市统一;各区县根据各自实际情况会有适当调整,具体情况可咨询应征报名所在地兵役机关。
如果您还有什么疑问,欢迎在留言评论区留言,我们会认真解答,如果您的问题没有在回复中得到及时解答,您还可以关注“津卫前哨”微信公众号,通过聊天界面私信小编哦。
请长按二维码,识别关注我!
附:征兵体检要求标准
身高、体重标准身高:男性160cm以上,女性158cm以上。特勤人员:坦克乘员162—178cm,潜水员168—185cm,潜艇及水面舰艇人员162—182cm,空降兵168cm以上,空军航空兵第34师专机服务队女服务员165—172cm,特种部队条件兵、驻香港澳门部队条件兵170cm以上,北京卫戍区仪仗队队员180cm以上。
体重:男性:不超过标准体重的30%,不低于标准体重的15%。
女性:不超过标准体重的20%,不低于标准体重的15%。
视力标准右眼裸眼视力不低于4.6,左眼裸眼视力不低于4.5。经准分子手术后半年以上,双眼视力均达到4.8以上,无并发症,眼底检查正常,合格。
坦克乘员、潜艇及水面舰艇人员:每眼裸眼视力不低于4.8;潜水员、空降兵、专机服务队女服务员、中央警卫团条件兵、特种部队条件兵、北京卫戍区仪仗队队员:每眼裸眼视力不低于5.0。
屈光不正,准分子激光手术后半年以上,无并发症,视力达到相应标准,合格。
潜水员、潜艇人员、空降兵、特种部队条件兵准分子激光手术或其他手术治疗,不合格。
辅助检查征兵体检心电图
正常心电图和大致心电图合格。
一、正常心电图
窦性心律,心律60-100次/分,心电图各波段形态及时程正常范围。
二、大致正常心电图
1、窦性心律,心律50-60次/分,或100-110次/分,结合临床。
2、窦性心律不齐,多可经吸屏气后改善或消失。
3、P波电轴左偏。
4、窦性心律,P-R间期0.10s-0.12s,排除既往阵法性室上性心动过速史。
5、单纯的QRS电轴偏移在-30至+120度。
6、单纯逆钟向或顺钟向转位。
7、QRS波群终末较宽钝,但QRS时间小于0。10s,有明显预激波,但无室上速发作史。
8、左心室高电压。
9、心律较慢时以R波为主导联J点抬高,ST段呈凹面向上型抬高小于0。1mV。
10、以R波为主导联ST段呈缺血型压小于等于0、05 mV或呈近似水平型压低小于0、08mV,或呈上斜型压低小于0。1 mV。
11、T波在Ⅱ直立,电压大于1/10R波;аVF低平,Ⅲ倒置。
12、TV1、V2大于TV5、V6。
出现上述第5、6、8条的心电图表现,可让受检者作原地蹲起20次,复查心电图如无明显异常病理改变,视为大致正常心电图。
征兵体检腹部超声
一、合格标准
1、肝、胆、胰、脾、肾未见明显异常;
2、轻、中度脂肪肝;
3、胆囊壁微小息肉和胆固醇结晶;
4、肝肾囊肿和血管瘤单脏器数量不超过3个,单个直径不超过1厘米;单方肝肾囊肿和血管瘤直径不超过3厘米;
5、肝内钙化灶不超过3个,每个钙化灶直径不超过1厘米,单发肾钙化灶直径不超过1厘米;
6、肾错构瘤数量不超过2个,单个直径不超过1厘米;
7、肾盂宽不超过1厘米,输尿管不增宽;
8、妇科B超:子宫、卵巢大小形态未见明显异常。盆腔积液深度不超过1厘米,单发附件区、卵巢囊肿小于3厘米。
4至7条潜水、空降兵不合格。
二、下列情况不合格
1、恶性征象;
2、中度脂肪肝肝功能不正常,重度脂肪肝;
3、病理性脾肿大,胰腺病变;
4、肝、肾弥漫性实质损害;
5、各类阳性结石,肾盂积水;
6、胆囊壁息肉直径超过5毫米;
7、妇科子宫肌瘤或附件区不明性质包块。
其它问题面部、颈部文身或瘢痕直径超过2CM,着短装身体其它裸露部位直径超过3CM,或虽经手术处理仍有明显文身瘢痕,影响军容的,不合格。其它部位文身或瘢痕不影响正常功能和形象的,合格。
白癜风着短装身体裸露部位每处直径不超过1cm;非裸露部位每处直径不超过2cm,数量不超过两处的,合格。不明显影响军容的胎痣,合格。
男青年文唇、文眉、文眼线,不合格;男青年扎耳眼无明显疤痕、无可视性穿孔,不影响军容的,合格;女青年文唇、文眉、文眼线、扎耳眼不影响军容的,合格。
尿妊娠试验阳性,根据需要做血联酶免疫定量检测,检查结果阳性的,不合格。
有胸、腹腔手术或准分子激光手术史的,需提供相关医疗证明或送检单位出具健康证明。
霉菌性或滴虫性阴道炎,不合格。
肘关节过伸或肘外翻不超过15度,无功能障碍,合格。
补入高原地区的兵员,心、肺及鼓膜应从严掌握。
海军陆战队员,视力、鼓膜、鼻腔按潜水员标准执行。
Ⅱ度以下肿大的慢性扁桃体炎,合格。
包茎不影响功能的,合格。
更多征兵信息,
请关注“津卫前哨”、“当兵这些事儿”微信公众号!