来源:原创 赛柏蓝-药店经理人 特约撰稿人:李思博
清火片和清火栀麦片均是清热解毒的中成药,为OTC药品,临床较常用,但两者还有一定的区别,药店人要区分开,根据成分和治疗症状的不同进行科学地推荐。
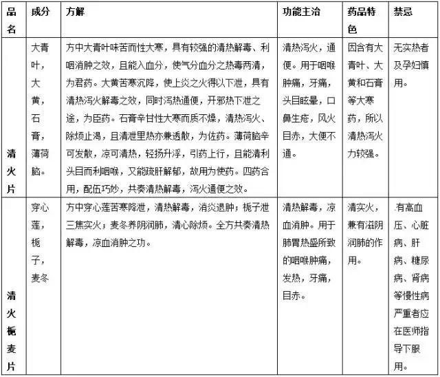
一表读懂两者区别

细数三个重点区别
01成分上的不同
清火片和清火栀麦片在成分上两者是完全不同的,没有重复的部分。成分决定功效,清火片以寒凉药为主,目的是清热泻火,加上大黄能够通便。清火栀麦片在清三焦火的同时加入了麦冬,有滋阴润肺的作用。
02功效上的不同
清火片和清火栀麦片都能治疗牙痛和咽痛等,但清火片在清热泻火的同时能清胃火,胃火盛是造成牙痛的主要原因,也就是从病因上来治疗,适用于肺胃有实热的患者。
清火栀麦片在清热解毒的同时具有滋阴的作用,消炎退肿还清实火,临床中治疗牙痛较常用。
03使用关注上的不同
清火片因含有大青叶、大黄和石膏等大寒药,所以无实热者及孕妇慎用。清火栀麦片相对来说成分没有清火片那么寒凉,所以使用禁忌没有清火片那么严重,只是有高血压、心脏病、肝病、糖尿病、肾病等慢性病严重者应在医师指导下服用。

两者各自的联合用药
清火片+人工牛黄甲硝唑
优势:清火片清热泻火,通便。用于咽喉肿痛,牙痛等。人工牛黄甲硝唑主要用于急性智齿冠周炎,局部牙槽脓肿、牙髓炎、根尖周炎等。两者联合用药,治疗牙龈炎或风火牙痛。
清火栀麦片+复方牙痛酊(外用)
优势:清火栀麦片清热解毒,凉血消肿。用于肺胃热盛所致的咽喉肿痛,牙痛等。复方牙痛酊活血散瘀,消肿止痛。用于牙龈炎、龋齿引起的牙痛或牙龈肿痛。内服加外用,治疗牙龈炎、牙痛有一定效果。
清火栀麦片+牙痛药水(外用)
优势:清火栀麦片清热解毒,凉血消肿。用于肺胃热盛所致的咽喉肿痛,牙痛等。牙痛药水用于风火牙痛,牙龈红肿,虫蛀牙痛及一切神经牙痛。两者联合用药,内服加外用,治疗风火牙痛有一定疗效。
参考资料:
1、国家药典委员会《中华人民共和国药典2015年版一部》:中国医药科技出版社,2015.6
2、陈仁寿等《新编临床中成药学》:科学出版社,2012.9

订阅我们掌握更多行业动态!“赛柏蓝”是医药行业最大的新媒体平台,拥有百万微信关注人群。如果您对行业相关题材也有心得/见解,欢迎撰稿,稿费=200元+阅读量*0.01元。商务合作、投稿[email protected]