随着跨境电商的发展,越来越多的消费者喜欢购买进口消费品,觉得质量好、性能高,但是进口商品真的安全吗?
近日国家质检总局公布“2015年进口消费品质量监管统计数据和质量安全信息”显示,连国际大牌都出了问题。
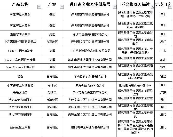
根据此次公布的信息,2016年5月进境不合格食品、化妆品信息,涉及204批食品、化妆品。食品添加剂超量或超范围使用、微生物污染、品质不合格等成为进口食品不合格的主要原因。这些不合格进口食品主要包括休闲食品、乳制品、饮料等等,其中知名的进口商和国际品牌都纷纷上榜。
如,
珠海免税集团进口的启泰牌白燕盏被查出亚硝酸盐超标;
沃尔玛中国投资有限公司进口一批次的韩国成京海苔由于菌落总数超标被退货;
几批次由福建一贸易企业进口的台湾凤梨酥被查出现腐烂霉变;
一批次美国产的卡夫调味酱超量使用添加剂;
广东一贸易公司进口的智利三文鱼也被查出李斯特菌……
这些不合格的产品已经被烧毁或退货,黑榜中的不少同品牌产品,在淘宝网都网购渠道中有售。
亚硝酸盐超标

(点击查看大图)
亚硝酸盐是一种有咸味的白色粉末,进入血液后会使正常携氧的低铁血红蛋白氧化成高铁血红蛋白,让它们失去输送氧气的能力。亚硝酸盐本身不致癌,但进入体内会和胃内的蛋白分解物结合,形成致癌物亚硝胺。
菌落总数超标

(点击查看大图)
菌落总数测定是用来判定食品被细菌污染的程度及卫生质量,如果菌落总数超标严重,将会破坏食品的营养成分,加速食品的腐败变质。菌落超标说明该产品的卫生可能有问题。消费者食用微生物超标严重的食品,很容易患痢疾等肠道疾病,可能引起呕吐、腹泻等症状,危害人体健康安全。
腐烂霉变

(点击查看大图)
食物放置的时间久了难免会发生霉变。食物霉变也就是食物霉烂变质,这个过程中会产生各种有毒物质,这些物质会给人的身体健康带来致命的伤害。
近几年,肝癌的发病率越来越高,并成为严重威胁人类健康的一大杀手。一般情况下,肝癌的发生跟日常饮食脱不了关系,比如,长期食用保存时间过长或者发霉变质的食物就容易诱发肝癌,因此一定不要吃发生霉变的食物。
查出李斯特菌

(点击查看大图)
李斯特菌,又名单核球增多性李斯特菌、李氏菌,是一种兼性厌氧细菌,为李斯特菌症的病原体。它主要以食物为传染媒介,是最致命的食源性病原体之一 。李斯特菌在环境中无处不在,在绝大多数食品中都能找到李斯特菌。肉类、蛋类、禽类、海产品、乳制品、蔬菜等都已被证实是李斯特菌的感染源。李斯特菌中毒严重的可引起血液和脑组织感染,很多国家都已经采取措施来控制食品中的李斯特菌,并制定了相应的标准。
超量使用添加剂


(部分,点击查看大图)
PH值超标
一些知名的护肤品大牌也同样出了问题,联合利华进口一批次的汤尼英盖系列由于货证不符而被烧毁;针对婴幼儿的牙膏橘子宝宝也因为ph值超标被退货。

(点击查看大图)

(网络配图)
部分进境食品化妆品不合格信息
(2016年5月)
产品名称 | 产地 | 不合格原因描述
桂格传统大燕麦片
美国
深圳市芮源科技有限公司
水分超标

Arla爱氏晨曦马苏里拉奶酪
丹麦
爱氏晨曦乳制品进出口有限公司
酵母菌超标
成京海苔
韩国
沃尔玛(中国)投资有限公司
菌落总数超标
冰鲜三文鱼
智利
广州市蒙钦成贸易有限公司
检出单增李斯特菌
冻鲍鱼
澳大利亚
广州市瀚昇行进出口贸易有限公司
检出单增李斯特菌
天山的恩赐伊塞克湖牌蜂蜜
吉尔吉斯斯坦
喀什融远进出口有限公司
检出氯霉素
蒂罗利初榨葡萄籽油
乌克兰
上海三寻进出口有限公司
苯并(a)芘超标
牛轧糖
台湾地区
福建省连江县凤祥贸易公司
腐烂霉变
欧倍瑞士风味燕麦干果早餐麦片
英国
上海市食品进出口家禽有限公司
霉菌超标

妈阁饼家杏仁饼
中国澳门
珠海创发进出口贸易有限公司
菌落总数超标
盐烤综合干果
台湾地区
厦门闽侑贸易有限公司
霉菌超标
思贝格牌杏脯干
德国
上海慎昌贸易有限公司
超限量使用食品添加剂二氧化硫
塔斯马尼亚饮用水
澳大利亚
上海畅链进出口有限公司
亚硝酸盐超标
胡椒博士汽水无咖啡因
美国
东莞市晟通进出口有限公司
超限量使用食品添加剂苯甲酸
橘子宝宝牙龈清洁组
美国
上海丽汉贸易有限公司
PH超标
橘子宝宝幼儿口腔训练牙膏组
美国
上海丽汉贸易有限公司
PH超标
橘子宝宝出牙舒缓护理组
美国
上海丽汉贸易有限公司
PH超标
如果你关注相关品牌及产品质量信息,可到国家质量监督检验检疫总局网站查询。
(详见http://jckspaqj.aqsiq.gov.cn/jcksphzpfxyj/jjspfxyj/201606/t20160615_468479.htm)
综合自国家质量监督检验检疫总局、三湘都市报、法制晚报、新浪健康等
版权归原作者所有,如涉及侵权等问题,请务必与我们联系,我们会尽快处理。