王朔有本书名叫《看上去很美》,阿飞觉得用在招商银行钻石卡上那是非常地贴切。
首先请看介绍:

这张招商银行钻石信用卡,就是小招自认为世界上最好的亲子信用卡。刚性年费3600大洋,下卡即收,没有任何方式减免或者抵扣,起码现在阿飞没发现。
接下来,我们就看看这张3600年费的钻石卡,有哪些美妙吸引人的权益:

之所以号称最好的亲子信用卡,主要权益就是上面的两项:1、全年4张免费儿童机票;2、4次300元+100积分入住精选酒店。口腔权益是后来增加的,阿飞惊奇地发现,窝沟封闭也由原来的免费变成现在50元+99积分一颗牙了。
先说说这个300精选酒店权益,这个酒店权益钻石卡跟经典白、AE白那些都是按户共用。如果你不幸像阿飞一样,是三持卡客户(年费7200+招行积分2万),那也只能悲催地每年享受四晚或者钻石二晚。

好在招行很够朋友,给钻石卡专享的酒店,都很高上大:丽江悦榕庄、香格里拉仁安悦榕庄、杭州西溪悦榕庄、长城脚下的公社、香港迪斯尼乐园酒店、广州长隆酒店、Club Med度假村。



看着这些高上大的酒店,再加上300元+100积分的噱头,是不是让你很想办一张招行钻石卡啊?特别香港迪士尼乐园和广州长隆系酒店,这都是溜娃的好去处啊,给你个大拇哥!

然而招行钻石卡最耿直的在于,如果你要兑换招行钻石卡专享酒店。很好,一晚仅需两晚300精选酒店权益。
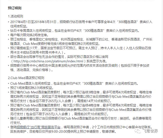
地中海俱乐部,境内每次至少需要预定3晚,也就是你必须有一晚要按市价全额付费。境外每次至少需要预定4晚,必须全额付费2晚入住。其他什么会员费、接送费用,包括随行儿童的费用都请另行额外支付。这些都使人不禁想起了那张让人引以为傲的环球黑卡。详见预定规则:

虽然如此,300精选酒店价格也往往是五六百甚至上千,但不是还有4张免费儿童机票吗?没问题!
阿飞自从招行经典白下卡之后,就一直被招行钻石卡的各种安利贴所吸引,一直梦想着找机会推到。
却不曾想幸福来得如此之快,在使用经典白三个月后的某日中午。阿飞正在阳光下暴走,忽然接到招行客服MM的来电。开头自然是高帽子一顶:您是我行高端优质客户,现我行推出银联钻石白金卡,巴拉巴拉。
阿飞一听,一个激灵,什么卡?银联钻石白金卡。好,办!
妹子估计从没见过这么爽快的办卡人,电话那头楞了一会说,先生,您还是先听我介绍一下钻石白金卡的权益吧。
阿飞:不用了,我都知道了。妹子仍很坚持:我还是给您介绍一下吧。
阿飞深恐妹子一恼,不给办了,只好耐心地听完她念了一遍稿子。然后说了句我愿意,妹子方肯罢休!最后阿飞又顺势加办了两张附属卡,顺利的实现梦想。

如今咱也是有钻石卡的人了,凡事更得低调了!头等舱再也不坐了,只坐经济舱!国外不去了,还是国内游吧!毕竟,钻石卡的免费儿童机票只限境内经济舱。

于是暑假从马来西亚回来,阿飞又顺利地用招商银行钻石卡兑换了去青岛的儿童机票。

可是千不该万不该,阿飞不该为了参加香格里拉5万积分的活动,用浦发5万积分兑换了青岛香格里拉,而没有选择青岛涵碧楼。等阿飞寒假准备用钻石卡的权益兑换广州长隆系酒店时,结果遇到大坑。
本想带儿子去见识见识,参观一下青岛海军博物馆。结果去了赶上大兴土木,只在烈日下看了几艘老旧的军舰败兴而归。好在同学晚上请我们吃了好吃的海鲜,总算没有白跑一趟。

暑假机票只花了1180,还没年费的一半,不行,咱得飞远点。
十月,阿飞开始计划寒假凑热闹去三亚避寒。在确认了儿童机票之后,阿飞用里程兑换了武汉往返三亚的机票,然后又仔细研究了下酒店,最后信心满满的电话客服兑换儿童机票。客服MM很温柔地告诉我,不好意思,阿飞先生,您所兑换的航班已经没有票可以兑换了。

阿飞:可我之前电话的时候,还有票的啊?客服MM依旧很温柔:对,之前是有。现在没有了。不好意思,您可以选择其他时间或者航班。
可我成人机票已经预定了啊。不好意思,阿飞先生,这是因为航空公司没有可兑换的票了。
三亚寒假的确很多人,航班座位紧俏再所难免。好吧,都是我的错,拖延症害死人!
算了,总是泡酒店,晒太阳对小孩子的教育可能也不太好,容易养成好逸恶劳的恶习。咱还是寓教于乐,带娃去玩主题乐园吧。看过《奇妙的朋友》,儿子对那些小动物也很喜欢。就这么愉快的决定了。
经过几天的思考,阿飞再次致电招行客服,咨询了武汉往返广州的儿童机票情况。然后迅速预定好里程票,电话招行客服。结果定好去程,返程又没票了,这是订票还是抢票?你们这是逗我玩吗?我这次可是特意上官网查了,还有票啊。

这下阿飞不能忍了。经过一番交涉,客服终于答应去向主管领导申请。过了半小时,总算回电告知搞定了。

定好机票,自然再该预定酒店了。电话客服,阿飞先生,不好意思,您所预定的广州长隆酒店,目前只能预定到2016年12月31日。好吧,我等。
到了12月,电话客服, 不好意思,阿飞先生,目前我们与广州长隆酒店集团合作仅到12月31日截止。后续会不会继续合作,还无法得知。
不对啊,你们钻石卡页面写的酒店活动是到2017年3月31日啊?是的,但是我们跟广州长隆酒店集团的合作截止到12月31日,后期能否续约还要等通知。

阿飞只能隔三岔五的电话客服聊天,得到的都是不好意思,不知道后期是否还与广州长隆酒店集团合作。
那能不能一有消息马上通知我?不好意思,阿飞先生,这个我们无法得知具体时间,也没办法通知您!
那我只能打电话来问?是的,不好意思,阿飞先生,给您带来不便,深感抱歉!

终于,熬到了1月10日,又在招行网站看到了广州长隆系酒店的身影,赶紧拿起电话,拨打招行贵宾客服。核对资料,转出行易客服。客服的话顿时让阿飞崩溃了:不好意思,阿飞先生,您预定的时间,广州长隆酒店没房了。

阿飞一边用颤抖的手敲打网址,登陆广州长隆酒店查询房态。一边用颤抖的声音问道:我从十月份开始打电话预定,十二月份更几乎是一天一个电话来咨询。到了今天,你居然告诉没房了?客服还是很诚恳地回答:不好意思,阿飞先生,给您带来不便,我们深感抱歉。
等等,可我明明在广州长隆酒店集团官网查到有房啊?嗯,不好意思,阿飞先生,酒店给我们合作的房间已经没了。什么意思,你是告诉我,现在酒店有房,但我也不能兑换预订,因为没合作房间给你们?是的,给您带来不便,深感抱歉!建议您在我们出行易上预定广州长隆酒店房间。

无奈的我只能放下电话,只能在招行网站上看看其他广东酒店。忽然,阿飞发现珠海长隆横琴湾酒店和珠海马戏酒店是可以在网上预定,刚好我们出游的时段也有房。珠海离广州也不远,玩了广州长隆,正好顺便去珠海长隆玩玩。

特别是阿飞在广州长隆酒店集团网站上看到有免费的穿梭巴士,更加坚定了阿飞的决定。于是赶紧下手预定了珠海长隆横琴湾酒店和马戏酒店。

满以为事情就这么结束了,可以安心等待度假。可是

糟行这坑货,第二天来电话告知,阿飞预定的珠海长隆横琴湾酒店和马戏酒店,因为酒店没房,所以只能取消。

阿飞怒了,酒店官网有房,你们招行网站也能预定。结果你现在电话跟我说酒店没房?于是客服又给阿飞重复了一遍,酒店给他们300精选权益酒店房间是有限的。现在已经没房了,如果非要预定这两家,只能阿飞自己重头从出行易预定。
阿飞要求找其主管投诉,要求给我房间,要订也是他们从出行易预定,然后给我房。客服表示要向主管请示。
等了半天,最后客服来电,告知通过主管申请,经过调节,只能以700元+100积分入住长隆马戏酒店杂技房。阿飞看看长隆官网,七百多的房价跟糟行700元+100积分对比起来完全就是一个大大的讽刺。

阿飞现在回想起来,都感觉无力吐槽。一直以来,招行都是以服务好闻名于业内。可是时至今日,通过其钻石卡的核心权益体验,让阿飞觉得招行变成糟行已是不争的事实。所谓的钻石卡核心权益,完全是个钻石坑!
在浦发AE白成为新一代神卡,引领银行活动一波接一波的今天。糟行信用卡何去何从,让我们在今后的日子拭目以待!