提问:“一觉醒来,公积金*款贷**额度瞬间少了10万是什么感受?”
吃瓜群众:“不好意思!我们公司不交公积金,所以不晓得是啥感受呢!”

提问:“我现在买房用公积金*款贷**还来得及吗?”
吃瓜群众 :“呵呵呵,来不及了!”

今天盐城公积金管理中心发布了住房公积金政策调整的通知,许多小伙伴见到通知的那一刻,小心脏瞬间紧了一下,而后朋友圈里哀嚎有之,幸灾乐祸有之……也有不了解公积金政策的小伙伴觉得诧异,这和以前有什么区别吗?今天小编就带大家了解一下盐城住房公积金的“前世今生”。
先来看一下最新通知,内容如下:

那么相较于过去的政策究竟有何不同呢?小编帮大家逐条来理一下。
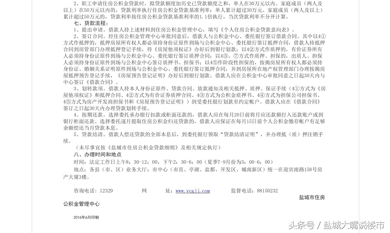
第一条是关于*款贷**条件的变动。先来看一下正在使用的*款贷**服务指南:

图中可以发现在之前的*款贷**服务指南*款贷**条件事项中,只要没有未还清的公积金*款贷**,无论你是首套房还是二套房,都可以继续使用公积金*款贷**买房。在新调整的通知中,除阜宁县以外,只要使用过公积金*款贷**的家庭,在2017年10月1日之后将暂停办理住房公积金*款贷**服务。
第二条是关于*款贷**最高额度的调整。 在*款贷**服务指南的第二大项*款贷**额度的第三小项*款贷**最高额度家庭*款贷**最高不超过50万元,仅一人符合*款贷**条件的*款贷**额度不超过30万元。在新调整的通知中,家庭及一人符合*款贷**条件的均降落10万元。
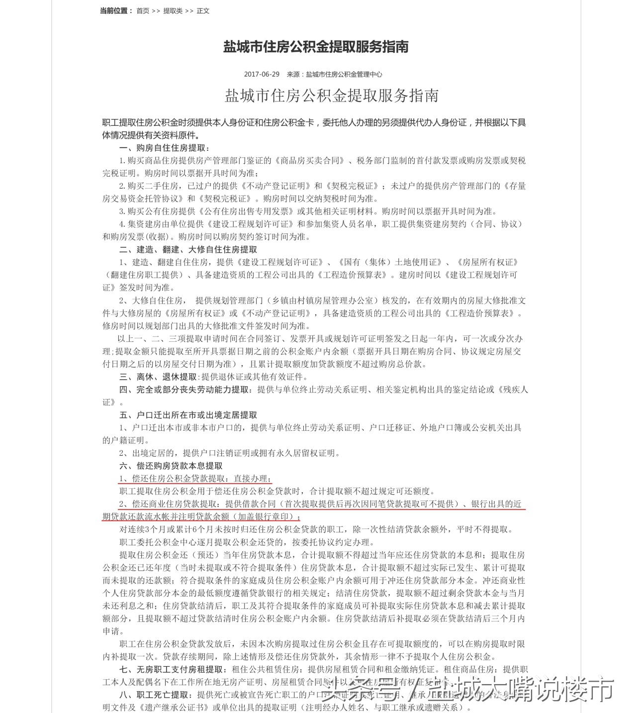
第三条和第四条是公积金提取要求的变化。之前公积金提取指南如图:

新通知的提取要求较以往相比要求提高。就装潢提取而言,以家庭为单位,只要使用过公积金*款贷**,那么对该家庭的成员将暂停提供公积金装潢提取服务。而原来的指南则是家庭成员中未办理过公积金*款贷**服务可使用公积金装潢提取服务。
公积金提取应优先偿还公积金*款贷**,在公积金*款贷**未还清前,不得偿还商业*款贷**。此条应针对的是组合*款贷**的购房者。也意味着使用组合*款贷**的购房者在公积金*款贷**未还清前无法提取公积金来偿还商业*款贷**的部分了。
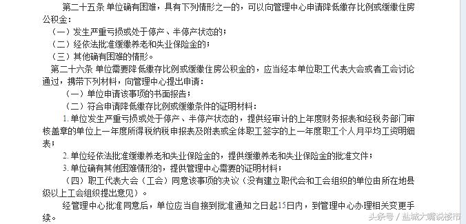
第五条是针对困难企业申请降低缴存比例的提出的要求。小编在《盐城住房公积金缴存细则》第三章第二十六条中发现降低缴存比例的证明除需提供职工代表大会(工会)同意的决议外,另需提供所得税纳税申报表或全体职工签字的上一年度职工个人月平均工资明细表。新通知取消了后者,只认可前者。针对困难企业而言,申请降低缴存比例的审核要求提高。

最后一条是盐城公积金的新政将在2017年10月1日开始执行,而在这之前将仍按照原来政策执行,所以不符合新通知要求而又想用公积金*款贷**的购房者还有机会。
有人说,公积金政策收紧,房价一定会降,毕竟许多人都更愿意通过公积金*款贷**买房。也有人说,盐城公积金新政犹如隔靴瘙痒,针对房价降落起不到一点作用,由于公积金*款贷**放款速度较慢以及一些楼盘拒绝购房者使用公积金*款贷**等原因,部分购房者首选*款贷**方式还是商业*款贷**。
总而言之,在小编看来,房价会不会降还真不好说,最主要的还得看市场这只无形的手如何操作。