报告截至报告期:2021.06.30
报告类别:价值基本面研究简报(谛听版),完整版可搜索公众号(貔貅财经研究所)*载下**。
报告版本:谛听版
『报告简要解读』
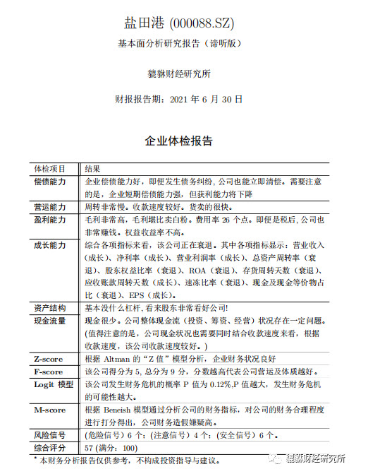
盐田港(000088.SZ)近一年收益率长期跑输大盘。公司毛利非常高,权益收益率不高。综合各项指标来看,该公司正在衰退。截止2021年6月,公司其他流动资产增加较多,同时长期借款猛增,一年内到期的非流动负债到期较多。




当没有颠覆整个行业的事情发生时,应当考虑企业的内在价值。有一句资本市场里常说的:"股价如同被遛的狗,股票的内在价值如同主人,狗有时跑到主人前面,有时跑到主人后面,但始终以主人为中心"。而研究企业的内在价值时,光考虑企业的历史财务报表也是不行的,因为历史的不代表未来的。那么研究公司的财务报表基本面有什么用呢?财报是用来排除和筛选公司隐患的,如现金、应收账款、存货、商誉、负债率、费用占比、现金流等一些敏感指标的异常变化。而本报告是基于研究"好公司"为出发点,那为什么会选择"好公司"作为主要研究对象呢?因为好公司在一定程度上具备坚韧的容错能力。然而研究什么是"好",不如了解什么是"坏",因为证明难,证伪易。因此,本报告将特别注重于研究公司潜在的风险。
完整分析报告及*载下**可到公众号搜索:貔貅财经研究所。
注:本报告分析公司的体质是截止2021年6月30日。
关注:由于爬取的财报可能存在不准确及缺失信息的情况,请报告使用者谨慎关注。