备孕是婚后夫妻非常关注的事情,如何孕育一个健康、聪明的宝宝,我想这是每一位准爸爸、准妈妈的欲望。小编也打算明后年要宝宝,所以也是比较关心这方面的问题,本人通过从各方面的学习,收集了以下常识,希望对正在备孕和怀孕的新手父母有所帮助,今天把我整理的分享给大家哦~
孕前准备和关注事项
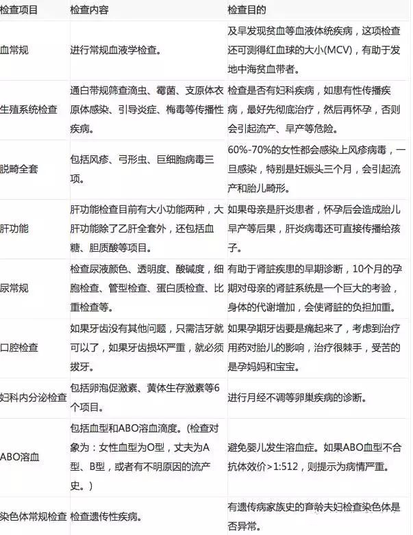
• 我做医生的堂哥跟我说,备孕前夫妻俩最好去医院检查下,他和嫂子都是医生,他们在生我大侄子的时候,在这方面就一直做的比较到位,大侄子生下来也很健康壮实,那我们先从备孕检查开始说起。

备孕检查最好在备孕前3-6个月检查,检查内容见下图:

女士检查项目

男士检查项目
• 一般建议,小夫妻应该在准备怀孕的前2-3月停止使用避孕,至少要经历一次正常的月经,因为口服避孕药中含有的大量合成孕酮,会对胚胎发育造成影响。
• 夫妻提前3个月戒烟戒酒,值得关注的是,准爸妈们在停止烟酒之后,至少需要3个月的时间,让体内的尼古丁和酒精在新陈代谢中清除,这样方能保证卵子的健康受孕。

远离烟酒
• 备孕女性在怀孕前三个月开始服用叶酸,是因为叶酸在服用后要经过4周的时间,才能使女性体内叶酸缺乏的态势才能得以纠正。只有这样,宝宝在孕早期神经管形成的敏感期中才有足够的叶酸。
• 专家建议广大备孕女性,每天咖啡因摄入量应控制在200毫克内(2杯以内),减少咖啡因的摄入,这样才能更好地保证受孕机会。

咖啡
• 孕前孕后,慎用药物,有些女性错误的认为,怀孕之后,就应该拒绝任何的药物,在怀孕之前,则无所谓。而事实并非如此,某些药物在孕前的使用,也极有可能造成受孕的宝宝承受到各种副作用。

药片
• 良好的身体,是顺利受孕的前提。因此,合适的孕前锻炼能够帮助准爸妈们提高受孕效率哦!如宫寒的女性,完全可以通过运动的方式改变自己的子宫环境,让宝宝更快安家。

夫妻锻炼身体
• 做好孕前营养准备,妊娠早期胚胎所需要的营养,可直接从子宫内膜储存的养料中得到,所以孕前的营养准备就很重要。为了在孕前调养好身体,应该合理地调配膳食,碳水化合物,水果和蔬菜,蛋白质,鲜奶和奶制品,肉类,豆制品,脂肪(试着从橄榄油等蔬菜来源或鲑鱼、鲱鱼或鲭鱼等含脂肪较多的鱼中摄取脂肪)。

蔬菜水果新鲜肉类

豆制品
备孕技巧
在排卵期受孕最容易备孕成功
排卵后卵子的寿命大约是24小时,精子的受精能力大约可以保持72小时。所以在排卵前3天到排卵后的第2天,这5天之内是最可能怀孕的时期。

排卵期
掌握适合自己的测排卵方法

体温计
• 基础体温:什么是基础体温?是指在未运动、未进食、没有精神作用时的体温。如何测量基础体温?方法很最理想的态势是每天早上醒来时,先不要起床,在最安静、休息得最好的情况下测量。有些人体温高,有些人体温低。要根据她平时的体温水平来判断。
• 验血检查:到医院验血也可以帮助判断是否排卵,但选择抽血的时间很关键。抽血的时间应该月经周期的后半月,下次月经前10~15天,因为前半个月不排卵,化验也没有用。
• 测排卵试纸:也叫促黄体激素(LH)试纸,将试纸放入尿液中,根据相关显示判断是否排卵。
• B超测排卵:大家也可以选择到医院做彩超或者B超测排卵。

B超检查
决定性别是男性的Y染色体,Y染色体的特点是寿命短,跑的快,同时它呈碱性,女性阴道越接近排卵期,慢慢呈碱性,Y染色体越容易存活,生男孩的可能性就越大。反之,生女孩的可能性就越大,这个大家可以凭自己爱好酌情考虑哦。有诀窍说,怀孕前男女双方多吃些土豆,红薯,板栗,香蕉这类碱性又富含钾的食物,创造身体碱性环境,能增加生男孩的概率,多吃酸性食物,可以增加生女孩的概率哦。
在备孕期间,一定要放轻松的,用看淡的心态来面对,太过去紧张,反而容易影响身体的激素水平,不易受孕,要记住,无心插柳柳成荫哦。
怀孕的最佳季节
最后就是怀孕的最佳季节了,5~7月是受孕得最佳时间。准妈妈们在5~7月怀孕,到来年的3~5月生育,这样孩子出生刚好越过严寒,又避开酷暑,婴儿的护理相对比较容易。且此时正好是春夏交替,各种应季的水果 ,蔬菜比较充足,将有利于避免各种疾病的发生。
孕期关注事项和禁忌
在怀孕初期的时候,宝宝的身体各项器官逐渐开始发育,在此期间准妈妈可要关注自己的生活饮食习惯等等,这些尤为重要,怀孕初期胎儿的器官还很容易受到外界干扰和刺激的。如有不慎,容易发生变异,还有可能加大先天性疾病的发生概率。那在怀孕初期应该关注什么呢?
• 孕妈不宜在有流行传染病的时期出门,更不可接触患有流行性疾病的病患,孕初期若是染上风疹,会让胎宝宝的眼睛、耳朵、心脏都出现异样发育,后果严重的话,胎儿出生后可能患有心脏畸形、耳朵失聪、精神衰弱等先天性疾病,甚至是胎死腹中。
• 远离X射线以及辐射较强的地方,针对孕初期的胎儿而言,他们身体各部位都在发育成长,细胞尤其分裂旺盛,若是频繁是用X线照射,很容易发生基因变异,甚至致使胎儿死亡。有研究表明,怀孕2-3礼拜时,胎儿受到X射线辐射的危险性最高。而这个时候,大多数孕妈妈可能都没有意识到自己怀孕了,所以,一旦女性出现怀孕初期症状后,应该考虑是否怀孕,尽量避开X射线。

远离X射线以及辐射
•怀孕初期孕妈不宜接受各种流行病的预防接种,针对预防各种流行病病毒,孕妈最好是不接受预防接种。尽管这些病毒感染不像上述风疹那样直接导致畸形,但是这种直接对孕妈体内注射病毒预防接种的方法对胎宝宝会产生很大的影响。
• 怀孕初期孕妈尽量避开宠物,防止染上弓形体病,弓形体一般是以哺乳类动物或鸟类作为传播媒介,如猫、狗、麻雀等。病原虫弓形体大量存在与这些动物的粪便、唾液中。这种寄生病原虫会侵入胎宝宝的中枢神经,致使胎儿畸形,病死率也很高。因此,孕妇最好少接触宠物,如果家中有宠物,接触之后一定要用肥皂洗手。必须提醒的是,生猪肉中也有这种寄生病原虫,所以不熟的猪肉一定不能食用。

宠物
• 怀孕初期看牙需关注,怀孕后,由于荷尔蒙效应,女性的牙龈因增生充血,刷牙的时候牙龈出血的现象时常发生。因此,在清洁口腔上,孕妈不能马虎,以防牙龈滋生菌斑,引起口臭、牙周病等。一些牙科治疗的手术最好不要再怀孕初期做,这些手术会牵涉到一些放射性仪器的使用,对胎宝宝会产生一定的影响。
怀孕初期饮食方面要关注的
怀孕初期,大多数孕妈都妊娠反应的影响,没什么胃口,家人肯定希望孕妈能够进补,孕妈成天对着大鱼大肉发愁。其实,与其愁苦吃什么,不如捡些自己喜欢的来吃。以下介绍几个怀孕初期孕妈饮食的几个原则:
• 怀孕初期,饮食应以清淡为主,选择容易消化吸收的食物。
• 适当喝些牛奶、豆类、坚果类的东西,维持蛋白质的摄入量。
• 怀孕初期可以多吃写绿色蔬菜(菠菜、生菜、小白菜等等),或者动物肝肾,水果等等,这些富含叶酸并且是天然食品。因为叶酸有助于胎宝宝的神经系统的发育。【柠檬】帮助钙吸收,降血压、健脾开胃、祛暑安胎;【香蕉】消除水肿、稳定血压、保护肠道;【火龙果】美容养颜、减肥、抗衰老;【板栗】补充叶酸,有助孕妇预防妊娠纹的出现;【橙子】补充VC。
• 适当补充维生素,假使妊娠反应过于严重,可以在医生的指导下适量吃些综合维生素片,维持体内营养平衡。
孕期饮食除了营养全面外多吃以下补脑食物,可促进胎儿脑部发育,让你的宝宝更聪明:深色绿叶菜,鱼类,大蒜,鸡蛋,豆类及豆制品,核桃和芝麻,柠檬(提高接受力)菠萝(提高记忆力)和香蕉(提高创造力)。
• 孕期各种营养的补充时间表
第0-8周:补叶酸,防畸形
第9-12周:补镁和维生素A
第13-16周:补碘,胎儿甲状腺工作需要
第17-20周:维生素D和钙
第21-24周:补铁
第25-28周:补食物纤维,防便秘
第29-32周:补不饱和脂肪酸
第33-36周:补蔬果
第37-40周:补维生素B12和维生素K
孕妈常吃三种食物,远离难看妊娠纹
西红柿含丰富茄红素,其抗氧化能力是维他命c20倍,防妊娠纹很强。关注西红柿性寒,食用前先吃点其他东西。
猪蹄含丰富胶原蛋白质,有效对付妊娠纹。但其脂肪含量较高,不要吃过多。
猕猴桃富含维生素c,预防色素沉淀,有效减轻妊娠纹。但脾胃虚寒准妈不
怀孕初期饮食禁忌
首先,尽量不喝带有咖啡因的饮品,如咖啡、浓茶、汽水等等。慎吃油炸类食物,其次,怀孕初期,不能过多的食用调味品,如食盐、味精、某些香料等。我们都知道,妊娠恶心呕吐常常影响孕妇的饮食,他们就会频繁使用这些调味品,但是这些调味品都是对胎儿不利的。辣椒、花椒、胡椒、小茴香、八角、桂皮、五香粉等容易消耗肠道水分而使胃肠分泌减少,造成胃痛、痔疮、便秘。便秘时孕妇用力屏气解便,使腹压增加,压迫子宫内的胎儿,易造成胎动不安、早产等不良后果。不少孕妈咪较喜欢吃酸山楂,但是山楂对子宫有兴奋作用,过量食用可使子宫收缩导致流产,所以要少吃。
螃蟹:它味道鲜美,但其性寒凉,有活血祛瘀之功,故对孕妇不利,尤其是蟹爪,有明显的堕胎作用。
甲鱼:虽然它具有滋阴益肾的功效,但是甲鱼性味咸寒,有着较强的通血络、散瘀块作用,因而有一定堕胎之弊,尤其是鳖甲的堕胎之力比鳖肉更强。
薏米:是一种药食同源之物,中医认为其质滑利。药理实验证明,薏仁对子宫平滑肌有兴奋作用,可促使子宫收缩,因而有诱发流产的可能。
马齿苋:它既是草药又可作菜食用,其药性寒凉而滑利。实验证明,马齿苋汁针对子宫有明显的兴奋作用,能使子宫收缩次数增多、强度增大,易造成流产。对胎儿有害的食物
罐头食品:罐头食品在制作过程中都加入一定量的添加剂,如人工合成色素、香精、防腐剂等。尽管这些添加剂对健康成人影响不大,但孕妇食入过多则对健康不利。另外,罐头食品营养价值并不高,经高温处理后,食物中的维生素和其他营养成分都已受到一定程度的破坏。
菠菜:人们一直认为菠菜含丰富的铁质,具有补血功能,所以被当做孕期预防贫血的佳蔬。其实,菠菜中含铁不多,而是含有大量草酸。草酸可影响锌、钙的吸收。孕妇体内钙、锌的含量减少,影响胎儿的生长发育。
巧克力和山楂:过多食用巧克力会使孕妇产生饱腹感,因而影响食欲,其结果是身体发胖,而必需的营养却缺乏。孕妇较喜欢吃酸东西,山楂便成了首选果品。山楂对子宫有兴奋作用,孕妇过食可使子宫收缩,导致流产的可能,故要少吃。
猪肝:芬兰和美国向孕妇提出了应少吃猪肝的忠告。 因为在给牲畜迅速催肥的现代饲料中,添加了过多的催肥剂,其中维生素A含量很高,致使它在动物肝脏中大量蓄积。孕妇过食猪肝,大量的维生素A便会很容易进入体内,对胎儿发育危害很大,甚至会致畸。
桂圆、荔枝:性温热易致胎热。
腌制酸菜:含有亚硝胺,可导致胎儿畸变。
西瓜:每天吃水果不宜超过250g,限量吃西瓜,因为西瓜是利尿剂,容易造成孕妇脱水。
准妈妈们动起来

孕妇瑜伽
研究发现准妈妈孕期多做运动婴儿智商更高,强调了母亲的重要作用,而父亲影响非常小,每天做30分钟运动的孕妇生出的宝宝,比每天都坐着的孕妇生出的孩子智商高出八个点。
孕期适量运动,不仅对准妈妈和胎儿都有好处,而且准妈妈将来分娩时间会较不运动时缩短,那么准妈妈在孕期各阶段该选择怎样的运动,孕期运动又该关注哪些问题?
对胎儿的好处:
1、促进胎儿正常生长发育。
运动不仅能增加孕妇自身健康,也可增加胎儿的血液供氧,加快新陈代谢,从而促进生长发育。
2、促使孕妇胎儿吸收钙。
孕妇去户外或公园里运动,可呼吸大量新鲜空气,阳光中的紫外线,还使皮肤中脱氢胆固醇转变为维生素D,促进体内钙、磷的吸收利用。既有利于胎儿骨骼发育,又可防止孕妇发生骨质软化症。
3、帮助胎儿形成良好个性。
孕期不适常会使孕妇情绪波动,胎儿的心情也会随之变化。运动有助于改善孕妇身体疲劳和不适感,保持心情舒畅,利于胎儿形成良好的性格,是一种很好的胎教情势。
4、可促进胎儿的大脑发育。
孕妇运动时,可向大脑提供充足的氧气和营养,促使大脑释放脑啡肽等有益的物质,通过胎盘进入胎儿体内;孕妇运动会使羊水摇动,摇动的羊水可刺激胎儿全身皮肤,就好比给胎儿做按摩。这些都十分利于胎儿的大脑发育,出生后会更聪明。
如果孕妇曾有过先兆流产、早产、双胎、羊水过多或过少、前置胎盘史,或严重的内科并发症,如心脏病、高血压、糖尿病等,那么,为了安全起见可不进行运动。
孕妇应分阶段选择不同的运动
孕妇适合做何种运动及运动量的大小,要根据个人的身体状况而定,不能一概而论。同时,孕前运动也要根据孕期不同的生理特点有所改变,如有疑惑,应及时咨询专业医生来确定。
针对不同的孕期给出了一些建议:
孕早期(怀孕16周前):此时的运动特点是慢。推荐的运动有散步、广播操。虽然国外的一些孕期班会推荐慢跑,但出于国内对此的接受程度不高,说她们也不推荐孕妇进行慢跑。她提醒,做广播操的节奏一定要慢,不可做跳跃动作。
孕中期:此时的运动特点是轻。麦护士长推荐的运动有游泳、孕妇健身操、慢舞、瑜珈孕妇操等。她解释,游泳能改善心肺功能,增加身体的柔韧性,增强体力,是一种适合孕妇进行的运动。孕期操是目前最常做的运动。做之前最好让身体处于最松弛态势,如排空膀胱,不宜餐后马上进行。动作要温和一些,每位孕妇的运动量、频率及动作幅度要关注自我掌握。
孕晚期:此时的运动特点是缓。建议选择扩展运动。麦护士长解释,胎儿不断发育,孕妇接近产期,运动应以舒展运动为主,加强盆底肌肉训练,同时加强腿部、手臂等肌肉训练,为分娩做好体能和肌肉训练。她同时提醒,此时的运动还是以缓慢为主,以免剧烈运动使胎儿早产。
孕期健身操
一、骨盆的运动:
放松骨盆的关节与肌肉,使其柔韧,利于顺产。
1、单膝屈起,膝盖慢慢向外侧放下,左右各10次。
2、双膝屈起,左右摇摆至床面,慢慢放松,左右各10次。
二、盘腿运动:
放松耻骨联合与股关节,伸展骨盆底肌肉群。这样胎儿可顺利通过产道。
1、笔直坐好,双脚合十,用手拉向身体,双膝上下活动,宛如蝴蝶振翅,10次。
2、同一姿势,吸气伸直脊背,呼气身体稍向前倾,10次。
三、脚部运动:
1、把一条腿搭在另一条腿上,然后放下来,重复10次,每抬1次高度增加一些,然后换另一条腿,重复10次。
2、两腿交叉向内侧夹紧、紧闭肛门,抬高阴道,然后放松。重复10次后,把下面的腿搭到上面的腿上,再重复10次。
四、腹肌运动:
锻炼支持子宫的腹部肌肉。
1、单腿屈起、伸展、屈起、伸展,左右各10次。
2、双膝屈起,单腿上抬,放下,上抬,放下,左右各10次。
关注
孕期运动好处虽多,但也要关注保持正确的方法,听从医护人员的指导,保障安全有效的运动。运动中如出现突发或严重的腹痛、阴道痛或出血,或是停止运动后子宫仍然持续收缩30分钟以上,请立即就医。
孕妈肚皮不可随意抚摸、
孕妇怀孕不到36周,千万不要频繁摸肚皮,这样会引起子宫收缩,可能导致婴儿早产,不当手法还可造成脐带绕颈、胎位不正,专家推荐以下3种方法抚摸:来回抚摸法;触压拍打法;推动散步法。
产前准备

孕期照片
顺产和剖宫产都有利有弊,当然作为医生角度来讲,我们是提倡顺产的,但是针对有的孕妈妈本身患有疾病,不能耐受分娩的过程,或是多胎妊娠、胎位异常我们会建议剖宫产进行分娩。
孩子经过产道挤压,骨骼和身体各方面才能更结实健全,在顺产的过程中,胎儿必然会受到产道的挤压,虽然宝宝头皮软组织有轻微的损伤,其附近的毛细血管出现凝血现象,能防止孩子患上肺透明脑膜炎。
同时,顺产的宝宝能够更宽自主呼吸,有效防止新生儿窒息。胎宝宝只有经产道挤压后,才能获得免疫球蛋白这一抗感染物质,在出生后抵抗力、免疫力都比剖宫产的孩子要好。
在顺产分娩时,胎儿的胸部经产道挤压,这样就使大约三分之一的肺液被挤出,这样有利于预防湿肺和新生儿吸入性肺炎的发生。

自然分娩图片
胎位不正怎么办
想要顺产最怕胎位不正,如孕30-34周胎位仍然不正,可以通过以下两种方法矫正。

胎位纠正
1、侧卧式:习惯左侧卧睡,可换右侧,连续做1周。
2、膝胸卧位式(下图):孕妇排空膀胱,松解腰带,在硬板床上,俯撑,膝着床,臀部高举,大腿和床垂直,胸部要尽量接近床面。每天早晚各1次,每次做l5分钟,连续做1周,然后去医院复查。

膝胸卧位式
膝胸卧位式 胸部要尽量接近床面。
孕妇爬楼梯是否有助于分娩
准妈妈爬楼梯的确有助于分娩。孕妇爬楼梯可以锻炼孕妇的大腿及臀部肌肉,增强孕妇体力,起到加快分娩和促进产后恢复的作用。日常生活中孕妈们是可以爬楼梯的,但是不必为了顺产而刻意的去把爬楼梯当成一项运动,因为爬楼梯针对有些孕妇来说并不是合适的运动。


最重要的八月
小心早产
孕八月是早产发生率最高的一个月份,特别是有过流产史,胎盘低,子宫颈短而松的孕妈,尤其要关注。特别是在炎热的夏天,切莫贪凉,过量吃水果,关注饮食卫生和休息。运动要适量,保持好心情。
胎儿缺氧、高血压、浮肿
到了孕八月孕妈的体重可谓达到了一个新高峰,孕妈们要关注控制体重呀!如果贪吃一点导致过大肥胖的话,很可能就会出现高血糖、高血压等,体重过胖也不利于顺产哟。另外也要关注预防胎儿是否缺氧,是否有脐带绕颈等情况。这个月孕妈身体也会变得十分浮肿,会十分不舒服,孕妈的心情和睡眠可能就会受到影响,要关注调节哦!
胎位不正
到了孕八月,是胎位非常关键的时期,如果发现胎位不正,一定要抓紧时间纠正。否则再晚就来不及了。这时候最好去医院做B超检查一下胎位是否正常。
正常胎位
正常的胎位只有一种情况,就是枕前位(头位的一种),即胎宝背朝前(靠近妈妈的肚皮)胸朝后(靠近妈妈的脊椎),两手交叉于胸前,两腿盘曲,头俯曲,枕部(头顶)最低。

除了这种胎位,即使是头位的其他情况,都算是胎位不正。除此之外胎位不正还包括臀位、横位,以臀位最常见、横位最危险。
母乳喂养产前必做准备
1.孕8月起按摩乳房乳头,增强乳房血液循环,分泌更多催乳素催产素,帮助产后催乳。
2.孕7-8月起每天用小毛巾蘸温开水轻擦乳头,防吸吮乳头皲裂。
3.凹陷或平扁乳头设法慢慢拉出。
4.孕8月可从乳晕向乳头挤奶,如有黄色液体挤出,其成分与生产后头5天的初乳相同,乳管就通畅了。
待产包8大件
妈妈:
1. 户口,身份证,生育服务证等。2. 哺乳衣。3. 防溢乳垫。4. 产褥垫,卫生纸。5. 吸奶器。6. 吸管。7. 月子鞋。8. 毛巾,水盆。
宝宝:
1. 连体衣,和尚服。2. 纸尿裤。3. 尿布。4. 红屁股膏。5. 喂奶装备。6. 擦奶巾。7. 湿纸巾。8. 襁褓。

月子期间4关注
1.一定要休养一个月,产后两周忌随便走动。
2.产后要紧绑腹带,防止内脏下垂。
3.要有安静,舒适的环境,不能吹风。
4.不要流泪,少用眼。
坐月子到底要多少天
传统认为是一个月,即30天。实际上,坐月子精确的时间应该是长达42天。
因为,产妇子宫体的回缩需要6周时间,才能恢复到接近非孕期子宫的大小,产后腹壁紧张度的恢复也需6—8周时间。
所以,坐月子并不是一般人所说的30天,而是42天。
容易导致回奶的食物
1、豆豉;2、乳鸽;3、太咸的或者腌制的食物;4、大麦茶;5、全麦麦片;6、韭菜;7、苦瓜汤;8、巧克力;9、香椿;10、麦乳精。
11、麦芽;12、花椒;13、猪肝、鸡肝等肝类;14、山楂;15、地瓜;16、柚子;17、鳖;18、西梅;19、提子;20、人参;21、豆角。
产后少喝浓汤
脂肪含量很高的汤,如猪脚汤、肥鸡汤等,有人认为这样的汤最补。殊不知,产妇食用过多高脂肪食物,会使奶水脂肪含量增加,不能让婴儿很好地吸收营养,还易使发生腹泻,产妇也易引起肥胖。应该多喝富含蛋白质、维生素等营养素的清汤,如精肉汤、蔬菜汤、蛋花汤、鲜鱼汤等。
产后红糖水别喝太久
红糖益气养血、活血化淤,可助产妇补充碳水化合物和补血,促进恶露排出,利于子宫复位。但过多饮用红糖水,不仅会损坏产妇牙齿,如果夏天坐月子,喝多会导致出汗过多,使身体更虚弱。另外会增加恶露血量,造成继续失血,引起贫血。产后喝红糖水的时间,应以7-10天为宜。
母乳解冻关注事项
1.先用凉水冲洗,再放入稍烫的水中。
2.不要直接放入微波炉或用火加热,这样会破坏母乳中的营养成分。
3.不要直接喂宝宝,要再加热到适宜宝宝饮用的40度。
4.只能保鲜24小时,否则要扔掉。
5.可能会出现分层现象,或因分解而发蓝、黄、棕,这都是正常现象,摇匀即可。
新生bb护理十*禁大**忌
1.忌用塑料薄膜做婴儿尿布
2.忌拧捏婴儿脸蛋
3.忌让婴儿睡在大人中间
4.忌用洗衣粉洗婴儿衣服
5.忌剪婴儿眼睫毛
6.新衣物宝宝不能直接穿
7.忌久留婴儿头垢
8.忌拍打婴儿的后脑、后背
9.忌在婴儿卧室放花卉
10.忌给婴儿洗澡过多
看完以上小编为你整理的资料,你对怀一个可爱健康的小宝宝是不是也很期待呢,喜欢就收藏加关注哦~哈哈

男宝萌照

女宝萌照