前段时间做了胆机,听了一阵子的人声乐器声,感觉别有一番风味。前些天突然想回味一下晶体管功放的重低音,找找那久违的节奏感,遂决定做一款大功率重低音的晶体管功放。由于LM3886自推出后在石机界的地位一直都难以被后来的芯片所取代,于是乎首选LM3886设计我们的功放电路。

11脚TO-220封装的LM3886芯片
LM3886是美国国家半导体(NS)公司推出的新型的大功率音频放大集成电路,其深受广大音响爱好者的喜欢,据说连杰夫罗兰这样的HI-END品牌也曾使用过LM3886,这款芯片的优异性能可想而知。
用protel将我们的电路原理图画好

两个声道是一样的
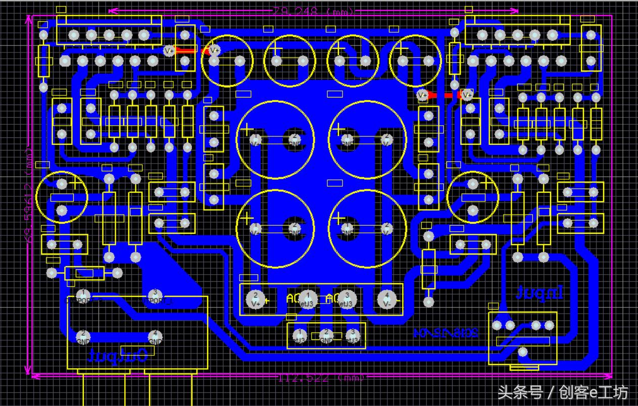
合理布局好我们的PCB,布功放的线还是蛮有讲究的,不能随意,不然再好的芯片也不会有好的音质!经过多次修改最终定下来,小编的布线水平一般般。

布好线的PCB
用热转印纸转印好电路,用三氯化铁腐蚀电路板,焊接好元器件(各种细节省略),直接来一张焊接好元器件的电路板的背面图
焊接好元器件的背面图
由于手头紧,小编选择的元器件都是普通的电阻电容,有条件的可以选功放专用的发烧电阻电容,听出原汁原味!

中间四个大水塘
由于LM3886工作时的发热量还是很大的,我们加了个大大的散热片。

功放板正面
我们需要一个正负12V的电源变压器,60W功率左右,有条件的可以选择余量大一点的。

电源变压器
将变压器和功放板组装在一起,机箱还没做,先用着裸板

组装好的功放
小编在试机后发现单纯的用散热片LM3886工作时发热还是很严重,于是又加了一台小直流风扇吹,这时候温度才会降下来。

加了直流风扇的背面图
好的功放要配上好的喇叭才能彰显它的威力,小编给LM3886功放配上了自制的音箱,喇叭是汽车专用喇叭,重低音感十足!

LM3886功放全家福
开机当温度升高后温控风扇开始工作,且温度越高,转速越快

风扇呼呼直转
总的来说这个LM3886功放做得还是很成功的,功率足,音质好,具体表现在低音低沉有力,*放播**一些节奏感强的歌曲时震撼力十足,直击胸腔,感觉内心在颤抖!针对几十平米的房间完全能沉浸,适合在家庭里听。针对中高音,LM3886就差了一点,不过还是胜过了其它很多的芯片。
详细资料的获取请搜索并关注 创客e工坊,更多精彩有趣有用的电子DIY欢迎继续关注创客e工坊,喜欢请点个赞哦!