
徐州市城市轨道交通有限责任公司为徐州市属国有大型企业,成立于2012年7月30日,为我市城市轨道交通项目投融资、建设、运营、管理及资源开发主体。
目前,徐州市轨道交通1号线一期工程已于2019年9月通车运营,2号线一期工程计划于2020年底前实现并网运营。现根据公司发展需要,诚邀有志投入徐州市城市轨道交通事业的优秀人才加入。具体招聘事宜如下:
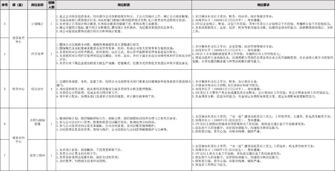
一、招聘条件及需求岗位
1、自觉坚持*党**的领导,牢固树立“四个意识”和“四个自信”,遵守宪法和法律,积极践行社会主义核心价值观;
2、工作态度积极,具有较强的事业心、责任感;
3、身体健康,能够适应岗位工作要求;
4、招聘岗位及具体条件详见附件。

二、招聘方式实行面试考核,具体时间另行通知。
三、报名及相关要求
1.有意参加应聘者请登陆徐州地铁官方招聘网申系统recruit.xzgdjt.com/进行职位报名投递。
2.报名时请上传身份证、学历(学位)证书、职称证书等扫描件和近期彩色一寸免冠照片。
3.应聘者需根据岗位要求选择适合自身情况的岗位进行报名,每人只限报考一个岗位。
4.报名截止时间为2020年4月30日17:30。
四、相关说明
1.在招聘过程中,应聘者请保持所提供的通讯方式畅通。
2.资格审查贯穿招聘工作全过程,应聘者报名时提交的信息和提供的有关材料必须真实有效,凡出现以下情况者,即取消其应聘及录用资格:
(1)提供虚假信息的;
(2)有违法犯罪记录的;
(3)因违反纪律被单位开除的;
(4)有其它不良行为和记录的。
3.我公司在本次招聘过程中,未委托任何机构和个人,应聘者也无须缴纳任何费用。
4.应聘者可通过电话咨询招聘相关事宜,谢绝应聘者来访。咨询电话:0516-80805211、0516-80801777。
来源:徐州地铁
编辑 张宇晨
主编 李旭
监制 周靖霏
总监 朱汉东
