4月9日煌上煌接受机构调研时表示,2019年公司计划再开1000家门店,未来重点开店的区域在云贵川、江浙沪等地,其中又以商业综合体、机场、高铁等高势能门店为开发重点。根据市场开拓的情况,未来可能在四川投资建设基地。

(图片来源:公司官网)
目前国内卤味市场主要以周黑鸭、绝味食品(603517.SH)以及煌上煌(002695.SZ)三家卤味巨头为代表。但是就产品品类而言,周黑鸭针对鸭类系列产品较为专注,其辨识度较高的口味令周黑鸭收获众多忠实的食客。
煌上煌换血能否挽回失去的那五年
在国内的三大卤制品巨头里,煌上煌是公认的酱鸭届老三。由于省外扩张战略定位失误+管理机制僵化,导致公司上市后5年事迹一直低迷。
2012年公司上市后开始省外扩张战略,但煌上煌在江西省内的产品定位主要为佐餐和送礼食品,此战略定位不符合省外年轻休闲化的潮流,导致省外扩张节奏很慢。
在渠道上,东北市场也是走街边门店,但东北地区气候寒冷的时间长,很少人愿意在街边购物,而更多是在商超购物,也导致东北市场滞缓不前。此外,公司在管理机制上也比较僵化,销售激励平均化,吃大锅饭现象比较严重。上述诸多原因,导致公司在2012-2016年门店开发进度小,事迹增长微小。
而同期,绝味食品和周黑鸭尚未上市。从这一点来看,煌上煌是有抢占先机的,但是却由于公司管理层的盲目扩张,导致其连年失利。

(资料来源:wind)
最直观的就是公司上市后,归母净利润同比增速大幅降落,而同期的绝味食品和周黑鸭则处于强劲的发展期。
从近几年的归母净利润增速看,三家卤味巨头只有绝味食品平稳增长,而煌上煌和周黑鸭则由于战略的错误,而导致其事迹一泻千里。而今年3月初,周黑鸭还被质疑销售数据造假,本身其定位错误,再加上被外界质疑销售数据,周黑鸭老大位置岌岌可危。
另外,意识到战略失误的煌上煌于2017年进行董事换届。原董事长儿子褚浚当选为董事长。褚浚当选为董事长后,在人才引进、激励机制和门店开发等方面更为务实和激进。
近年来人均薪酬总体而言为上升趋势,2017年的人均薪酬增速更是达到了新高,相比2016
年,2017年薪酬增速为24%。在薪酬增长的同时,煌上煌的人均创收与人均创利也在增长,
增速加快。对销售人员的激励的提助力了煌上煌事迹提速。

(资料来源:wind)

(资料来源:wind)
2018年,煌上煌还对227名员工进行股票激励。绩效考核标准如下表,将绩效考核目标与股权激励计划相结合的创新方式有利于进一步激发员工的积极性和创造力。

(资料来源:天风证券)
通过净利润增速与人均薪酬的比较可以看到,员工人均薪酬的增速高于净利润,说明煌上煌对员工的激励强度比较大。近三年煌上煌的人均创利持续增加,也能在一定程度上反映煌上煌对员工的激励取得了效果。
公司通过综合利用氛围营销、情感营销、微营销、外卖、地推、叫卖等方式,全力打造立体营销,推动营销模式转型升级,同时加快机场、高铁、商超综合体等高势能门店的开发、深化PK模式,加强内部考核,推动销售收持续增长。
公司过去产品定位在佐餐和礼品,渠道开发直接在街边店,由于产品定位失误和品牌宣传不到位,导致省外门店发展不是很好。2018年开始,公司对产品重头定位为符合年轻时尚的休闲卤肉制品,口感上以“香辣”为特色,区别于周黑鸭的“甜辣”、绝味的“麻辣”,渠道开发先从高铁、商超这些高势能门店开始,塑造了良好的品牌形象和具备了较高的品牌知名度后,再大力开发街边店。
2018年新开门店约1000多家,其中高铁占比约15%,商超占比约45%,街边店占比约40%,新店开张成功率高,关店率不到5%,2018年门店总数突破3000多家。现有3000多家门店中江西约有1000多家,广东广西合计约有800多家,福建约有200多家,辽宁和吉林合计约有200多家。
市场开拓方面,公司在继续做深做透江西、广东、福建、辽宁、吉林等成熟市场的同时,还重点开发了如湖南的长沙、娄底市场,湖北的黄石市场,陕西省,广西的柳州、桂林市场等。2019年,市场开拓除了成熟市场的渠道下沉之外,还有望重点开拓云贵川、江浙沪和河南、山东等地区。
经过一系列的改革,未来几年内,煌上煌有望赶上周黑鸭的步伐,不过依旧难以追上绝味食品。
原材料价格下跌+税收优惠助力公司事迹增长。
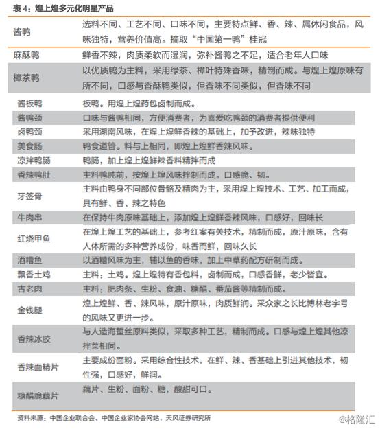
煌上煌产品和口味多元丰富,具有鲜、香、辣、酥的特点。第一类主要是通过酱卤工艺形成的快捷消费酱卤肉制品,以鸭、鸡、鹅、猪、牛、羊等禽畜产品为原材料;
第二类是通过凉拌、酱腌等工艺生产的佐餐凉菜快捷消费食品,以蔬菜、水产、豆制品等为原材料。已形成酱制、卤制、烧烤、凉拌、包装五大系列100多个品种。
公司根据不同区域和消费者的嗜好差异,已开发出多种不同风格的产品,赢得众多消费者青睐,并且具有一定的研发能力可及时满足市场需求,有利于在未来率先抢占市场。

(资料来源:天风证券)
公司主要原材料包括鸭掌、鸭翅、鸭脖等鸭副产品及生产酱鸭的毛鸭。目前鸭掌的市场采购价格处于下跌趋势,鸭翅保持稳定,鸭脖在上涨。公司已建立主要原材料战略储备制度,通过计划导入WME(仓库管理)系统,完善仓库原料、半成品、在制库存管理,做好先进先出,完成库存管理数据化、透明化等。同时为了保证公司主要原料供应充足,将继续加大主要原材料安全库存储备,逐步降低企业生产成本。
在税收方面,政府调低了增值税税率,并于2019年4月1日起试行。财政部公告,增值税一般纳税人发生增值税应税销售行为或者进口货物,原适用16%税率的,税率调整为13%;原适用10%税率的,税率调整为9%。此外,纳税人购进农产品,原适用10%扣除率的,扣除率调整为9%。如此一来,公司原销项税和进项税的税率差是6个百分点,现在是4个百分点,相差2个百分点,相当于提高2个点的毛利率,对公司盈利贡献较大。
总结
近几年,中国休闲食品的市场规模发展迅速,从2011年的3205亿元增长至2016年4520亿元,年均复合增长率达到7%,2017年休闲食品市场规模达到4849亿元,未来休闲食品行业规模按保守5000亿计算,休闲卤制品约占休闲食品行业规模的7%,即有约350亿规模。
国内三大巨头周黑鸭目前来看表现不佳,绝味食品表现依旧稳定,而经过一系列的变革的煌上煌,在原材料降价以及税收优惠的情况下,未来两三年公司或许能有较好的收益,并且夺回失去的那五年。