根据《建设项目环境保护管理条例(2017年修订)》和《关于规范建设单位自主开展建设项目竣工环境保护验收的通知(征求意见稿)》的有关要求,禹城市晶诺康玻璃制品厂自行组织了24万件/年双层玻璃杯加工项目验收,现将验收报告及验收意见进行公示,公示期为2017年11月23日到2017年12月23日(1个月)。
联系电话:李总13869291061
附:禹城市晶诺康玻璃制品厂24万件/年双层玻璃杯加工项目验收报告。
禹城市晶诺康玻璃制品厂24万件/年双层玻璃杯加工项目验收专家意见。
建设项目竣工环境保护
验收监测报告表
山东华一检(验)字(2017)第567号
项目名称:24万件/年双层玻璃杯加工项目
委托单位:禹城市晶诺康玻璃制品厂
山东华一检测有限公司
2017年10月

承担单位:山东华一检测有限公司
技术负责人:
现场监测人员:
分析化验人员:
报告编写:
报告审核:
报告批准:
项目名称:24万件/年双层玻璃杯加工项目
建设单位: 禹城市晶诺康玻璃制品厂
山东华一检测有限公司
地址:潍坊市高新区生物医药科技产业园G楼411室
邮编:261021
电话:0536-7519186
传真:0536-7519186

禹城市晶诺康玻璃制品厂24万件/年双层玻璃杯加工项目竣工环境保护验收意见
2017年11月8日,禹城市晶诺康玻璃制品厂在禹城组织召开了禹城市晶诺康玻璃制品厂24万件/年双层玻璃杯加工项目竣工环境保护自主验收会,参加验收会有环境影响报告表编制单位--山东天雅环境影响评价有限公司、验收报告编制单位--山东华一检测有限公司等单位的代表和特邀的3名专家,成立了验收工作组(名单附后)。建设单位对项目环保执行情况进行了介绍,山东华一检测有限公司对项目竣工环境保护验收监测情况进行了汇报,验收组现场检查了项目及环保设施的建设、运行情况,审阅并核实了有关资料。经认真讨论,形成验收意见如下:
一、工程基本情况
禹城市晶诺康玻璃制品厂24万件/年双层玻璃杯加工项目位于禹城市骇河街西首路北,总投资10万元。禹城市晶诺康玻璃制品厂于2017年7月委托山东天雅环境影响评价有限公司编制了《禹城市晶诺康玻璃制品厂24万件/年双层玻璃杯加工项目环境影响报告表》,2017年7月禹城市环境保护局以禹环报告表[2017]67号文对该项目的环境影响报告表进行了批复。
二、环境保护设施落实情况
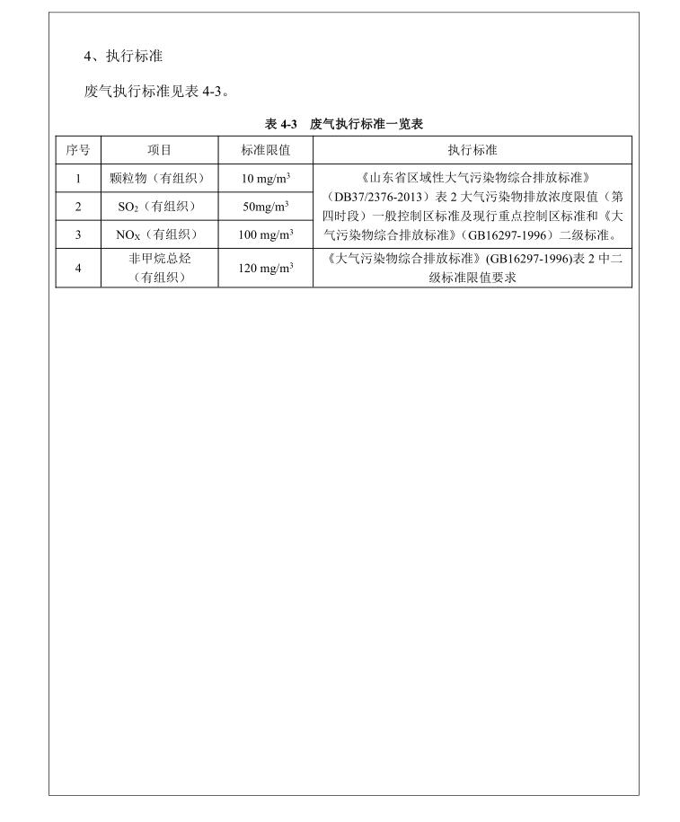
1、废气
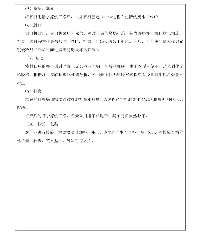
天然气燃烧废气、贴底废气收集后经一套光氧设施处理后通过15米排气筒排放。
2、废水
项目无生产废水外排,生活污水经化粪池处理后由环卫部门统一清运。
3、噪声
噪声主要来源于设备及风机产生的机械噪声和空气动力性噪声,通过减震、隔音、距离衰减等措施降低噪声排放。
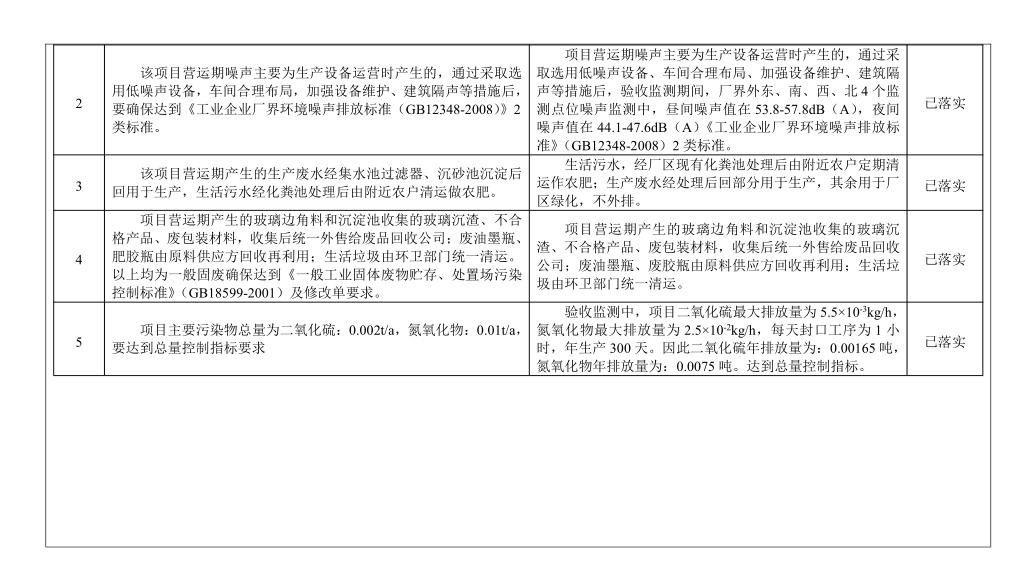
4、固废
项目生产过程产生的玻璃边角料、沉淀池收集的玻璃沉渣、不合格产品、废包装材料收集后统一外售给废品回收公司;废油墨瓶、废胶瓶由原料供应方回收再利用。
5、环境管理及监测制度
公司设立了环保管理机构,制订了《环境保护管理制度》等,对全厂的各项环保工作做出了相应的规定。
三、工程变更情况
原天然气燃烧废气、贴底废气收集后直接通过15米排气筒排放,变更后收集后的废气经一套光氧设施处理后通过15米排气筒排放。
经讨论,上述变更减少了贴底有机废气的排放,减轻了对环境的影响,验收组认为不构成重大变更。
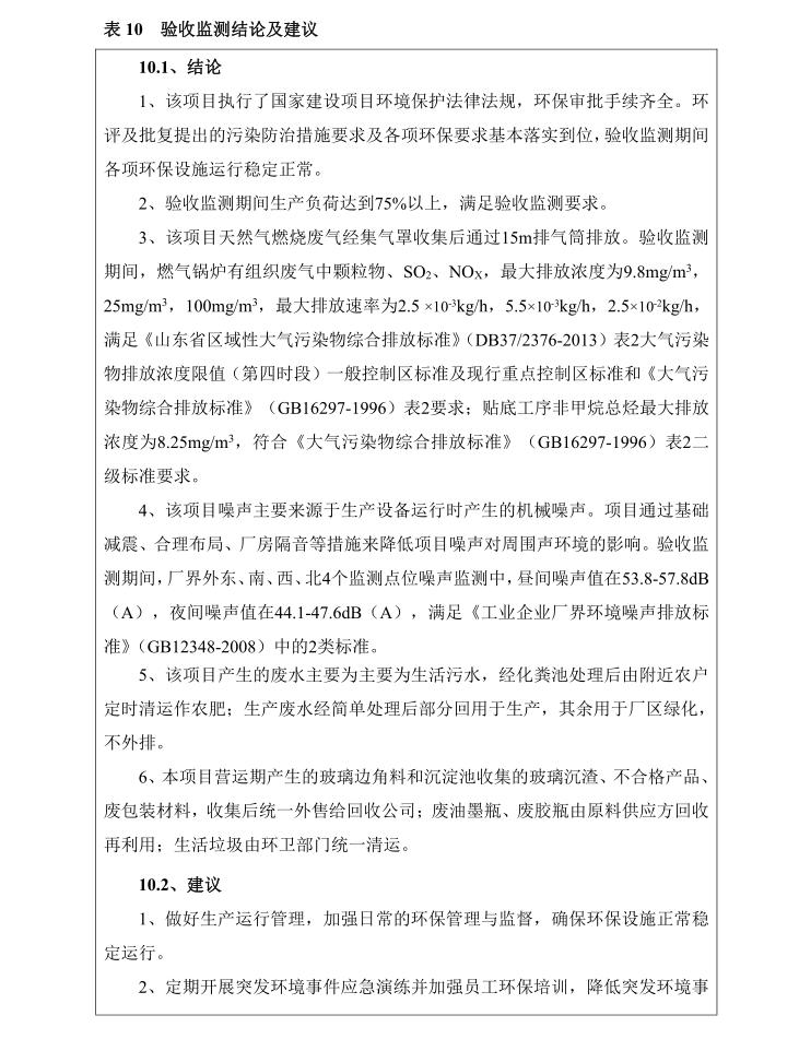
四、验收监测结果
本次竣工环境保护验收监测时间为2017年9月20日至21日,在此期间,生产负荷均为75%,满足项目竣工环境保护验收工况要求(≥75%)。
1、废气
验收监测期间,天然气燃烧废气、贴底废气排气筒(共用一根)监测浓度最大值分别为颗粒物9.8mg/m3、SO225mg/m3、NOX100mg/m3、非甲完总烃8.25mg/m3,符合(DB37/2376-2013)《山东省区域性大气污染物综合排放标准》排放浓度限值(第四时段)重点控制区标准和《大气污染物综合排放标准》(GB16297-1996)二级标准。
2、噪声
验收监测期间,东、南、西、北厂界昼间噪声在53.8-57.8dB(A)之间,夜间噪声在44.1-47.6dB(A)之间,均符合《工业企业厂界环境噪声排放标准》(GB 12348-2008)2类标准要求。
3、固废
4、污染物排放总量分析
根据年运行时间,核算本项目的SO2、NOx 的年排放量分别为0.00165t、0.0075t,均能满足环评中批复的污染物排放总量指标。
五、验收结论
禹城市晶诺康玻璃制品厂24万件/年双层玻璃杯加工项目环保手续齐全,落实了环评批复中的各项环保要求,验收监测期间污染物达标排放,符合建设项目竣工环境保护验收条件,同意通过验收,正式投入生产。
六、建议和要求
1、加强废气处理系统的运营管理,确保外排污染物能长期稳定达到标准要求,并实时向公众公示。
2、完善企业环保管理制度、环保职责要求;根据《排污单位自行监测技术指南 总则》(HJ819-2017)完善监测计划要求;规范污染源排放。
3、加强各类环保设施的日常维护和管理,确保环保设施正常运转,各项污染物稳定达标排放;如遇环保设施检修、停运等情况,要及时向当地环保部门报告,并如实记录备查。
验 收 组
2017年11月8日
