
近日,头晕/眩晕基层诊疗指南(实践版·2019)发布,本文对其中的诊断、评估及治疗等要点进行总结。
定义
一直以来,国内外存在多种头晕或眩晕的定义或分类方式。基于目前最新的理念,本指南对头晕和眩晕的定义采用最新的概念。具体描述如下:
头晕(dizziness):(非眩晕性)头晕,是指空间定向能力受损或障碍的感觉,没有运动的虚假或扭曲的感觉,即无或非旋转性的感觉。
眩晕(vertigo):(内在的)眩晕,是指在没有自身运动时的自身运动感觉或在正常头部运动时扭曲的自身运动感觉。涵盖了虚假的旋转感觉(旋转性眩晕)及其他虚假感觉,如摇摆、倾倒、浮动、弹跳或滑动(非旋转性眩晕)。
在头晕/眩晕疾病的临床诊治中,要优先检出危害大的恶性中枢性眩晕。前庭周围性头晕/眩晕与前庭中枢性头晕/眩晕的鉴别要点见表1。

诊断与评估
1. 病史问诊
详细全面的病史采集能够为头晕/眩晕的诊断提供重要依据。针针对"晕"的症状问诊应包括以下6个方面内容:起病情势及发作频率、表现情势("晕"的性质)、持续时间、诱发因素、伴随症状;此外,还需询问既往史、用药史及家族史。一些诊断陷阱须高度警惕:无常规神经科体魄检查阳性发现(如偏瘫、言语障碍等)的眩晕不一定就是周围性眩晕,伴有听力损害的眩晕也不一定是周围性眩晕。
(1)起病情势及发作频率
①急性单次持续性:常见于前庭神经炎、伴眩晕的突发性聋、后循环卒中等。
②反复发作性:良性阵发性位置性眩晕(benign paroxysmal positional vertigo,BPPV)、前庭性偏头痛、梅尼埃病、前庭阵发症、短暂性脑缺血发作(transient ischemic attack,TIA)、惊恐发作、痫性发作、发作性共济失调2型等。
③慢性持续性:慢性进行性加重常见于颅内占位性疾病(如脑干小脑肿瘤)、中枢神经系统退行性疾病和副肿瘤性亚急性小脑变性等,慢性稳定性常见于精神心理性头晕[如持续性姿势知觉性头晕(persistent postural-perceptual dizziness,PPPD)]、双侧前庭病、慢性中毒等。此外,许多全身系统性疾病,如低血压、贫血、睡眠呼吸暂停综合征等,药物源性原因也会表现为慢性持续性头晕,尤其是老年人需关注。
(2)表现情势("晕"的性质)
头晕、眩晕的表现情势参考本指南中定义内容。此外,临床上患者还常主诉一些易与头晕、眩晕混淆的症状,在进行头晕或眩晕的概念区分时需要鉴别。
①晕厥前(presyncope)态势:指大脑血液供应普遍降落后出现黑矇、快失去意识知觉、即将晕倒的感觉。晕厥前态势常伴发头昏沉、胸闷、心悸、乏力等症状。
②头昏:概念相对含糊,常指头重脚轻、身体漂浮、眼花等。与眩晕最主要的区别是此时患者无自身或外界环境的运动错觉。
③前庭-视觉症状(vestibulo-visual symptoms):由于前庭病变或视觉-前庭相互作用产生的视觉症状,包括运动的虚假感觉、视景的倾斜及因前庭功能(而非视力)丧失相关的视觉变形(模糊)。可表现为振动幻视、视觉延迟、视觉倾斜或运动引发的视物模糊。
④姿势性症状(postural symptoms):发生在直立体位(如站位)时,与维持姿势稳定相关的平衡症状,可表现为不稳感和摔倒感。姿势症状发生在直立体位(坐、站、行),但不包括改变体位时与重力有关的一系列症状(如"站起来"这一动作)。
(3)持续时间
①数秒钟:常见于BPPV、前庭性偏头痛、梅尼埃病晚期、前庭阵发症、外淋巴瘘、上半规管裂综合征、心律失常。
②数分钟:常见于TIA、前庭性偏头痛、惊恐发作等。
③数十分钟至数小时:常见于梅尼埃病、前庭性偏头痛、TIA等。
④数天:常见于前庭神经炎、迷路炎、伴眩晕的突发性聋、前庭性偏头痛、脑血管病或脱髓鞘病等。
⑤数月至数年:常见于精神心理性头晕(如PPPD)、双侧前庭病、慢性中毒、中枢神经系统退行性疾病等。
(4)诱发因素
BPPV常与头位或体位变化有关,如起床、翻身、低头、仰头时出现;前庭性偏头痛发作期也可出现与头位或体位变化有关的头晕;直立性低血压、严重椎基底动脉狭窄可在站立体位时诱发;长期大量烟酒史为动脉粥样硬化疾病的危险因素;情绪不稳、失眠,入睡困难,早醒,多梦,常见于合并或并发精神心理性头晕(如PPPD);月经前期或月经期出现,伴随偏头痛,常见于前庭性偏头痛;Valsalva动作(排便,屏气)、大声等诱发的眩晕可见于外淋巴瘘、上半规管裂综合征。
(5)伴随症状
①自主神经症状:恶心、呕吐、心动过缓、血压变化(升高或降低)、肠蠕动亢进、便意频繁,因前庭迷走神经反射功能亢进所致,常见于前庭周围性眩晕和部分前庭中枢性眩晕疾病。
②耳部症状:耳鸣、耳闷胀感、听力降落或听觉过敏可见于梅尼埃病;眩晕伴听力降落及耳或乳突疼痛可见于突发性聋、迷路炎、中耳炎,偶可见于小脑前下动脉供血区梗死等。
③中枢神经系统症状:复视、构音障碍、面部及肢体感觉、运动障碍或共济失调提示脑干小脑病变;如急性枕部疼痛持续存在需警惕椎基底动脉夹层;上述症状急性发作并持续存在提示可能后循环梗死或出血;缓慢出现持续存在的面部及肢体感觉运动障碍或共济失调提示颅颈交界区畸形、遗传性或获得性小脑性共济失调。
④心血管症状:心悸、胸闷、胸痛、面色苍白、晕厥提示心脏病变可能,如急性冠脉综合征或心律失常、肺栓塞。
⑤精神情绪症状:紧张、担心、坐立不安、情绪低落、恐惧、睡眠障碍如入睡困难、易醒、早醒等提示可能合并或并发焦虑、抑郁态势,或PPPD。
⑥眼部症状:双眼复视提示脑干、眼动神经、眼外肌或神经肌肉接头病变;单眼复视、单眼黑矇、单眼视力降落、斜视等提示眼球、眼内肌或视神经病变。
⑦颈部症状:颈肩痛、与颈部活动相关的头晕/眩晕、上肢或手指麻木,可能提示颈椎关节不稳、颈椎病、颅颈部发育异常。
(6)既往史、用药史及家族史
①既往高血压、糖尿病、高脂血症、吸烟饮酒、心脑血管病史的急性头晕/眩晕患者需先鉴别是否存在脑血管病。
②既往有耳部疾病史,如慢性中耳炎的患者,后期易并发迷路炎、瘘管形成等。
③颞骨骨折、外淋巴瘘常有外伤手术史。
④药物使用史有助于鉴别药物所致的头晕/眩晕以及药物所致的体位性低血压。
⑤老年人中药物不良反应引起的头晕值得重视,尤其关注近期新增加药物也可能是导致患者头晕不适的原因。容易导致头晕不适的药物有抗癫痫药物(如卡马西平)、镇静药(如氯硝安定)、抗高血压药物(如心得安)、利尿剂(如速尿)等。
⑥晕动病患者常有晕车、晕船史。
⑦前庭性偏头痛患者常有头痛、眩晕家族史或晕车史。
⑧前庭性偏头痛、梅尼埃病、遗传性小脑性共济失调患者可有家族史。
以不同发作情势和病变部位为依据分类的头晕/眩晕常见病因见表2。结合发病情势及病变部位的综合分析对病因诊断有一定提示作用。

2. 体魄检查
在头晕/眩晕的临床诊断思路中,需要优先除外脑干、小脑病变所致恶性中枢性眩晕疾病,因此需要关注以下提示中枢病变的体征。当出现神经系统阳性体征时转诊神经科就诊。对头晕/眩晕患者应关注检查听力,如发现急性听力降落,请耳鼻喉科会诊。除提示中枢病变的典型体征外,还应关注神经耳科专项检查(表3),尤其关注眼球位置、眼球运动和眼球震颤的检查。针对急性发作的头晕/眩晕患者,为快速识别恶性眩晕,应关注重点查体(表4)。

3. 辅助检查
头晕/眩晕疾病的病因很多,辅助检查的选择应根据病史和体魄检查而定。基层医疗机构需根据各医院所配备的检查设备酌情选择,如不具备相应检查设备,建议转诊至上级医院。怀疑前庭功能障碍的患者,除进行前庭功能检查外,还应进行听力检测。
4. 诊断流程
急诊室头晕/眩晕诊断流程见图1。此处急诊室头晕/眩晕包括急诊中常见的急性和发作性头晕/眩晕疾病。

鉴别诊断
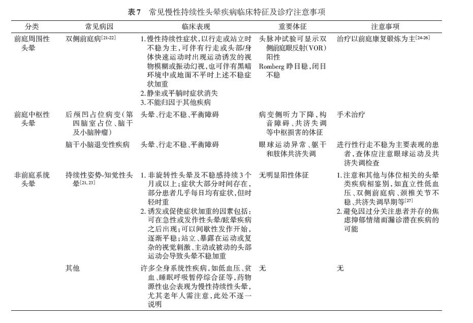
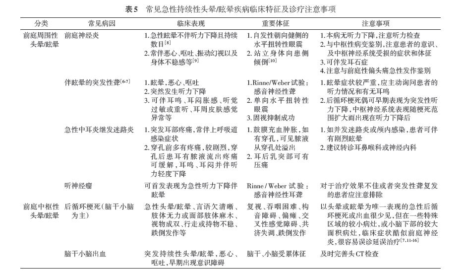
常见的急性持续性头晕/眩晕、发作性头晕/眩晕和慢性持续性头晕/眩晕疾病的临床特征、鉴别和关注事项见表5-7。

治疗
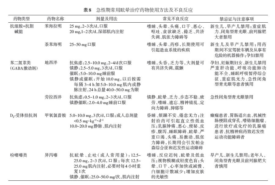
急性期或发作期治疗,如基层医院暂时无法转诊患者,眩晕发作期可使用药物治疗。临床常用药物见表8。

医脉通整理自:中华医学会,中华医学会杂志社,中华医学会全科医学分会,中华医学会《中华全科医师杂志》编辑委员会,神经系统疾病基层诊疗指南编写专家组.头晕/眩晕基层诊疗指南(实践版·2019)[J].中华全科医师杂志,2020,19(3):212-221.