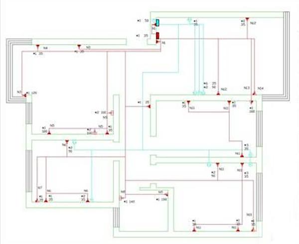
图纸是施工的灵魂,在现代施工中不会看图纸是不行的。图纸也分很多!只会看平面图,那你不全面,只能布管,图纸要结合系统图,施工操作说明,系统图等…学会看图纸,从施工中常用的蓝图开始。工程图纸都有图纸设计说明,有多少人知道水电图纸中某些符号代表这什么呢?下面就带大家来看看这些水电图纸上各个字母符号代表的意思。

管路敷设标注方法
sc:焊接钢管 tc: 电线管 薄钢管
pc:硬质塑料管 ct: 电缆桥架
cp:金属软管 SR: 钢线槽
RC:水煤气管

导线敷设部位:
CT:电缆桥架敷设 SR: 沿钢线槽敷设
CLE:沿柱或跨柱敷设 WE: 沿墙面敷设
CC:沿现浇板内暗敷设 CE: 沿天棚面或顶棚面敷设
AC:吊顶内敷设 ACE:在能进入的吊顶在敷设
BC:暗敷设在梁内 CLC:暗敷设在柱子内
WC: 暗敷设在墙内 FC:预埋在地面内
BE:沿屋架或跨屋架敷设 ACC:暗敷设在不能进入的顶棚内
SCE:吊顶内敷设,要穿金属管 DB-直埋
TC-电缆沟 F-地板及地坪下

导线穿管表示
MT-电线管 PC-PVC塑料硬管
FPC-阻燃塑料硬管 CT-桥架
MR-金属线槽 M-钢索
CP-金属软管 PR-塑料线槽
RC-镀锌钢管

灯具安装方式的表示
CS-链吊 DS-管吊 W-墙壁安装
C-吸顶 R-嵌入 S-支架 CL-柱上
PC:PVC聚乙烯阻燃性塑料管 PPR:三丙聚乙烯(聚丙烯)
YJV:电缆 SYV:电视线 PE:接地(黄绿相兼)
PEN:接零(蓝色) 3项线(火线):A项(黄) B项(绿) C项(红)
KV:(电压)千伏 BV:散线 MEB:总等电位
LEB:局部等电位 WL:在水施图上是污水立管,电施工图上为照明回路

线路敷设方式代号
PVC——用阻燃塑料管敷设
DGL——用电工钢管敷设
VXG——用塑制线槽敷设
GXG——用金属线槽敷设
KRG——用可挠型塑制管敷设
线路明敷部位代号
LM—沿屋架或屋架下弦敷设
ZM——沿柱敷设
QM——沿墙敷设
PL——沿天棚敷设

线路暗敷部位代号
LA——暗设在梁内
ZA—暗设在柱内
QA—暗设在墙内
PA——暗设在屋面内或顶棚内
DA——暗设在地面或地板内
PNA—暗设在不能进入的吊顶内
照明灯具安装方式代号:
D——吸顶式
L——链吊式
G——管吊式
B——壁装式
R——嵌入式
BR—墙壁内安装

配电线路的标注方法:
a——b(c×d)e——f 其中:
a--回路编号
b--导线型号
c--导线根数
d--导线截面
e--敷设方式及穿管管径
f--敷设部位
灯具吸顶安装标注方法:
a--灯数
b--型号或编号
c--每盏照明灯具的灯泡个数
d--灯泡容量,W
e--灯泡安装高度,m
f--安装方式
L--光源种类,白炽灯或荧光灯

1、BV-2*2.5-TC20-CC这个最后的CC是什么意思啊?
答:铜芯聚氯乙烯绝缘电线-2条2.5平方毫米电线—穿直径20电线管—在天花内或者顶棚敷设,最后的CC是暗敷在顶板内的意思 。
其他说明:BV电线:
1.分类和用途是用来分布电流用的,属于布电线类,用字母“B”表示;
2.导体材料是铜,用字母“T”表示,布电线中铜芯导体省略表示;
3.绝缘材料为聚氯乙烯,用字母“V”表示;电线型号及名称;
4.布电线结构简单,除上面三点,有的还有护套,护套材料为聚氯乙烯也用字母“V”表示;护套材料为橡胶就用字母“X”表示。
没有护套以及后面没有的就不用表示。
如BVV 表示铜芯聚氯乙烯绝缘聚氯乙烯护套圆型电线 。

2、有时还有FC、WC之类的是表示什么个安装方式啊?
答:FC 暗敷在地面,WC 暗敷设在墙内 ,CC 暗敷在顶板内
其他说明:穿焊接钢管敷设:SC;穿电线管敷设:MT;穿硬塑料管敷设:PC;穿阻燃半硬聚氯乙烯管敷设:FPC;电缆桥架敷设:CT;金属线槽敷设:MR;塑料线槽敷设:PR;用钢索敷设:M;穿聚氯乙烯塑料波纹电线管敷设:KPC;穿金属软管敷设:CP;直接埋设:DB;电缆沟敷设:TC;混凝土排管敷设:CE
3、CC是由哪两个单词首字母抽出来的?
答:Concealed in Ceiling or slab(藏在天花板或板)。