"两板"期货指的是纤维板期货与胶合板期货。
纤维板是以木质纤维或其他植物素纤维为原料,施加脲醛树脂或其他适用的胶粘剂制成的人造板,用途广泛。中国纤维板生产起步于20世纪70年代,其优点有材质均匀、纵横强度差小、不易开裂等,缺点是背面有网纹,造成板材两面表面积不等、硬质板材表面坚硬、耐水性差等。

胶合板(英文:Plywood,俗称:多层板)是家具常用材料之一,是一种人造板。胶合板是由木段旋切成单板或由木方刨切成薄木,再用胶粘剂胶合而成的三层或多层的板状材料,通常用奇数层单板,并使相邻层单板的纤维方向互相垂直胶合而成。

2013年12月6日起,纤维板、胶合板期货(下称"两板"期货)在大连商品交易所上市交易。"两板"期货的上市将使国内期货品种增加至40个,并使国内期货品种拓展至全新的林木领域。
"两板"期货上市对现货企业来说意义重大,其上市将能有效降低企业的资金风险,稳定产品价格,减少市场无序竞争。在两板上市之前,销售一般都通过经销商进行,从出厂价到家具厂等消费企业采购,市场价差较大,上市期货有助于形成公开合理的市场价格。期货市场所形成的公开价格还将有助于稳定为胶合板与纤维板企业加工旋切单板的农户们的合理收入、改变其被动接受企业定价的状况,可为政府部门提供市场参考信号,为制定产业结构优化政策提供依据,加快国内两板产业结构升级和优化,并有助于提高中国在国际市场中的影响与地位。对现货企业来说,稳定的利润预期将更利于企业专注于正常生产经营,提高市场竞争力。
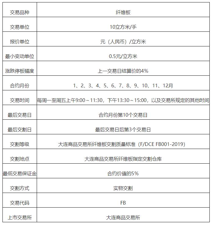
纤维板期货合约

胶合板期货合约

两板期货价格影响因素
原木价格:纤维板和胶合板的生产很大依赖于木材原料的稳定供应,所以原木价格影响纤维板和胶合板价格。
甲醛价格:甲醛是生产纤维板和胶合板的主要配料之一,甲醛价格与纤维板和胶合板价格相关性较高,同时甲醛的生产原料主要为甲醇,因此石油、天然气和煤等化石能源的价格也影响纤维板和胶合板价格。
尿素价格:尿素价格受制于国家政策,其价格变动也是纤维板和胶合板价格变动的主要原因。
其次,人工费用、水电气费用、运输费用和相关替代品价格也影响纤维板和胶合板的价格。
另外,生产纤维板和胶合板还需要耗费一定的人力资源,以及运输也需要耗费一定的成本,这些因素也会对两板的价格变动产生一定的影响。

这就是纤维板期货和胶合板期货及其相关内容介绍,祝大家投资顺利。