一、转板的定义
转板的专业术语叫介绍上市(way of introduction)。是已发行证券申请上市的一种方式,不需要在上市时再发行新股,因为该类申请上市的证券已有相当数量,并为公众所持有,故可推断其在上市后会有足够的流通量。
转板制度是在多层次资本市场中,根据不同的功能定位和上市标准,证券发行人在各层级板块之间转换的机制。
介绍情势上市在境外是常见的一种上市模式,尤其是美国和香港。
我们先以美国为例说明一下。
二、转板的法律基础
根据美国1934年证券交易法案12d条款有的规定:SEC在收到交易所批准企业挂牌和注册的申请后会,注册会在30天或者更短的时间内生效;企业的摘牌和退市主要取决于各个交易所自身的规则,SEC只会就一些较为严重的事项比如财务欺诈等进行直接的摘牌和退市处理。美国各大交易所尤其是在SEC(美国证券交易委员会)注册的国家交易所,在股票的挂牌、转板和退市方面有很大的自主裁量权。
三、转板的情势(一)内部转板制度
内部转板主要指各个交易所内部不同层次间的转板,包括向上和向下两个方面。通常来讲,遵循“向上自愿,向下强制”的原则。
1、向上转板(升板)
向上转板主要是指各个交易所内部,挂牌企业从较低的层级转入较高的层级,例如公司在纳斯达克资本市场挂牌可以在满足一定条件后申请转入全球市场或者全球精选市场。
向上转板的制度非常的简便,各交易所规则都有明确的规定,如纳斯达克股票市场305(c),(d)的规定。
纳斯达克全球市场转板至精选市场只需企业达到精选市场的挂牌标准并提出申请即可,甚至也不需任何的费用。从资本市场往上转则由于挂牌费用的差别需要补缴一定的费用。整个过程不需要SEC或者FINAR审批,只需要交易所的许可就能够立即生效。
在纽交所也有着类似的规定,这种向上的转板决定权完全在交易所,极其简便。
2、向下转板(降板)
降板主要是指各个交易所内部,挂牌企业从较高的层级转入较低的层级,例如纽交所主板挂牌企业在难以满足该层维持挂牌标准但能够满足MKT市场或者Arca市场初始挂牌标准的情况下会被强制转入MKT市场或者Arca市场,或者直接从交易所摘牌。
向下的转板是强制性的。一旦交易所发现企业不能够再满足当前市场的挂牌要求就会触发摘牌程序。这个时候如果企业能够满足下层的初始挂牌需求则可以选择在下层继续交易。当然,企业也可以选择从交易所直接摘牌。
这种降板制度的存在其实是体现了美国1934年证券交易法案中保护投资人的基本原则,它是为了让股票能够尽可能的持续交易,以保证投资人的利益。
(二)外部转板制度
外部转板主要是指从OTC市场向纽交所或者纳斯达克市场转板以及两大交易所之间进行的转板。我们通常所说的外部转板以前者居多,场内和场外市场的转换意味着明显的升级或者降级(退市)。
1、OTC转入两大交易所
从2012年1月1日起至2016年9月9日,共有237家公司从OTC市场转入纽交所和纳斯达克市场,其中又以转入纳斯达克市场的较多。下图列示了各年从OTC转入纳斯达克市场的股票数量:

OTC市场本身分为两个层次:OTCBB和OTC Market。两者在转板的时候略有不同,主要是两者在信息披露要求上的差异导致的。
OTCBB以及OTCQX从监管的角度讲和两大交易所挂牌公司的监管没有差异,所以从OTCBB市场或者OTCQX市场转入两大交易所的程序也十分简单,只要公司能够满足两大交易所相应板块的挂牌要求并缴纳一定的挂牌费用即可。整个过程的审批权也都在交易所。
其他OTC市场挂牌的公司有很多并没有在SEC注册,信息披露通常也难以满足要求。因此,这些板块中的挂牌公司在进行转板时需要走IPO的程序。
2、两大交易所之间相互转板
交易所之间的相互转板其实是从交易所退市的一种特殊情况,企业从一家交易所退市后再到另外一家交易所上市,这种情况主要是两家交易所“互挖墙脚”的结果。
在纳斯达克市场成为全国*交性**易所之前,纳斯达克一直作为场外市场而存在。许多企业发展到一定程度,达到纽交所的挂牌标准后就会申请转板至纽交所,所以早期基本都是从纳斯达克市场转板至纽交所市场。据统计2001-2005年间平均每年都有超过100多家企业从纳斯达克转入纽交所。
自2006年纳斯达克成为全国*交性**易所以来,两大交易所开始争夺上市公司资源,双方都在持续不断的游说在对方交易所上市的知名公司,并开出各种优惠条件吸引这些公司转板。例如德州仪器、卡夫从纽交所转入纳斯达克以及甲骨文从纳斯达克转入纽交所等案例都是这种竞争的结果。2006-2015年间共有261家公司从纽交所转板来到纳斯达克市场。同期,从纳斯达克转入纽交所的公司为100家。

由于挂牌公司的信息披露要求几乎没有差别,所以两大交易所之间进行转板也非常容易。只需企业满足相应的上市标准并获得交易所许可即可。
四、转板的优缺点
优点:介绍上市可以把企业融资和证券上市在时间上分开,给企业以更大的灵活性。
缺点:(1)介绍上市最大风险是在上市初期,公司可能面临股份供应与交投量不够的情形。尤其针对小公司而言,可能会将流通性摊薄,易受大户操控,股价波幅可能较大。
(2)介绍上市没有“公开招股”一环;不涉及新股发行或老股转让。
五、转板制度存在的八大条件(一)多层次的资本市场存在
企业在不同的生长阶段需要对接不同的投资人,也需要不同层次的资本市场。企业在初创阶段需要的可能是风险投资,对流动性以及流动性溢价可能没有太多的需求;随着企业的成长,可能需要规模相对大一点的PE资金,并且需要一定的流动性来变现;当企业进入到成长期或者成熟期,规模足够大,原有投资人需要退出,对流动性的需求会变的更高,并购整合、发展新业务需要更大规模的发展基金。
不同阶段的企业需要的资本市场存在着明显的差异,这直接导致了美国多层次资本市场的建立。而不同的层次间进行转换必须要有相应的转板制度。这种多层次的资本市场形态是转板制度存在的基础和最直接的原因。
(二)优胜劣汰的市场秩序
市场化的竞争本身就意味着优胜劣汰,这样才能提升整个市场的效率。在资本市场上,好的企业理应得到更高的估值,获得更多资金的关注,享受更好的流动性;而差的企业则不应该占据过多的资金,也不应当享受高的流动性。
维持这种优胜劣汰的市场秩序,必定需要企业在不同层次资本市场间流动,转板制度正是提供了这种机制:让好的企业能够进入环境更好的市场,而差的企业则停留在较低级别的市场,等到企业盈利能力改善再进入高级的市场。
(三)保护投资人利益
保护投资人利益是美国证券立法的基本原则之一,证券法中有关转板的条款以及各大交易所关于转板的规定本质上都是以这一基本原则为出发点的。
从整个市场的角度讲,灵活的转板制度是为了维持多层次资本市场的有效性,维护优胜劣汰的市场秩序,投资人可以根据自己的风险偏好选择合适的市场来参与投资。
(四)转板行为本身的灵活便捷

从上图的数据中可以看出,纳斯达克市场每年每个层次的挂牌企业数量都在不断变化,足以体现美国转板制度的灵活性和便捷性。
(五)统一的监管框架
不同层次的市场处在同一个监管体系之下是灵活的转板制度得以存在的核心。
同样的监管部门,同样的信息披露要求,统一的格式材料文本,统一的发行、上市、摘牌、退市步骤,正是这种统一的体系使得企业省去了许多复杂的程序性工作。
例如一家企业从OTCBB转入NASDAQ CM市场,它不必重头聘请中介机构,不必重头制作审计报告,不必到监管部门进行重头注册、审核等等,NASDAQ只需要查看公司之前的SEC报告来进行判断,这节省了大量的时间和成本。
(六)市场化的发行和竞争机制
这里所谓市场化的机制包括两个方面:
第一,股票发行的注册制。注册制是一种市场化的上市制度,监管部门以保证信息披露的完整性和真实性为主要工作,不对股票的价值做实质性判断,由市场去自主判断公司的价值。公司不论大小,不论盈利能力如何,都可以申请挂牌或者上市。这种制度保证了市场的活力和入口端的数量;
第二,交易的市场化经营。美国的两大股权交易所都是上市公司,以盈利为先,相互之间的竞争会极大的激发股权市场的活力,交易所的内部分层也是在这种竞争中形成的。交易所市场化的经营和竞争使得发行、上市、摘牌、退市的信息更为透明,企业能够根据需要选择在某个资本市场上挂牌或者转板、退市,保证市场的有效性。
市场化机制的核心是提供了一个广泛包容并且信息透明的市场,调动各参与方的积极性,同时让参与各方信息的不对称最小化,提升整个市场的效率。这种机制是证券市场高效运行的核心,当然也是灵活转板制度的一个基础。
(七)交易所的自主裁量权
在市场化机制的基础上,想要建立灵活的转板制度还需要赋予交易所足够的自主裁量权。
当交易所有了足够的自主裁量权,可以对企业的转板进行决策,转板才有可能的变得高效。因为股票本身在交易所挂牌,按照交易所的规则在交易所的系统上交易、融资、披露信息,只有交易所可以很容易的实现对挂牌企业的日常监管。这种情况下,交易所具备一定的自主裁量权可以使转板过程大大的简化。
(八)简洁有效的退市制度

简洁有效的退市制度是转板制度的另一个关键要素。从纳斯达克历年退市和新增挂牌的数据可以看出,每年有200-300支股票从纳斯达克市场退市。前文所述的注册制保证了股票的供给,而退市制度则提供了一个出口,保证了企业在资本市场上的流转,寻找各自的位置。
退市制度之所以重要,就在于有进有退才能形成一个优胜劣汰的有效市场,才能保证各个层级之间的差异,多层次的资本市场才有存在的意义。而退市的过程只有足够的简便才可能保证企业流动的灵活性也就是转板的灵活性。
六、国内资本市场转板的现状
我国资本市场基本上没有转板的实例;
在沪深交易所之间不存在转板的先例;
从新三板所谓转板进入A股的十几家企业走的也都是借壳重组或者IPO排队的路线,并不是真正意义上的转板;
没有股票从沪深交易所退市后直接进入新三板市场,股票从沪深交易所退市后进入的是老三板市场,虽然也在股转系统下管理,但和我们所说的新三板是完全不同的两个概念;
从区域性资本市场转到新三板的企业数量相对还比较多,但两者的信息披露标准差距很大,实质相当于直接去新三板挂牌,另外两者也都是场外市场,它们之间的转板并不是我们讨论的重点。
可以看出,我国资本市场实质上是没有转板制度的。主要原因是三方面: (1)我国股票发行上市实行的是核准制,这种核准权集中于证监会,公司只要进入交易所上市都必须经证监会核准,交易所本身并没有多大的自主裁量权,公司在不同的交易所之间难以转换;
(2)退市制度不健全,极少有公司退市。A股市场自成立以来摘牌的全部股票仅有103支,其中还包括一些由于吸收合并换股等方式导致摘牌的股票。新三板挂牌企业数量已经超过9000家,但目前退市公司的数量也只有58家。
(3)新三板挂牌企业没有放量之前,缺少转板的基础市场。
对中国来说,看得见的转板主要是两种:
(1)内部转板:新三板基础层与创新层之间
(2)外部转板:新三板与创业板
七、新三板转板的政策引导
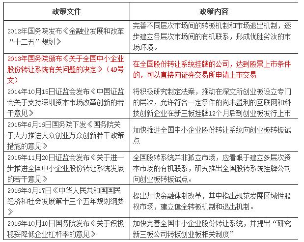
伴随着新三板市场的爆发性增长,针对新三板转板创业板的讨论也甚嚣尘上,国务院及证监会等部门也多次在政策性文件中提及转板制度,铺垫了一定的政策基础。证监会及股转系统的发言人也多次在公开场合表示相关的细则正在研究讨论中。我们认为,新三板作为中国资本市场的试验田,无论从政策基础还是从市场容量来讲都基本上具备了推出转板制度的条件。
自*八大十**提出建立多层次资本市场以来,国务院及证监会等部门多次发布与新三板转板制度相关的政策,部分政策如下表所示:

从这些政策中不难看出,决策层针对新三板转板制度已经经过了很久的酝酿,已经从政策层面进行了很好的铺垫,转板制度的出台是势在必行的。
八、转板的核心要素(一)直接向交易所申请上市
(1)根据《证券法》规定,股份有限公司股票的公开发行由证监会审核,而公司股票的上市交易由交易所审核。新三板转板直接在创业板上市,省去了公开发行的环节,也就避免了证监会发行部的审核,而由深圳证券交易所直接审核。
(2)上述49号文也明确提到了可以直接向证券交易所申请上市交易。
(二)没有首发环节,股票存量上市
直接向交易所申请上市交易,没有了传统IPO中的发行环节,企业需要钱就上市后再融资。这种设置是符合新三板市场定位的,新三板市场是面向中小企业的一个融资的市场,优秀企业在挂牌新三板的期间应当进行过融资,没有必要在转板的时点进行公开发行。当然,企业在转板完成之后,可以再进行增发和融资。
(三)转创业板
根据多项政策文件中的描述,只提及了新三板企业转板向创业板转板。这符合新三板、创业板的定位,也符合国家推动创新调整产业结构的要求。一方面,从企业成长的生命周期来讲,新三板面向的是一些早、前期的企业,而创业板面向的是一些前、中期的企业,当小企业成长到一定规模自然进入创业板;另一方面,创业板是面向创新型、高科技型企业,因而转板对一些互联网和科技创新企业也更为合适,这也符合国家当前产业调整的政策。
(四)股转系统推荐,深交所审核
考虑到新三板超过9000家企业,数量巨大,即便有5%的企业向深交所报送申请也意味着非常大的工作量,深交所不可能直接受理如此大量的申请。这中间可能会加一道由股转系统来推荐的环节,只有股转系统愿意推荐并且深交所愿意接纳的企业才能够转板。
九、转板的具体条件
新三板公司是非上市公众公司。新三板公司转板创业板上市,首先必须要满足股票上市的基本条件。
《证券法》中明确规定了股份有限公司申请股票上市的基本条件:
1股票经国务院证券监督管理机构核准已公开发行;
2公司股本总额不少于人民币三千万元;
3公开发行的股份达到公司股份总数的百分之二十五以上;公司股本总额超过人民币四亿元的,公开发行股份的比例为百分之十以上;
4公司最近三年无重大违法行为,财务会计报告无虚假记载。
另外,根据《证券法》第十条规定,公开发行是指向不特定对象发行证券或者向特定对象发行证券累计超过二百人。
根据《证券法》中所列的上市基本条件,以及《首次公开发行股票并在创业板上市管理办法》等法律法规中的规定,我们可以推断新三板企业转板创业板至少应当满足以下几个方面的条件:
(一)公司股东人数超过200人
《证券法》上市条件第一项规定“股票经国务院证券监督管理机构核准已公开发行”,也就是说股票上市必须是已经公开发行的公司。而公开发行取决于两个条件,要么是进行过公开发行,要么是非公开发行股东人数超过200人。在各政策文件的描述中可以看到转板省去了公开发行的环节,新三板公司要满足该项条件就要求股东人数必须超过200人。
(二)公司股本总额不少于人民币三千万元
《证券法》上市条件第二项规定“公司股本总额不少于人民币三千万元”,《首次公开发行股票并在创业板上市管理办法》中也有同样的内容,这条非常明确,不需要过多的阐述。
(三)公众持股比例
国内外针对上市公司股权分散化和流动性都有比较严格的规定。纽交所主板、纳斯达克全球精选市场都把股权分散化和流动性指标作为基本指标。在我国,《深圳证券交易所创业板股票上市规则》以及《证券法》也做出了明确的规定。《证券法》上市条件第三项规定:“公开发行的股份达到公司股份总数的百分之二十五以上;公司股本总额超过人民币四亿元的,公开发行股份的比例为百分之十以上。”
在公众持股比例的问题上,新三板公司的公众股认定是一个不确定的地方。结合现有的规定推断,新三板公司的公众股,应是指公司在新三板挂牌后公开转让及向特定对象发行、转让累积超过200人的部分。而且根据现有股票上市规则,社会公众股还应扣除下列股东所持股票:(1)持有公司10%以上股份的股东及其一致行动人;(2)公司的董事、监事、高级管理人员及其关联人。但是在新三板挂牌公司存在着一个问题,在扣除掉上述股票之后,绝大多数的公司流通股数量都达不到上市条件的要求。预计该部分条件可能会有一定的松动。
(四)在新三板挂牌(或者创新层)满两年
《首次公开发行股票并在创业板上市管理办法》对公司主体资格的规定“发行人是依法设立且持续经营三年以上的股份有限公司,最近两年连续盈利,最近两年净利润累计不少于一千万元”。
既然是从新三板转板,基于规范公司运行的角度考虑,我们推测会有在新三板挂牌时限的要求,在新三板进行规范一段时间后的企业才有可能具备转板的资格。《首次公开发行股票并在创业板上市管理办法》中针对公司报告期的要求为两年,这里转板的挂牌期限可能同样是两年,意味着公司已经在新三板经历了两年的规范化运行。
但是由于满足新三板挂牌两年标准的企业数量很多,标准的门槛太低,同时新三板分层也已经推出了一段时间,该标准有可能提升为创新层挂牌满两年。
整体看,和直接IPO的时间差不多,从制度设计上看不应该存在转板和IPO之间有明显的时间套利。
(五)转板公司应符合创业板IPO条件
既然是上创业板,就必须符合创业板上市的其他条件。不应该存在转板和直接IPO的标准套利。
十、结论:(一)互联互通的多层次资本市场还相当漫长
虽然转板制度的推出势在必行,而且转板也会对新三板公司带来一定的制度红利,但是这种转板制度在短期内还是难以具备国外成熟资本市场的灵活性,它本质上没改变,沪深交易所也不会瞬间变为市场化的公司,多层次资本市场的建设也需要许多法律和制度的配合,任何一个市场的改革不可能单兵突进,所以灵活转板制度的建立还需要很长的路要走。
(二)倒轧新三板公司的定位
交易是为了赚钱,退出才能变现。
可以肯定的是,一旦转板通道打开。转板预期越明确的企业,投资价值越大,交投越活跃,融资越便利。从二八规律来看,大部份社会资本会去追逐这一小部分公司。
(三)新三板的再次分层
如果转板制度顺利实施,规则和路径也相当明晰,那么,股转公司将如何留任优秀的挂牌公司?我们认为,股转公司极有可能会在创新层的基础上再次分层,给予其差异性的制度安排,提高流动性。也就是说,新三板的顶层企业能够获得和创业板差不多的流动性,这个制度才是成功的。若果,一个新的时代即将来临!
