
国家药品监督管理局关于广州韩悦生物科技有限公司停产整改的通告
(2018年第54号)
近期,国家药品监督管理局组织对广州韩悦生物科技有限公司进行了飞行检查。检查中,发现该企业质量管理体系主要存在以下缺陷:
一、机构与人员方面
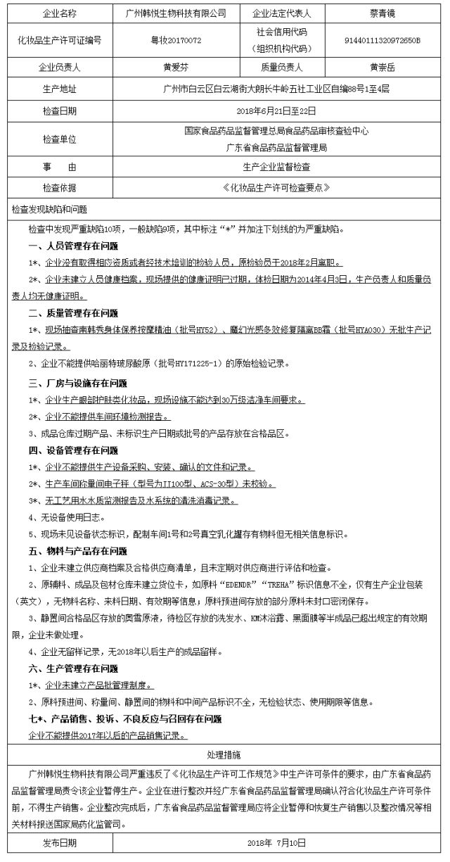
(一)企业没有取得相应资质或者经技术培训的检验人员,原检验员于2018年2月离职。
(二)企业未建立人员健康档案,现场提供的健康证明已过期,体检日期为2014年4月3日,生产负责人和质量负责人均无健康证明。
二、质量管理方面
(一)现场抽查南韩秀身体保养按摩精油(批号HY52)、魔幻光感多效修复隔离BB霜(批号HYA030),无批生产记录及检验记录。
(二)企业不能提供哈丽特玻尿酸原(批号HY171225-1)的原始检验记录。
三、厂房与设施方面
(一)企业生产眼部护肤类化妆品,现场设施不能达到30万级洁净车间要求。
(二)企业不能提供车间环境检测报告。
(三)成品仓库过期产品、未标识生产日期或批号的产品存放在合格品区。
四、设备管理方面
(一)企业不能提供生产设备采购、安装、确认的文件和记录。
(二)生产车间称量间电子秤(型号为JJ100型、ACS-30型)未校验。
(三)无工艺用水水质监测报告及水系统的清洗消毒记录。
(四)无设备使用日志。
(五)现场未见设备态势标识,配制车间1号和2号真空乳化罐存有物料但无相关信息标识。
五、物料与产品方面
(一)企业未建立供应商档案及合格供应商清单,且未定期对供应商进行评估和检查。
(二)原辅料、成品及包材仓库未建立货位卡,如原料“EDENDR”“TREHA”标识信息不全,仅有生产企业包装(英文),无物料名称、来料日期、有效期等信息;原料预进间存放的部分原料未封口密闭保存。
(三)静置间合格品区存放的奥雪原液,待检区存放的洗发水、KM沐浴露、黑面膜等半成品已超出规定的有效期限,企业未做处理。
(四)企业无留样记录,无2018年以后生产的成品留样。
六、生产管理方面
(一)企业未建立产品批管理制度。
(二)原料预进间、称量间、静置间的物料和中间产品标识不全,无检验态势、使用期限等信息。
七、产品销售方面
不能提供2017年以后的产品销售记录。
企业已对上述其质量管理体系存在缺陷予以确认。该企业上述行为严重违反了《化妆品生产许可工作规范》有关规定,国家药品监督管理局责成广东省食品药品监督管理局责令该企业暂停生产销售,对企业涉嫌违法违规生产行为依法严厉处理。待企业完成全部项目整改并经广东省食品药品监督管理局跟踪复查合格后方可恢复生产销售。
附件
对广州韩悦生物科技有限公司飞行检查通报

国家药品监督管理局关于广州市梵蔻化妆品有限公司停产整改的通告
(2018年第55号)
近期,国家药品监督管理局组织对广州市梵蔻化妆品有限公司进行了飞行检查。检查中,发现该企业质量管理体系主要存在以下缺陷:
一、质量管理方面
(一)实验室中的手提式蒸汽消毒器未安装压力表,不能正常使用;实验室无用于检验霉菌和酵母菌的培养箱。
(二)微生物检验员缺乏微生物检验知识,没有能力开展相关工作。
(三)不能提供培养基配制记录。
二、设备管理方面
(一)配制间真空均质乳化机(FMC-1000)压力表未校验。
(二)配制间放置一台研磨机无相应的采购、安装、确认的文件和记录。
(三)全自动纯水设备(FROT-2000L)维护保养记录表只填写到2016年12月。
(四)生产用水水质监测只记录到2018年4月13日,之后无相关记录;不能提供2017年、2018年生产用水检验报告。
三、厂房与设施方面
(一)企业未能提供有效的车间环境检测报告。
(二)半成品静置间温湿度、压差只记录到2016年9月,未能提供之后的记录。
四、生产管理方面
(一)灌装间半自动液体灌装机(CY-II-A)生产后残留物料,未按规定清场。
(二)企业未能提供成品紫云妃美肌娜润白面贴膜(批号FK0403)和紫云妃蜗牛原液舒缓保湿喷雾水(批号FK0622)的批生产记录。
五、物料与产品方面
(一)原料间部分原料无标识,部分原料仅有产品名称;配制间存放已研磨的二氧化钛无任何标识。
(二)半成品静置间中存放半成品的容器未做密封处理。
(三)成品紫云妃蜗牛原液舒缓保湿喷雾水(批号FK0622)、紫云妃美肌娜润白面贴膜(批号FK0402)未留样。
(四)留样间内存放待清洗的空瓶,与留样产品混放,留样间功能用途与核准的功能用途不符。
对广州市梵蔻化妆品有限公司飞行检查通报

国家药品监督管理局关于广州市佰嘉莉化妆品有限公司停产整改的通告
(2018年第56号)
近期,国家药品监督管理局组织对广州市佰嘉莉化妆品有限公司进行了飞行检查。检查中,发现该企业质量管理体系主要存在以下缺陷:
一、机构与人员方面
一名生产主管人员无健康证明,质量负责人的健康证明已过期。
二、质量管理方面
(一)企业不能提供艾皙苨胶原蛋白驻颜面膜(批号BJL1806131)、酵母植萃奢护面膜(批号YMQSSJ0621-002)、赋活盈润胶原露(批号BJL1806132)的批生产记录及检验记录。
(二)长炭面膜半成品(批号YM-5494)无原始检验记录。
三、厂房与设施方面
(一)企业生产眼部护肤类化妆品,但灌装间、清洁容器储存间不能达到30万级洁净车间要求。
(二)企业未按规定对洁净区和准洁净区进行环境监测。
(三)原料间、原料预进间存放的物料未离地离墙存放。
(四)原料预进间存放的物料“LUBRAJEL®OIL”已过期,未按规定处理。
(五)成品库合格品与不合格品未分区存放。
四、设备管理方面
(一)配制间真空乳化锅(编号SC032)标识已清洁,但相锅内残留物料。
(二)配制间真空乳化锅(编号SC032)压力表已超校验有效期;配料间电子秤(型号T1000)、高精度计重秤(型号TSC-100)未校验。
(三)企业不能提供水质监测报告及水系统的清洗消毒记录。
五、物料与产品方面
(一)原辅料、成品仓库未建立货位卡,配制间存放的“三重透明质酸原液”“E5面膜”等半成品标识信息不全。
(二)原料仓库未见温湿度调控设施及监测记录,现场存放的透明质酸钠未按包装标识要求2—8℃保存。
(三)现场存放的“植物防敏原液”“植物防敏面膜”“灵芝精华眼膜”等半成品已超出规定的有效期限,企业未做处理。
(四)无成品留样。
对广州市佰嘉莉化妆品有限公司飞行检查通报
