报告摘要
1、发动机主轴承盖行业领先者,大众全球供应商
十堰市泰祥实业股份有限公司成立于1997年,专注于汽车发动机零部件的研发、制造与销售。公司是大众汽车公司的全球供应商、*级A**供应商,也为东风雷诺、北京宝沃等提供配套的产品。从销售区域来看,公司在国内和国外的销售占比各半。
2、我国汽车保有量低于发达国家,公司拥有一定市场份额
2018年起全球汽车销量开始出现下滑趋势,但从我国汽车市场人均保有数量来看国内汽车市场仍有较大的增长空间。依托大众全球销量第一的大客户优势,公司产品的市场份额占到全球市场的3.73%,具有一定优势。新能源汽车在汽车产销量中占比不断提升给燃油车行业带来了一定威胁,但在短期内不会造成较大的冲击。
3、大客户优势明显,高度重视研发与合作
泰祥股份拥有优质大客户资源优势和先进的生产工艺及研发创新能力。公司为大众集团*级A**供应商,客源稳定,连续多年绝大部分产品均销往大众及其相关公司,占到营收的比例超过90%。在生产工艺上,公司“铁型覆砂铸造工艺”和“汽车发动机连体主轴承盖的生产方法”两项核心技术专利相关产品为公司主要收入来源,公司十分重视研发和创新,积极优化和改进工艺,并与浙江省机电设计研究院建立了合作关系,在研发方面投入占比较高。
4、受产业环境影响较为明显,资产负债率持续降落
受疫情影响,2020年上半年公司实现营收5835.66万元,同比降落29.34%。2019年营收1.79亿元,同比降落9.61%。公司的销售净利率和毛利率均远高于同行水平,2019年分别为44.09%和61.27%,盈利能力十分强劲。公司的资产负债率总体显现降落趋势,负债主要由应付账款和票据构成,反映出公司现金流状况稳定,但与上游供应商议价能力较差。
风险提示:大客户依赖风险、汽车行业持续下滑 新能源汽车发展带来的风险

1、发动机主轴承盖行业领先者,大众全球供应商
1.1、深耕行业20余年,大众汽车全球供应商
十堰市泰祥实业股份有限公司成立于1997年,注册资金5260万元,主要从事汽车发动机主轴承盖的生产和销售。2012年被评为国家级高新技术企业,是湖北省细分领域的隐形冠军,2015年10月在“新三板”挂牌,股票代码833874。
公司是德国大众汽车公司的全球供应商、*级A**供应商。公司产品主要用于大众旗下奥迪、大众、斯柯达等品牌上,产品覆盖了1.0L-3.6L。国外客户有德国大众、匈牙利奥迪、捷克斯柯达、俄罗斯大众、巴西大众、印度大众。国内客户有一汽大众和上汽大众。同时,与北汽、东风雷诺等客户都开展了业务合作。
公司拥有先进的铸造和机加工工艺,能实现从原材料到机加工成品的一站式生产。尤其是应用于发动机主轴承盖毛坯生产的铁型覆砂铸造技术,获得了大众汽车公司和奥迪汽车公司专家的好评,并获得了国家发明专利,与其相关的实用新型专利20余项。该技术彻底解决了铸件内部疏松问题,同时具有高出品率、低能耗、低污染等优势。
公司于2007年通过TS16949质量管理体系认证,并于2010年、2013年、2018年通过了换证审核。公司以IATF16949管理体系为依托,建立了一套完整的质量管理体系方案,并在公司得到严格执行,有力推动了公司标准化、精细化管理,得到了顾客高度认可。分别于2007、2011、2012、2014、2016、2018年被大众评为“年度优秀供应商”。2017年,公司被大众评为“战略供应商”。

公司长期坚持专业化发展战略和绿色发展理念,依靠科技创新,打造企业的核心竞争力,致力于成为全球一流的汽车零部件供应商。同时,作为公众企业,各项行为也更为规范,让员工分享更多经营成果,企业承担更多的社会责任,为企业健康发展和长期续存奠定了坚实基础。
公司是大众汽车的全球供应商和*级A**供应商,产品主要用于大众集团旗下大众、奥迪、斯柯达等品牌,覆盖1.0L-3.6L发动机,为大众集团EA888系列、EA211系列、EA390系列汽油发动机以及EA288系列柴油发动机等提供配套主轴承盖。
除大众品牌之外,公司也陆续开发了东风雷诺、东风动力、福田汽车、北京宝沃等车企的配套供应产品,并进入上述公司的供应链系统,不断丰富和完善公司的客户及产品结构。

1.2、专注汽车发动机主轴承盖,出口内销各占一半
公司专注于汽车发动机零部件的研发、制造与销售,致力成长为符合国际一流标准的动力及传动系统核心零部件的全球供应商。
公司产品主要为汽车发动机主轴承盖,占到主营业务收入的100%。

发动机主轴承盖隶属于发动机缸体组件,用于与轴瓦相配合,装配在发动机缸体上,起到束缚曲轴的主轴颈,使曲轴位置相对固定,只转动而不做其他运动的作用,是发动机上的关键零件之一。发动机主轴承盖在发动机上的装配位置以及与其他零件的关系,如下图所示:

公司为客户提供与发动机相配套的定制化产品,深度参与主机厂发动机的同步设计研发,稳步增强与优质客户的合作关系。
大众品牌是公司目前合作的最重要整车品牌。以大众品牌为例,目前公司为其提供的发动机主轴承盖产品如下:

除大众品牌外,公司也为东风雷诺、东风动力、北京宝沃及福田汽车等提供配套的发动机主轴承盖产品。
从销售区域来看,国内和国外销售占比各半,2019年,有56.48%的营业收入来自于欧洲(52.34%)和美洲(3.14%)地区。

1.3、实际控制人为王世斌夫妇,管理层实力过硬
公司控股股东为王世斌。王世斌直接持有公司3,590万股股份,占公司总股本的68.25%;其担任执行事务合伙人的众远投资持有公司370万股股份,占公司总股本的7.03%。因此,王世斌直接及间接控制着公司75.28%的表决权股份,已足以对公司股东大会决议产生重大影响。
公司实际控制人为王世斌和姜雪。王世斌和姜雪为夫妻关系,分别持有公司3,590万股和925万股股份,占本次发行前公司总股本的68.25%和17.59%;同时,通过众远投资间接控制着公司370万股表决权股份,占本次发行前公司总股本的7.03%。因此,王世斌和姜雪直接和间接控制着公司92.87%的表决权股份,足以对公司经营管理和重大事项决策产生重大影响。

其中,王世斌、姜雪、何华强和蒋在春还担任公司董事,王、姜、何拥有硕士学历,何拥有本科学历。董事会8名董事均为高学历专业人才,履历丰富,资历过硬。
2、我国汽车保有量低于发达国家,公司拥有一定市场份额
1.1、近两年全球汽车市场遇冷,我国汽车保有量仍有上升空间
从全球汽车生产销售区域分布来看,欧洲、北美和亚太地区既是汽车市场的主要生产区域,又是汽车市场的主要消费区域。其中欧洲、北美等发达国家汽车行业发展较早,汽车市场已十分成熟,汽车消费市场趋于饱和;随着全球经济的发展,多数发展中国家的居民收入水平稳步提升,凭借着较快的经济增速和居民消费结构的升级换代,发展中国家汽车消费需求持续增长,市场规模不断扩大,汽车产业随之稳步发展。2018年,我国汽车销售数量为2,808.06万辆,占据全球市场份额的29.54%,占比远高于第二位的美国(18.62%)和第三位的日本(5.55%),是全球第一大汽车消费市场。2018年全球汽车销量分国别分布情况如下图所示:

自2008年金融危机以来,全球汽车产销量逐步增加,保持稳步增长。根据Wind经济数据库统计,2017年销量增长至9,566.06万辆,但自2018年开始,由于受全球经济形势及贸易因素影响,汽车市场遇冷,全球汽车销量总体开始出现下滑趋势。2018年、2019年分别下滑0.63%和3.95%。

2018年我国汽车产销量在持续增长28年后首次出现下滑,2019年,我国汽车产销量进一步下滑,全年汽车产销量分别为2,572.1万辆和2,576.9万辆,同比分别下滑7.51%和8.23%。

但从我国汽车市场人均保有数量来看,长期而言仍有较大的增长空间。世界银行发布的全球主要国家千人汽车拥有量数据显示,2019年我国每千人汽车保有量在173辆,仅为美国的1/5,在统计的20个国家中排名第17位。2019年主要国家千人汽车拥有量如下图所示:

中等发达国家千人保有量水平为280辆,若以此为目标,中国新车增长还有1.3亿辆的发展空间。随着基础设施建设进一步投入和城镇化推进,我国汽车消费市场长期仍然有较大的增长空间。而其他发展中国家由于国民经济的快速发展和消费结构的转型升级,针对汽车消费的需求仍有望保持增长,有助于全球汽车消费市场保持长期平稳的增长。
根据Marklines全球汽车信息平台的统计数据显示,2017-2019年全球前十大汽车集团销量合计占比分别为72.99%、72.37%、72.56%,具有较高的市场集中度,且排名前十大汽车集团较为稳定。

未来,随着全球汽车市场进入存量竞争时代,汽车行业竞争将不断加剧,汽车行业集中度将进一步提升,出现强者恒强的局势。2017年-2019年大众集团汽车销量占比分别为11.07%、11.23%和11.71%,市场份额逐步提升。
根据大众汽车披露的年度报告,2017年-2019年汽车总销量分别为1,077.7万辆、1,090.0万辆和1,095.6万辆,其中乘用车销量分别为1,007.7万辆、1,066.6万辆和1,071.3万辆。在全球汽车销量下滑的情况下,大众集团事迹实现逆势稳步增长,表现亮眼。
1.2、汽车零部件用户黏性较高,泰祥股份市场份额约占全球3.73%
汽车零部件市场是相对稳定和封闭的市场。为保持汽车零部件质量的稳定性和可靠性,整车制造企业在选择合格供应商后,合作关系较为稳固,一般不会轻易更换新的零部件供应商,只有在新产品出现时,才会出现一定的市场竞争机会。同时,为保证供货的及时性,降低缺货成本,整车制造企业对同一类汽车零部件一般会选择2家以上的供应商。但如果其中一家供应商产品质量稳定、价格合理、供货及时,则可以获得整车制造企业该类零部件采购较高的份额。目前,国内一汽集团、上汽集团、东风汽车等大型整车制造企业,在集团内部均有相应的零部件生产企业。除体系内配套的零部件生产企业外,上述整车制造企业还会寻找一家外部供应商,以建立合理的供应体系,获得较低的采购成本。
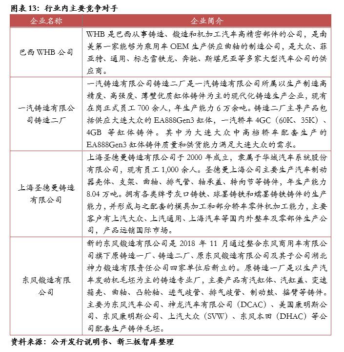
因此,泰祥股份的主要竞争对手为客户供应商体系内的其他主轴承盖供应商,在国外主要为巴西WHB公司,在国内主要为一汽铸造有限公司铸造二厂、上海圣德曼铸造有限公司、东风锻造有限公司等。公司主要竞争对手情况如下:

凭借一流的产品质量、成本控制能力以及稳定和及时的供货能力等,公司成为大众汽车的全球供应商和*级A**供应商,可以根据需求供货至大众集团全球工厂并参与大众集团旗下所有品牌铸造机加件的竞标。公司也连续多年被大众一汽发动机评为优秀供应商。
报告期内,公司生产销售的主轴承盖产品占我国及全球市场份额情况分析如下(假设一辆汽车配备一套主轴承盖产品):

1.3、新能源汽车异军突起,但短期内对燃油车相关行业冲击较小
泰祥股份的产品主要为汽车发动机主轴承盖,隶属于发动机缸体组件。近年来,受世界各国对新能源汽车开发和推广的政策刺激,各主流车企陆续加大了对新能源汽车的投入,且多个国家和地区也相继出台了燃油车退出时间表。由于新能源汽车中占据较高份额的纯电动汽车无需配备内燃发动机,新能源汽车的发展给传统燃油汽车零部件制造企业带来一定的不利影响。

根据前瞻产业研究院发布的数据,从区域分布来看,中国是全球最大的新能源汽车市场。随着新能源汽车技术的不断更新发展及国家政策的大力扶持,我国新能源汽车在汽车产销量中的比重越来越高。2019年新能源汽车产量为124.2万辆,占汽车产量的4.87%;销量为120.6万辆,占汽车产量的4.82%。

2019年我国汽车产销分别完成2553万辆和2577万辆,同比分别降落8.24%和8.23%,在汽车产销量下滑的压力之下,2015-2019年我国新能源汽车产销占汽车总产销比例不断升高。2019年我国新能源汽车总计生产124.2万辆,占到汽车总产量的4.87%;销量为120.6万辆,占汽车总销量的4.82%。

综合以上数据来看,新能源汽车的确对传统内燃汽车造成了一定冲击,但是,由于全球“禁燃”规划目标时间还较早,短期内不会对公司业务产生不利影响,其次新能源汽车目前占比较低,还有补贴退坡、人们的消费观念中仍较为青睐传统内燃汽车、新能源汽车未来发展仍面临诸多挑战等多方面的各种因素,在短期内新能源汽车不会对传统燃油汽车及其零部件行业构成较大冲击。
3、大客户优势明显,高度重视研发与合作
3.1、大众*级A**供应商,公司主要营收来源于大众相关公司
汽车零部件行业实行严格的合格供应商评审和产品认证,整个过程耗时较长并且难度较大,但一旦通过产品认证,成为下游客户供应商,双方之间的合作关系也会较为稳固。
泰祥股份凭借多年的经营发展,拥有先进的生产工艺及研发创新能力,成为大众汽车全球供应商和*级A**供应商,可以根据需求供货至大众集团全球工厂并参与大众集团旗下所有品牌铸造机加件的竞标。目前,公司与大众汽车、匈牙利奥迪、斯柯达公司、巴西大众、墨西哥大众、大众一汽发动机、上汽大众、上海大众动力总成以及福田汽车、北京宝沃、东风动力、东风雷诺均建立了良好的合作关系,在行业内具有较高的知名度和较强的客户资源优势,公司销往大众相关公司的收入占营收的比例超过90%。
稳定优质的客户群体,奠定了公司的市场地位和发展基础。2017-2019年,公司的主要客户情况如下。

公司自2005年起与大众集团建立合作关系,此后,双方合作历史演变及相关重要时间点情况如下:

2005年以来,公司凭借突出的研发和创新能力、良好的成本控制能力、稳定的产品质量以及快速的客户响应能力,与大众集团建立起了长期、稳定、互惠、互信的良好合作关系。在此期间,公司从单一承接主轴承盖的精加工到铸造、机加一体化生产;从配套大众EA888系列第一代发动机,到覆盖EA888系列第二代、三代、四代发动机以及EA211系列1.0L-TSI-1.6L-MPI发动机等大众集团主打型号汽车发动机;从服务大众一汽发动机这一单一客户,到服务于大众汽车、匈牙利奥迪、斯柯达公司、巴西大众、墨西哥大众、印度大众以及上汽大众、上海大众动力总成等多家大众集团全球成员客户,在长期的合作过程中,逐渐成长为大众集团在全球市场重要的合作伙伴。
3.2、两项核心发明专利加持,注重研发保持竞争优势
公司拥有两项核心发明专利,分别为“铁型覆砂铸造工艺”和“汽车发动机连体主轴承盖的生产方法”。
2010年,公司向浙江机电院采购建设了第一条铁型覆砂铸造生产线,开始对铁型覆砂铸造工艺应用于球墨铸铁汽油发动机主轴承盖毛坯生产进行研发,并设计和制造了EA888发动机主轴承盖铁型覆砂铸造模具,通过多轮试验和工艺改进,确定了最佳铸造工艺方案。大众汽车欧洲奥迪总部联合大众(中国)、上海大众等组成审核小组,对公司的铁型覆砂铸造生产线及生产工艺进行现场审核,并对刚下线的铸件进行抽检,通过现场审核和铸件抽检,公司获得了大众汽车欧洲奥迪总部的技术认可。2011年12月16日,发行人向国家知识产权局申请了《球墨铸铁汽油发动机主轴承盖铸造方法及应用该方法的铸造模具》的发明专利,并于2014年5月28日获得通过。
目前国内外大多数企业仍采用传统砂型铸造生产汽油发动机主轴承盖,与传统砂型铸造工艺相比较,铁型覆砂铸造工艺的优势体现在:

在此工艺之上,公司进一步创新将其应用于球墨铸铁汽油发动机主轴承的生产,使得模腔布置数量可以达到传统砂型铸造的4-6倍,最高可达到一型24件,大幅提高生产效率;采用无冒口生产,工艺出品率大幅提高,且铸件清理简便;采用多种排气方式相结合的独特设计,有效排除模腔内气泡,彻底解决铸件内部缩松、缩孔问题,同时成形精度更高,铸件表面质量更好;采用螺栓气动锁紧机构,相较常用的手动锁箱卡,可靠性和效率更高。这些突破性的工艺创新,彻底解决了铸件内部缩松、缩孔问题以及实现主轴承盖的高效批量生产,经济效益显著。
公司应用铁型覆砂铸造工艺生产发动机主轴承盖,在具体生产过程中,经过研发人员多年的研究、摸索,积累了适用于产品生产的大量技术工艺,并申请了2项发明专利和21项实用新型专利,这些技术保证了公司产品质量的稳定性和较高的良品率。
公司的另一项发明专利“汽车发动机连体主轴承盖的生产方法”,充分利用铁型及铸件余热,辅以合理化学成分及温度控制,做到了低合金化、低成本、高效生产铁素体发动机主轴承盖。另外,经过多年的研发积累和工艺创新,公司不断改进和优化铸造阶段以及机加工阶段的生产工艺和生产流程,使得批量生产良品率更高,成本更低。
2017-2019年,公司核心技术产品收入及其占营业收入的比例较高,公司的核心技术产品成为公司主要收入来源,具体情况如下:

一直以来,公司重视研发和创新,对主轴盖产品生产工艺不断优化和改进,精益求精,使得公司生产的主轴承盖产品具有较强的竞争优势。报告期内,公司研发投入稳定,有力保障产品质量和生产效率的提升,持续满足客户需求。最近三年研发投入具体情况如下:

泰祥股份较高比例的研发投入为使得公司研发的产品在质量和性能上都居于国际一流水平。公司技术部作为自主研发平台,建立了较为完善的技术研发体系,拥有稳定的技术研发团队,研发人员从业经验丰富,研发能力强。技术部围绕主轴承盖产品工艺改进及基于铁型覆砂铸造工艺的其他应用进行研究,为公司进一步提升产品质量、降低产品成本以及拓展新产品奠定技术基础。公司与科研院所合作进行技术研究,将外部知识内化,实现知识共享与知识互补,公司在研发活动中引入竞争机制和激励机制,鼓励研发人员开展技术攻关,发挥个人专业特长,对事迹突出的研发人员根据公司制定的激励制度进行奖励。同时公司对核心技术人员进行股权激励,充分调动了研发人员的工作积极性。
同时,公司积极与外部寻求合作。于2008年4月26日与浙江省机电设计研究院签订《技术创新战略合作协议》,协议有效期5年,到期双方无异议,自动延长5年。2018年4月20日,双方重头签订协议,有效期5年,到期若双方无异议,自动延长5年,明确了双方互为合作伙伴,在技术研究、新产品新工艺研发等方面相互交流、相互支持、共享信息、共建技术创新平台。
通过以上多方面的工作,公司已经建立起较为成熟的技术创新机制。公司的自主研发能力、技术水平在行业内均处于领先地位。
4、受产业环境影响较为明显,资产负债率持续降落
4.1、营收出现负增长,毛利率与净利率高于同行水平
从营收情况来看,2020年上半年,受新冠疫情影响,公司实现营收5835.7万元,同比降落29.34%。2019年公司实现营收1.79亿元,同比降落9.61%,主要原因是近年来全球汽车产销量下滑,公司已经连续两年营收负增长。受新冠疫情冲击,预计2020年全球汽车销量可能不够9000万辆,全球汽车销量将下滑2.5%,中国汽车市场将继续下滑,全年销量预计下滑6.4%;2020年上半年公司实现营业收入5835.66万元;同比降落29.34%

净利润也受到了全球汽车销量下滑和疫情的影响,2020年上半年公司净利润为2630.81万元,同比降落31.43%;2019年公司实现净利润7870.57万元,同比降落13.05%。公司净利润增长率一路下跌,尽管如此,祥泰股份充分利用现有核心技术优势,于2019年先后获得印度大众和墨西哥大众的定点,预计项目年需求量分别为11万套和33万套,且目前样件已获得客户认可,公司在全球的市场份额及占有率得到进一步的巩固和提升。

尽管营收和盈利压力较大,公司的销售净利率和毛利率一直保持较高水平且高出同行业可比公司的平均水平。2019年分别为44.09%和61.27%,2020年上半年有所提升,达到45.08%和62.53%。高净利和高毛利背后反映出的是公司优质的产品、较强的市场竞争力、较强的产品定价及成本管控能力方面的优势。

4.2、资产负债率逐年降落,现金流状况良好
泰祥股份资产负债率总体显现降落趋势。公司负债主要来源于应付账款和票据,资产负债率从2015年本就不高的18.94降落到2019年的11.49,2020年上半年,公司资产负债率降落到9.83。较低的资产负债率背后一方面反映出的是公司现金的的稳定与充足,但另一方面也说明公司对上游供应商的议价能力不够。

从现金流量来看,公司2019年经营活动现金流较上年降落了30.23%,主要是1-10月销售降落,加之2019年4季度销售增加,但回款期未到导致收款减少所致的。2020年上半年,经营活动产生的现金净流入为3725.36万元,同比增长286.98%,因为上期货款收回且本期支出减少。综合来看,公司无负债风险。

5、风险提示
大客户依赖风险:发行人与大众集团通过多年的配套供应已建立较为稳定的合作关系,但如果大众集团未来自身经营状况发生重大不利变化或其产品结构发生重大调整,或是大众集团国内合资方发展自身的零部件业务而降低独立第三方配套供应商的供货份额,则发行人在大众集团的业务增长空间可能受到限制。
汽车行业持续下滑的风险:近年来,全球经济发展趋缓,经济下行压力较大。自2018年以来,全球汽车销售结束持续多年的增长趋势,开始出现下滑。依据Wind经济数据库,2018年、2019年,全球汽车销量分别下滑0.63%和3.95%。同时,中国汽车消费增长情况也不乐观,据中国汽车工业协会统计,2018年、2019年,中国汽车销量分别下滑2.76%和8.23%。在可预期的未来,如果全球汽车销量持续下滑,势必会对汽车零部件制造行业构成不利影响。公司面临着汽车行业未来销量和市场规模下滑的风险。
新能源汽车发展带来的风险:近年来,受世界各国对新能源汽车开发和推广政策的刺激,各主流车企陆续加大了对新能源汽车的投入。我国在新能源汽车发展领域更是领先一步,国家相关部门陆续出台一系列鼓励新能源汽车发展的政策。由于新能源汽车中占据较高份额的纯电动汽车无需配备内燃发动机,新能源汽车的发展给内燃发动机零部件制造企业带来一定的不利影响。
【重要声明】
本报告信息均来源于公开资料,但新三板智库不对其准确性和完整性做任何保证。本报告所载的观点、意见及推测仅反映新三板智库于发布报告当日的判断。该等观点、意见和推测不需通知即可作出更改。在不同时期,或因使用不同的假设和标准、采用不同分析方法,本公司可发出与本报告所载观点意见及推测不一致的报告。
报告中的内容和意见仅供参考,并不构成新三板智库对所述证券买卖的出价或询价。本报告所载信息不构成个人投资建议,且并未考虑到个别投资者特殊的投资目标、财务状况或需求。不对因使用本报告的内容而引致的损失承担任何责任,除非法律法规有明确规定。客户不应以本报告取代其独立判断或仅根据本报告做出决策。
本报告版权归新三板智库所有,新三板智库对本报告保留一切权利,未经新三板智库事先书面许可,任何机构和个人不得以任何情势翻版、复制、发表或引用本报告的任何部分。如征得新三板智库同意进行引用、刊发的,需在允许的范围内使用,并注明出处为“新三板智库”,且不得对本报告进行任何有悖原意的引用、删节和修改,否则由此造成的一切不良后果及法律责任由私自翻版、复制、刊登、转载和引用者承担。
END
【精选层专题报告】
【专题报告(二十五)】中航泰达(836263): 工业烟气治理领军企业,乘政策之风快速发展
【专题报告(二十四)】三友科技(834475):有色精炼专用设备领先供应商,技术领先及优质客户资源造就高盈利
【专题报告(二十三)】旭杰科技(836149): 装配式建筑成长新星,2020年上半年事迹高速增长
【专题报告(二十二)】建邦股份(837242): 全车型后市场零部件综合解决方案提供商
【专题报告(二十一)】新安洁(831370): 区域性环卫龙头企业,上半年事迹大幅增长
【专题报告(二十)】大唐药业(836433):复方醋酸氟轻松酊领先市场,打造蒙药领先品牌
【专题报告(十九)】龙泰家居(831445): 宜家供应商,*局破**中国竹制品行业
【专题报告(十八)】翰博高新(833994):背光显示模组行业第一梯队,技术加码迎合下游需求增长
【专题报告(十七)】恒拓开源(834415):民航业安全运行核心软件供应商
【专题报告(十六)】同享科技(839167):光伏焊带领军龙头,“规模+技术”优势助力高速增长
【专题报告(十五)】颖泰生物(833819): 注重研发的农药企业,国内出口销售龙头
【专题报告(十四)】凯添燃气(831010):模式创新突破区域限制,公司收购优化营收结构
【专题报告(十三)】连城数控(837747): 光伏设备领先供应商,未来逐步向半导体设备拓展
【专题报告(十二)】生物谷(833266): 专注心脑血管,深耕灯盏花系列产业链
【专题报告(十一)】殷图网联(835508):电网运行智能辅助系统提供商
【专题报告(十)】富士达(835640): 中国射频同轴连接器行业领航企业
【专题报告(九)】观典防务(832317):国内无人机禁毒领先企业,技术与资质优势突出
【专题报告(八)】创远仪器(831961):5G、北斗加持,公司迎来新的增长点
【专题报告(七)】球冠电缆(834682): 加码特种电缆建设,新基建带来新需求
【专题报告(六)】龙泰家居(831445): 竹制品新蓝海领航员,乘风破浪正当时
【专题报告(五)】苏轴股份(430418):滚针轴承细分行业龙头,逆势稳健成长
【专题报告(四)】永顺生物(839729): 猪瘟疫苗行业龙头,核心专利优势突出
【专题报告(三)】艾融软件(830799): 银行业IT解决方案领先供应商
【专题报告(二)】国源科技(835184):建设“3S+ABC”模式,紧抓地理信息产业未来趋势
【专题报告(一)】佳先股份(430489): 抓住塑料改性剂风口,持续盈利有望转板
【寻找新三板精选层标的专题报告】
按住蓝色区域上下滑动可查看更多内容
【专题报告(六十八)】利尔达(832149): 中国物联网嵌入式解决方案的先行者与领航者
【专题报告(六十七)】新荣昌(870984):危废正规化“剑已出鞘”盈利能力拔群领衔珠三角
【专题报告(六十六)】雷神科技(872190):新三板“游戏生态”第一股
【专题报告(六十五)】家电网(836694):政府采购电商化浪潮已来,公司全产业链服务精准切入
【专题报告(六十四)】卡车之家(834063):商用车互联网平台领军势力,数据、咨询、内容开启数字营销新模式
【专题报告(六十三)】国源科技(835184):建设“3S+ABC”模式,紧抓地理信息产业未来趋势
【专题报告(六十二)】德源药业(832735): 国内糖尿病等内分泌领域知名药企
【专题报告(六十一)】高盛生物(872674):专注于生命科学技术和鉴定领域的高新科技企业
【专题报告(六十)】汇洋环保(871660):危废处置顶尖机构,步入企业高速增长期
【专题报告(五十九)】鹿得医疗(832278):家用医疗器械先驱,打造“智慧医疗”一体化平台
【专题报告(五十八)】瑞邦药业(834672):原料药产品远销海外,受疫情影响重要性凸显
【专题报告(五十七)】亿华通(834613):燃料电池领先企业,氢能产业链全面布局
【专题报告(五十六)】艾融软件(830799): 银行业IT解决方案领先供应商
【专题报告(五十五)】荣信教育(833632):图书出版业创新翘楚,引领品牌走向国际
【专题报告(五十四)】成大生物(831550):低估值狂犬疫苗龙头,内研外拓增速可期
【专题报告(五十三)】思迅软件(430208): 领先的零售流通信息化解决方案提供商
【专题报告(五十二)】麦可思(833861):高等教育管理数据与咨询的专业领头羊
【专题报告(五十一)】科列技术(832432): 国内电动汽车BMS“第一股”,专注研发再腾飞
【专题报告(五十)】用友汽车(839951): 专注于汽车营销与后市场,凭实力快速发展
【专题报告(四十九)】华腾教育(834845): 深度布局“网络学习空间人人通”,打造教育信息化龙头
【专题报告(四十八)】达瑞生物(832705): 布局免疫诊断与优生优育,“产品+服务”优势突出
【专题报告(四十七)】粤鹏环保(839461): 环保工程一站式服务商,前瞻布局打造长久竞争力
【专题报告(四十六)】德瑞锂电(833523): 锂一次电池行业先驱,下游产业发展空间巨大
【专题报告(四十五)】优炫软件(430208)国内领先的信息安全服务提供商
【专题报告(四十四)】华强方特(834793): 文化航母持续布局,主题乐园、动画行业齐放光彩
【专题报告(四十三)】佳先股份(430489): 抓住塑料改性剂风口,持续盈利有望转板
【专题报告(四十二)】长江文化(837747): 背靠广电坚守品质,寒冬蓄势逆风翻盘
【专题报告(四十一)】花嫁丽舍(833503): 国内婚庆龙头,个性化服务引领创新
【专题报告(四十)】永顺生物(839729): 猪瘟疫苗行业龙头
【专题报告(三十九)】原子高科(430005): 一枝独秀,中国放射*药性**物生产行业领军企业
【专题报告(三十八)】圣博润(430046): 信息安全细分领域龙头,国产化浪潮助推公司高速发展
【专题报告(三十七)】宝贝格子(834802): 跨境母婴电商线上+线下服务升级
【专题报告(三十六)】天地壹号(832898): 北拓市场,果醋龙头
【专题报告(三十五)】伊赛牛肉(832910): “产品+产业链+销售”,*局破**中国肉牛行业
【专题报告(三十四)】华岭股份(430139): 集成电路第三方测试龙头,测试技术领先发展前景广阔
【专题报告(三十三)】光谷信息(430161): 测绘地理行业区域龙头,行业发展前景良好
【专题报告(三十二)】爱立方(836859): 学前教育全程服务提供商
【专题报告(三十一)】 中建信息(834082): 与华为共同成长,云计算时代大展宏图
【专题报告(三十)】水治理(831511): 国内水生态修复行业领头羊
【专题报告(二十九)】用友汽车(839951): 国内DMS蓝海市场龙头,产品升级更上一层楼
【专题报告(二十八)】伊赛牛肉(832910): 打造中国第一“牛”
【专题报告(二十七)】海颐软件(832327): 行业软件领军者,内生外延双轮驱动未来发展
【专题报告(二十六)】中建信息(834082): 把握云时代机遇,打造ICT分销领先者
【专题报告(二十五)】力源环保(831353): 借海水利用新政东风,水处理龙头再度发力
【专题报告(二十四)】伊禾农品(430225): 农产品全产业链覆盖,生鲜果蔬跨境电商龙头
【专题报告(二十三)】麦可思(833861):中国高教管理数据与咨询产业的领军者
【专题报告(二十二)】瑞德设计(831248):中国设计的领军力量
【专题报告(二十一)】金达莱(830777):政策+技术双驱动,打造分布式污水处理领军者
【专题报告(二十)】超凡股份(833183): 国内领先的一站式全产业链知识产权服务机构
【专题报告(十九)】首都在线(430071): IDC 转型云业务典范,多领域混合云领域先锋
【专题报告(十八)】树业环保(430462): 环保“膜法师”,站上高附加值功能性薄膜风口
【专题报告(十七)】汇元科技(832028): 网络游戏支付龙头多方布局互联网金融
【专题报告(十六)】赛莱拉(831049):成功转型事迹稳健,稳坐新三板干细胞第一股
【专题报告(十五)】永成医美(839816): 名医效应带动高毛利增长
【专题报告(十四)】华韩整形(430335): 医美行业专业品牌,内研外扩助力优异未来
【专题报告(十三)】贝特瑞(835185):锂电池负极材料龙头,正极材料成新爆点
【专题报告(十二)】自在传媒(834476):资源禀赋出众,战略布局领先—强劲生长的影视综营销细分龙头
【专题报告(十一)】星火环境(430405): 废液处置品牌强势,环保整体服务扩张可期