作为企业客户关系管理(CRM)的重要组成部分,客服是连接企业与客户的重要桥梁,极大地影响着企业的销售成果、品牌影响及市场地位。但是,长久以来,客服行业都存在诸多痛点,客服人员流动性大、培训成本高、客服效果难以把控、大量重复性问题过度消耗人工客服,同时,如何提升售前、售后转化,如何优化客服流程,如何从客服数据中发现企业业务问题等,都是各类企业面临的普遍问题。
早期客服机器人的出现在一定程度上解决了简单重复性问题,而深度学习算法的应用又降低了客服机器人所依赖的知识库构建和维护成本的大幅降落,加上大数据分析和智能语音技术在客服场景深入应用,AI正在变革客服行业的原有业态。但是不同的行业应用也不一样,不同的场景,解决的问题也不一致;从整体上看;适合自己的产品才是解决企业痛点的唯一有效的办法;单从产品上看,每一个产品的着重点,模式+技术+服务类型都是不一样的。
智能客服行业竞争与成长逻辑分析
产品运营化和服务深度化是智能客服行业的成长逻辑
产品运营化:通过产品传递服务理念和方式
无论是SaaS客服软件,还是客服机器人、云客服,对企业的核心需求来说,并不是用一套可以用的产品,更重要的是通过这些产品,用相对较少的成本为企业的客户提供更完善、更优质的服务,从而带动业务的提升。因此,无论是云客服企业,还是机器人公司,都需要思考如何通过产品设计、流程优化、服务方式等,解决企业核心痛点和问题。
虽然,市场上针对B端的市场需求量大,但AI并不是万能药;这个成本技术含量很高;通过设计交互方式的变革降低成本、提升效率这才是解决企业的痛点问题。
服务深度化:通过将定制需求产品化提升服务能力和效率
AI、物联网新等新技术的大范围应用,定制化服务客单价高,能积累较多的行业经验,有利于公司快速发展;但客制化需求耗时长,业务繁重,规模化量小并不适用各行业。
智能客服软件产品及服务类型
多渠道接入+四位一体+数据分析
互联网的发展及各平台的涌现,使得客服需求渠道日益丰富,除了早期我们熟悉的电话、短信、网页,还衍生出APP、微博、微信、H5、小程序等新兴的渠道。为了满足客户多种渠道的客服需求,目前市场上都支持全渠道接入。
在客服产品方面,主流云客服厂商已经形成了涵盖呼叫中心(呼入+电销)、在线客服、工单、文字+语音客服机器人在内的四位一体客服系统,完全可以满足企业的需求。

为了帮助客户提高销售转化、实现精准营销,只能客服在接入环节追踪各渠道用户的浏览轨迹。随着客服需求进入到呼叫中心、在线客服系统、工单系统或者客服机器人、人工客服或机器人客服会对相应的客户诉求进行处理,在此过程中产生的大量会话数据、行为数据、反馈数据一方面可以反辅客服机器人的训练模式,提高机器人回答准确性和服务效果;另一方面,智能客服公司还会基于这些数据提供质检和用户数据分析等服务,帮助客户提升客服效果,实现精细化运营。
智能客服细分产品技术介绍
客服机器人底层技术:从关键词+搜索、到NPL+深度学习

文字客服机器人:算法能力+工程化能力+服务能力

语音客服底层技术:呼入识别+呼出合成+多轮对话+智能分析


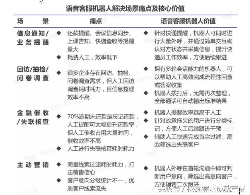
语音客服机器人:辅助人工提升电销及外呼效率

当然,客服机器人并不是解决以上场景痛点的唯一方法,无论是短信提醒、微信服务号、小程序等都可以成为解决上述问题的途径新方式,并且从效率和成本角度看,语音客服机器人成本相对较高、效率也相对低,电话漏接、拒接的情况非常普遍。因此,需要找到合适的客服机器人并能够高效的解决问题的场景,才能发挥长期价值。此外,由于受访用户所在的环境、口音不可控,当前语音识别还不能很好的解决环境噪音、口音等问题;因此在这些情况下,语音机器人的识别、交互效果会大打折扣。
引入产品分析
灵声机器人——营销特点突出
公司简介:杭州声讯网络科技有限公司是一家专注于人机交互、语义理解等人工智能的科技型企业;基于深度神经学算法以及云数据平台,研发代替人工拨打电话的智能语音机器人。通过机器人筛选出意向客户并整理提交给销售人员,让销售人员可以用最少的时间寻找到真正有意向的客户,解放了销售人员80%以上的重复劳动。
成立时间——2016-12-14
规模——150-500人
融资情况—— B轮
主要产品——电话销售与客服解决方案、真人语音群呼、全方位数据分析、标签化CRM系统、话术场景库。
优势与亮点
外呼作用为主——客户打进来无法接听,只能后台呼叫转移,转移到指定的号码;帮助筛选意向客户。
客户资料接入——只需一键,即可将大量的未知客户资料提交给机器人,无需人工重复操作。
机器人学习——可将不同的场景话术提交给机器人,机器人将读取相关数据,并成为相关领域的销售精英
机器人筛选——机器人根据不同领域的销售或客服话术,与客户互动,从大量的客户资料中,筛选出可能的意向客户并进行分类
意向客户——最后销售或客服人员根据机器人的数据分析以及通话记录进行有效的二次跟进。
真人式语音群呼——销售可将自定义的话术提交给机器人;销售上班后只需一键启动,机器人就会以真人式的语音对目标客户进行群呼;
显现效果:帮助销售制定标准化服务,同时节省80%以上的时间并提高6倍以上的效率。
筛选分类与过程录音——灵声机器人在多线路进行群呼时,会筛选出意向客户,并将其根据ABCD分类存储在系统里面;整个过程都有录音试听,可以清晰地进行聊天挖掘,为客户管理提供有效决策;
显现效果:对意向客户沟通轨迹的全方位记录,提高跟踪准确性。
交互学习和拨号时间管理——灵声机器人会自动把标准问题与学习到的相似问法进行关
联,随着交互数据的累积会变得越来越智能;销售或企业可通过拨号时间设置来管理机器人的上班时间,保证在最合适的时间段与目标客户进行交互;
显现效果:对客户问题进行收集挖掘分析,给客户提供更精准化标准化的服务提高成交率
资料批量导入导出——深层次标签化CRM系统销售可根据行业、地域等属性进行批量上传,并可权限设置批量导出功能;系统也支持销售对客户资料进行增删改查等操作;
显现效果:可按不同属性批量上传与增删改查,提供便利性。
公私海的灵活性应用——为企业设定公平公正的销售平台,避免内部人员撞单内耗,销售都
是有自己的私海,可以将溢出的客户信息开放到公海,过段时间后也可以再捡回;私海中有计划、态势、结果等列表,销售可对拨打结果进行实时跟踪;
显现效果:为企业设定公平公正的销售平台,避免内部人员撞单内耗等。
信息的标签化过滤与搜索——系统会根据设定的规则不同维度的对客户资料进行分类,如:意向度、通话时长、行业等标签,另外销售也可以给信息进行自定义标签进行分类;信息标签化分类后,销售可根据任何标签名称进行查询搜索,最大程度上提高销售在CRM管理方面的效率;
显现效果:不同维度的标签分类和搜索,最大程度上提高销售在CRM管理的效率。
工作原理:

核心技术实现情势——
1、NLP ——让机器人更能听懂一句话背后的意思
2、语音识别——行业语音识别(asr)准确率高达87%(据细分行业第一)客户长短句通话做到实时识别,平均响应时间400毫秒。
3、机器学习——采用HMM神经学算法能对领域不断优化,能不断自我学习,不断提高识别率
4、数据挖掘——通过对录音文本转译和数字化特征展示,利用关联语义索引,构建业务主题并分类建模,可对业务主题进行深度钻取和挖掘
5、监控管理——通过提供多维度的管理报表和对关键运营指标的可视化管理,帮助各层级管理人员了解服务运营情况,获取全面的运营管理决策支持
6、交互分析——采用深度神经学算法和卷积神经网络算法,抗噪性强,一问多回都能高度理解
多种部署方式
混合云
特点:安全性高,语音质量高,可个性化定制,开发灵活
适合企业:坐席规模大,对安全性要求高,个性化需求多
公有云
适合企业:针对坐席少零散,投入比较小
特点:建设零成本,部署灵活,无地域限制,有网络即可,建设时间短,安装客户端直接开通账号
私有云
特点:通话质量好,号码本地化
适合企业:有号码本地化需求,对通话质量要求高
小云AI智能机器人
公司简介——深圳市云之讯网络技术有限公司,简称云之讯,云之讯是一家专注于为互联网、移动互联网的广大开发者和企业提供通讯能力的PaaS平台服务商,平台支持构建语音、短信、视频、互联网音视频等融合通信解决方案。作为PaaS通讯平台,云之讯已经形成了比较完整全面的服务链条。公司以传输云、服务云、软件云为业务主体,通过为产业链赋能、服务于广大中小企业,或直接对接行业大客户,形成自己的云通信战略。
云之讯通过构建一张开放式的融合通信网络,并把融合通信的能力打包成非常友好的API和SDK的方式提供给开发者,让各行各业的业务系统低成本、快速便捷地接入通讯能力,降低开发者建设和使用融合通信能力的技术门槛和投资门槛。
云之讯的通讯业务模块主要服务于O2O、移动办公、免费电话和智能硬件等领域。其中,O2O通讯服务主要是为移动医疗、远程教育一类的app添加嵌入式音视频技术,用户可直接在app上与教师、医生等交流;企业通讯服务主要是通过语音群聊、音视频会议等方式帮助企业内部沟通,如阿里巴巴推出的钉钉中就采用了这一服务;安全通信方面,云之讯与VEB安全手机(专为政商高端人士打造的国产安全智能手机)合作,通过一系列加密技术,防止个人信息、短信和通话内容被*听窃**。
云之讯目前拥有10万用户,服务千余家公司,服务终端用户超过2亿。云之讯致力于构建领先的通讯云平台,锻造业界领先的通讯能力,并日益臻于完善。
成立时间——2014年03月18日
融资情况—— B轮
规模——150-500人
核心优势——核心技术的成功积累
自主研发、高度成熟的移动IM/OTT//视频的技术方案的具备;面向各种应用场景的智能处理技术(智能调度、智能路由、智能呼叫等)的持续突破
大容量并发处理能力
支持无限平滑扩容+分布式部署组网方案。
用户场景及体验的感知力
团队曾成功运营KC/有信的业务经验及对开发者需求的控制能力,对开发者的诉求的亲身理解与把握发起。
主要产品——分四大类:信息、呼叫中心、互联网通讯、流量
简介——一款适用于产品或服务推广需求的智能电话营销机器人。通过平台群呼潜在客户,模拟销售人员沟通进行信息筛选。集筛选意向客户、锁定目标客户、精准客户分类三重营销于一体,全面实现市场营销。
特点:
信息录入——一键批量导入、意向客户分类、让销售高效工作
智能学习——成为销售精英
小云AI还可与传统呼叫中心进行对接,助力产业转型升级,实现呼叫中心由成本中心向价值中心的转型;在人工智能爆发的黄金期,小云AI也将继续优化自身技术、拓展应用领域、助力更多企业抢占营销先机,运用人工智能技术为企业创造更多价值。
优势与亮点
采用先进的语音识别(ASR)、自然语言处理(NLP)、CC(呼叫中心)融合技术,通过模拟真实电销对客户进行营销、咨询、回访、调查等任务。
小云AI功能强大,支持呼入、呼出、自动分类、自定义提取标签、自定义上传录音、触发短信、支持TTS变量、自定义和可视化编辑话术、机器人转人工等业务功能,能够切实满足企业大规模电销、调查、回访等需求,帮助企业从海量销售线索中高效筛选出意向客户,提升企业的运营管理效率和销售事迹,同时极大地降低企业运营成本。
小云AI拥有自身的独特优势:小云AI语音识别(ASR)采用智能多引擎技术,应用场景下识别率高达92%,达到业内领先水平,平均响应时间仅800毫秒。同时,支持CRM功能,能够将呼叫数据直接导入,并运用强大的数据分析能力,对客户资料、线索进行精细化分类筛选和管理,帮助企业进行高效而精准地的商机挖掘和长效跟踪。
小云ai机器人主要是用于外呼,做客户分类筛选和管理的,云客宝更多用于crm 还可以做二次回访,外呼电话。

部分产品界面截图——

小灵呼
公司简介——南京小灵呼科技有限公司,业务遍及29个省市,产品体系完善、功能集全;拥有呼叫中心LCall、电话客户管理系统LOffice、呼叫中心中间件LQ、小灵呼Sip Server等多项领先的核心技术产品。
成立时间——2007年
产品介绍——电话营销系统即LOffice 营销版,是一款功能完整的电话销售管理系统,其功能服务企业OA、统一通信、客户售前管理、销售库存管理等功能。它可以有效地协助营销型企业有效地管理营销团队并通过细节流程管理提高销售事迹。
该公司产品系统丰富,暂无报价。
优势与亮点
1、营销型应用,适合于对外拓展客户取得订单或者接听电话下单的业务模式。
2、扩展性强,配合8路PCI卡或者24路PCI卡,一个工控机最大支持12个卡。
3、将通信电话呼叫监控、计算机软件管理完美整合。
整体架构
1. 软硬件结合的产品,采用PCI语音卡+软件的模式,只要选择一台普通电脑安装作为服务器。
2. 电话线路可扩展,操作用户数不限,使用时间不限制,一次购买终身使用。
3. 软件体系是先进的B/S架构,互联网、局域网、本地电脑皆可使用,可以帮助集团企业实现多部门、多业务、跨地区的统一集团化管理
系统界面

电话客服系统(LOffice 客服版) 是一款性价比很高的经济型小型服务型呼叫中心解决方案。它以电话管理为基础,集合了计算机技术、语音CTI技术、呼叫中心技术、CRM软件、短信、邮件、传真等多种技术,能将企业的客户关系管理、客户服务请求(投诉或报修)、服务派工、投诉管理、服务工程师事迹统计、日常办公协同工作纳入一体的管理平台,可使整个企业的客户服务管理纳入到统一的规范化管理中。
整体架构:
1. 电话客服系统是一款软硬件结合的产品,采用PCI语音卡+软件的模式,电脑客户自备,安装简单。
2. 电话线路可扩展,操作用户数不限,使用时间不限制,一次购买终身使用。
3. 软件体系是先进的B/S架构,互联网、局域网、本地电脑皆可使用,可以帮助集团企业实现多部门、多业务、跨地区的统一集团化管理。
产品优势:
1、功能重点突出客户服务的理念,专用于处理企业售后流程,有别于营销版。
2、采用统一客户接入号,支持400电话、模拟中继线、家庭电话线路。
3、支持多种灵活的派工模:短信派工、邮件派工、局域网内部电子派工、互联网单位间协作派工。
4、最少1个坐席,最大200个坐席规模,灵活的系统扩展性。
5、基于工作流workflow的售后服务派工流程,各部门各角色协同工作,环环相扣,相互配合,保证客户服务最佳满意度。
6、电话录音、通话记录实时记录,管理层可通过互联网或局域网实时查听。
智能客服行业核心问题分析与总结
根据以上几家公司及市场资料、数据来看,目前智能客服系统行业发展现状,从底层技术、产品服务、获客和业务,都存在明显的痛点和问题,如果做定制化服务针对我们来说,还是有利的,从接入第三方的情况看,目前行业也存在智能云客服、客服机器人、智能语音客服等产品和公司;相针对大厂环境,小厂的竞争比较激烈,各家的服务、产品等体系还不够完善。
1、技术:AI投入大、回报慢,底层技术不成熟
AI技术目前从市场上看,投入大于产出,技术并不是很成熟;真正的智能化有待提升;NPL相关底层技术尚未完全成熟,更多的是利用AI来进行其他能力的完善。
2、产品服务:产品同质化,深度服务能力尚待提升
云客服产品同质化严重,很多都是服务互联网行业起家,由于互联网行业业务较浅,导致专业的客户服务深度不够;提供的产品并不能解决客户的实际情况;如何将云客服软件或客服机器人系统从简单的工具变成变更性的帮助企业提升客户获客、服务、业务发展的利器至关重要。
3、市场:大客户获客成本高,获客难度大
从我们沟通的成本来看,不同行业提供的对接方式不一样,主要的获客成本经历从寻找客户、沟通、到实地参观、参与竞争、测试验收、合同签署等多环节。由于市场信息不透明,寻找到一定量的客户针对我们来说是比较困难的。
4、战略:业务不够聚焦,难以形成行业壁垒
无论是云客服还是客服机器人,各家公司聚焦不一样;产品体系很丰富,服务很多标杆企业、从而进行复制,以至于当前智能客服行业切入的大公司多则几家,多则几十家;技术壁垒不是很高;都可以作为参考接入,但是如果是定制化的产品所需的费用又很高;运维的费用也是一个参考指标;但是各家产品针对我们行业敏感。
5、展望:智能客服的未来
目前通信运营商等在客服领域比较先进的企业已经实现了智能文字客服,通过文字识别技术和智能匹配算法对通过短信和网站文字客服提出的服务诉求智能匹配答案,不需人工判断。要实现智能语音客服,也要通过识别和匹配这两关。
一、智能语音客服
1、算法
算法是软件的核心,目前的语音识别算法使用的语言模型仍是一种概率模型,还未发展成以语言学为基础的文法模型;算法不突破,其效果就无法取得突飞猛进的进展。算法的优化不是一朝一夕的事情,需要逐步进行,尤其是语音这种非结构化数据(不便用数据库二维逻辑表来表现的数据),但随着大数据分析技术(用于非结构化数据的管理分析)的发展,也会对新算法开发带来福音,一些核心算法如特征提取、搜索算法和自适应算法也都在一步步改进,且随着数据源的不断丰富,算法的识别效果也越来越精准。
2.适应性
由于方言、语气、环境和音色等因素的影响,限制了语音识别算法的效果,这就需要语言识别系统具有一定的自适应性,不同口音、方言的识别都需要以一个庞大的语音数据库为基础,对这些非结构化数据的管理分析就更加指望大数据技术了。至于排除环境噪音、音色等因素,个人感觉要依赖半导体传感技术的进步,留待硬件领域的专家进一步探讨和提升。
接下来就说匹配了。目前匹配的算法已经相对成熟,也许和大数据技术没有直接联系,不过其准确性也有赖于数据源的丰富程度,同时要在不断产生的“交互数据”中动态调整匹配结果。综上所诉,随着数据源越来越多、大数据技术的不断进步,语音识别系统也在持续完善之中,说到底,算法依然是核心,而数据则是基础,针对这类非结构化数据,也许传统的数据库技术Handle不住,但大数据技术却大有可为。相信不长,语音识别的技术的突破不仅可以实现智能语音客服,还将变革人与物之间的交互方式。
二、语音文本转换
这个功能的核心也是语音识别,所以大数据技术对转换准确度的保障支撑就不用再说了。之所以单列出来谈,是因为其对客户服务别有一番作用。
针对呼叫中心而言,客服人员与用户的通话都是要录音备份的,这些语音数据可真的不小,仅以广东移动为例,广东移动客服中心每年就要新增约60T的数据存储,这个体量针对一般的企业来说已经是“大数据”了。据悉这些数据是用磁带来保存的,而且这些要保存几十年不能烧毁,想想到时候光这些磁带所占用的房间租金就是不少钱,更何况其他成本,而如果能将这些语音准确地转换成文本,文本存储所占用的空间就小得多(一个移动硬盘都可以存储一个图书馆的数据量了),存储成本直线降落,不仅实现了低成本高效,对自然环境也是一种利好。
有人会质疑这些录音是为了便于追溯留证,不是原始的录音记录,客户不认账怎么办?当然,我要声明不是所有录音都要转换成文本,针对客户投诉或办理业务的来电仍然保留录音记录,一则便于企业对客服人员的服务态度(说话语气还是要靠语言才能判断)和质量进行抽检,二则备份留证。而针对更多的咨询或查询类来电,通常不必留证。将这些语音转成文本之后不仅减少了存储空间,这些文本数据还可用于后续的信息挖掘,用来改进服务或发现商机,毕竟文本的信息分析要比语音的容易得多。
三、客户信息挖掘
在互联网时代,除了用户数、营业额等,数据已经被认为是未来的核心资源。而客服部门作为企业前端的客户直接接触窗口,每天都可以从客户身上获取大量的信息,甚至可以在客户比较满意的时候主动获取一些爱好、职业等信息,积少成多,某些时候这些数据将为企业带来巨大价值。对客户信息挖掘的应用,我在此举两个简单的例子:比如通过数据的挖掘可以发现哪些用户是高尔夫球爱好者,进行精准营销,避免盲目营销导致的客户反感及投诉;再如随着定位技术成为手机标配,个人位置信息已经成了客户服务领域待被开采的金矿,国外运营商已经开始分析这些个人位置信息的数据并将洞察结果面向政企客户提供,这些位置信息可以为企业的实体店、营业厅选址提供依据。
当然,我们也反对大数据把客户个人隐私都记录下来并为他人所用,本文仅是从行业发展的角度谈谈大数据带来的影响,尤其在客户服务领域,我认为大数据带来的是无限的可能,更多的可能还有待各位去不断探索;而大数据即可帮助我们获得精准的客户资源。
我们做数据收集及分析也是有利于平台长期发展的,并不是为了满足需要来做,而是获得更多的用户动机;使产品有黏性(安全、公正、公开、及时),还要做好体验,提升用户满意度。
6、个人推荐厂家
1、科大讯飞
2、捷通华声
3、图灵机器人
4、思必驰
5、云之声
6、普强信息
7、出门问问
8、小能科技
9、智齿科技
10、环信
11、容联七陌
12、小I机器人
13、追一科技
14、云问科技
15、极限元
38家已融资智能客服公司概况

资料及数据来源——
1、http://www.listenrobot.com/
2、http://www.199it.com/
3、https://www.jingdata.com/index
4、http://www.yixieshi.com
5、http://www.woshipm.com/
6、http://www.ucpaas.com/product/cloud-AI.html
7、http://www.it9000.cn