便秘看似很普通,也很容易被忽视,但便秘带来的“将军肚”、肥胖、老年斑、*褐斑黄**、痔疮……却让人颇感烦躁!若经历了这些,便秘的“痛”,想必就能体味几分了!便秘这坚持不“泄”的劲儿,着实令人伤神!怎么办呢?一些中成药就能化解便秘的苦恼,千万别被它扰乱了心绪!

便秘的基本病机为大肠传导功能失常,病位在大肠,与脾、胃、肝、肾、肺等脏腑的功能失调有关。病性可概括为寒、热、虚、实四个方面。
本病治疗应以通下为主,但绝不可单纯用泻下药,应针对不同病因采取相应的治法。
实秘为邪滞肠胃、壅塞不通所致,故以祛邪为主,给予泻热、温肾、通导之法,使邪去便通;虚秘为肠失濡养、推动无力而致,故以扶正为先,给予益气温阳、滋阴养血之法,使正盛便通。
分证论治
见表1。
表1 慢性便秘分证论治

1.肠道实热证
大便干结,腹胀腹痛,口干口臭,小便短赤,面红身热,舌质红,苔黄或黄燥,脉滑数。
辨证要点:大便干结,腹胀腹痛,口干口臭。
治法:泻热导滞,润肠通便。
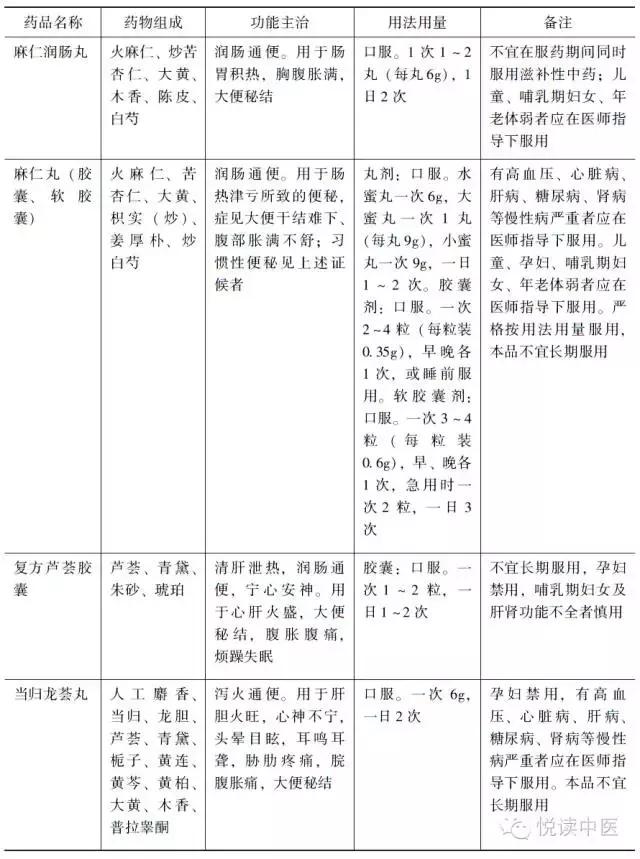
中成药:麻仁润肠丸、麻仁丸、复方芦荟胶囊、当归龙荟丸(表2)。
表2 慢性便秘肠道实热证可选用的中成药

2.肠道气滞证
大便不畅,欲解不得,甚则腹中作胀,嗳气频作,舌淡红,苔薄腻,脉弦。
辨证要点:大便不畅,欲解不得,甚则腹中作胀,嗳气频作。
治法:顺气导滞,攻下通便。
中成药:木香理气片、木香槟榔丸、厚朴排气合剂(表3)。
表3 慢性便秘肠道气滞证可选用的中成药

3.肾虚精亏证
排便困难,便质干结,如羊屎状,便后疲乏;口干尿黄,腰膝酸软,面色无华,头晕心悸,神疲气短,舌淡,脉细或虚。
辨证要点:便质干结,口干尿黄,腰膝酸软,神疲气短。
治法:补肾益精,补益气血,润肠通便。
中成药:轻舒颗粒、芪蓉润肠口服液(表4)。
表4 慢性便秘肾虚精亏证可选用的中成药

4.脾虚气弱证
排便困难,虽有便意,用力努争则汗出短气,便后乏力,面白神疲,肢倦懒言,舌淡苔白,脉虚。
辨证要点:排便困难,虽有便意,用力努争则汗出短气,便后乏力。
治法:益气润肠。
中成药:便秘通、便通胶囊(表5)。
表5 慢性便秘脾虚气弱证可选用的中成药

5.脾肾阳虚证
大便艰涩,排出困难,小便清长,面色白,四肢不温,喜热怕冷,腹中冷痛,或腰膝酸冷,舌淡苔白,脉沉迟。
辨证要点:大便艰涩,小便清长,四肢不温,喜热怕冷,腹中冷痛。
治法:温阳通便。
中成药:半硫丸(表6)。
表6 慢性便秘脾肾阳虚证可选用的中成药

6.阴虚肠燥证
大便干结,状如羊屎,口干少津,心烦少眠,潮热盗汗,舌质红,少苔,脉细数。
辨证要点:大便干结,状如羊屎,口干少津。
治法:滋阴通便。
中成药:通乐颗粒、五仁润肠丸、滋阴润肠口服液(表7)。
表7 慢性便秘阴虚肠燥证可选用的中成药

关注事项
含大黄、番泻叶、芦荟等蒽醌类药物久服可致结肠黑变病,应尽量避免长期使用。关注饮食的调理,合理膳食,以清淡为主,多吃粗纤维的食物及香蕉、西瓜等水果,避免过饮酒类、过食辛辣厚味及寒凉生冷的食物。应养成定时排便的习惯。避免过度精神刺激,保持心情舒畅。如出现便秘,不可滥用泻药,避免使用不当反使症状加重。热病之后,由于进食甚少而不大便者,不必急于通便,只需扶养胃气,待饮食渐增,大便自能正常。
本文选自《中成药临床应用指南•消化疾病分册》(中国中医药出版社出版,张声生主编),最终解释权归原作者所有。
平台推荐最受欢迎的健康精品文章:
看了这个你还敢多吃石榴吗?
小儿发热难以搞定?实用妙方得记好!
本平台为云南省中医药管理局主办的官方*今条头日**号,如您还未订阅,请添加订阅,免费获取更多实用权威健康养生内容,或可关注“云南中医”微信号(yunnanzhongyi)。
温馨提示:本平台分享健康图文信息,仅供大家参考学习,不作为医疗诊断依据。如有需要,请在中医师指导下使用。