
一、工作安排
(一)民办初中采取线上登记、资格初审、线下审验情势,具体安排时间为:
1.接待咨询。自2020年6月8日起,各民办初中向社会公布招生简章及咨询电话,招生简章中将明确招生范围、招生指标、咨询电话及接待咨询时段等关键信息。
2.线上登记。2020年6月8日通过“武清教育”微信公众号公布武清区招生报名系统网址(简称“招生报名系统”)及登记办法。2020年6月17日至6月20日,学生监护人通过招生报名系统提交报名信息,每名学生只能报名一所民办学校。
3.资格初审。6月21日至6月22日,各民办校对招生报名系统登记信息进行初审,通过短信情势通知初审结果。
4.确定录取人员。若初审后符合入学条件人数等于或小于招生计划,学校以电话或短信情势通知监护人进行线下审验。若初审后符合入学条件人数大于招生计划,采取随机派位情势确定录取名单。随机派位工作由区教育局统一组织,时间暂定6月23日,届时将邀请人大代表、政协委员、学校代表和家长代表等进行全程监督,确*过保**程规范严谨、公开透明。各学校错峰安排随机派位被录取学生家长携带有关资料到学校现场进行复审,错峰复审时间以学校安排为准。
5.依据《市委教育工委市教委关于限制失信被执行人子女就读高收费民办学校的通知》(津教政【2019】24号)要求,武清区民办初中不招收失信被执行人子女入学。
(二)教育局直属公办初中采取线上登记、线下审验情势,具体安排时间为:
1.接待咨询。自2020年6月8日起,各直属初中向社会公布招生简章及咨询电话,招生简章中将明确招生范围、划片信息、咨询电话及接待咨询时段等关键信息。
2.线上登记。2020年6月8日通过“武清教育”微信公众号公布招生报名系统网址及登记办法。2020年6月28日至6月30日,学生家长通过招生报名系统提交报名信息。
3.资格初审。7月1日各直属公办校对招生报名系统登记信息进行初审,通过短信情势通知初审结果和线下审验的具体时间。
4.线下审验。2020年7月2日至4日,家长携带有关资料到学校现场审验入学资格。各学校将安排错峰审验,具体时间以学校安排为准。(线上报名不会操作或由于各种特殊原因未进行线上报名的学生,可按照学校安排直接到学校进行线下报名。)
(三)镇街所属公办初中采取线下审验、现场登记情势,具体安排时间为:
1.接待咨询。自2020年6月8日起,各镇街组织辖区内学校向社会公布招生简章,招生简章中明确招生范围、划片信息、咨询电话及接待咨询时段等关键信息。
2.审验登记。2020年7月2日至4日,各学校根据本校实际错峰安排审验登记时间,通过招生简章进行公布,在规定时间内完成审验登记。学生家长携带有关资料到学校现场审验入学资格。
(四)具有武清户籍,在外省就读的小学六年级毕业生,凡是申请回武清就读初中的学生(简称“外省回津小升初学生”),由于疫情原因不安排到教育局集中登记,直接到学校登记报名,请及时关注各民办学校和户口所在地公办学校招生简章,并根据报名学校类别按照以上“工作安排”进行登记审验。
二、公办学校入学政策
(一)本区内“人户统一”学生
1.名词解释:应全部满足以下条件:⑴学生户籍在本区内,并与父母(或其中一方)在同一户口簿上;⑵户籍的户主是学生的父母、祖父母或外祖父母;⑶在本区固定居所的产权所有人是学生的父母、祖父母或外祖父母;⑷户口簿地址与固定居所的地址一致。
2.入学办法:在固定居所的地址对应片区学校报名,审验合格后直接入学。
3.所需材料:居民户口簿(包括蓝印户口)、合法固定居所的证明(房产证等)、小学毕业学校打印的《天津市初中入学信息登记表》。外省回津小升初学生无法打印《天津市初中入学信息登记表》,需要提供学生全国系统学籍号(G或L+18位数字)。
4.办理办法:根据学校类别按照“工作安排”进行登记审验。
(二)本区内“人户分离”学生
1.名词解释:应全部满足以下条件——⑴学生户籍在本区内并与父母(或其中一方)在同一户口簿上;⑵户籍的户主是学生的父母、祖父母或外祖父母;⑶在本区固定居所的产权所有人是学生的父母、祖父母或外祖父母;⑷户口簿地址与固定居所的地址不一致。
2.入学办法:由户籍地所属镇街(或学校)先行统筹安排入学。因实际困难无法实现“人户统一”,确需在户籍地址以外其他自有产权固定居所入学的,由该居所对应镇街(或学校)根据实际情况统筹协调安排入学。
3.所需材料:居民户口簿(包括蓝印户口)、合法固定居所的证明(房产证)、小学毕业学校打印的《天津市初中入学信息登记表》。(如果非户籍地址的合法固定居所产权人为学生祖父母或外祖父母还需提供父母双方的无房产证明)。外省回津小升初学生无法打印《天津市初中入学信息登记表》,需要提供学生全国系统学籍号(G或L+18位数字)。
4.办理办法:根据学校类别按照“工作安排”进行办理。
(三)武清小学毕业的居住证持有人随迁子女
1.入学办法:以居住证标注的实际住址作为依据。在镇街所属学校片区的,由各镇街教育办公室根据辖区内学位情况,统筹协调安置在辖区内公办学校就读。在教育局直属初中片区的,由区教育局根据全区学校学位情况统筹安排在区内公办学校就读。
2.所需材料:在有效期内的居住证原件、居住证持有人及其随迁子女的居民户口簿原件、居住证持有人及其随迁子女在本区合法居所的证明原件、居住证持有人在本市的务工就业证明、居住证持有人在本市的社会保险缴费凭证。(如居住证持有人与随迁子女不在同一户口簿的,还需要提供出生证等其他证明抚养关系的相关材料。)
3.办理办法:根据学校类别按照“工作安排”进行办理。镇街所属片区学生,7月2日至4日,根据学校安排直接到学校进行线下审验登记。教育局直属初中片区学生,于6月28日至6月30日通过招生报名系统在居住证地址所属片区初中校进行线上登记,教育局统筹安置后,安置学校通知家长到学校进行线下审验。(线上报名不会操作或由于各种特殊原因未进行线上报名的学生,可按照学校安排直接到学校进行线下报名。)
(四)*迁拆**户子女
1.名词解释:必须具备武清户籍,并且户籍所在房产正处于*迁拆**态势。
2.入学办法:
(1)在武清区有其他自有产权住房的,可在自有产权住房所属片区学校预约线下报名,线下审验合格后直接入学。
(2)已经落实并入住还迁房尚未取得房产证的,提供户口所在地政府城建办提供的证明材料可在还迁房所属片区学校预约线下报名,线下审验合格后直接入学。
(3)未落实还迁房且在武清区内没有其他自有产权住房的,提供父母双方的无房证明,先由户籍地所属镇街教育办公室(学校)安置入学,确有实际困难的由户籍地所属镇街教育办公室统一登记协调解决。
三、咨询电话 (请在6月8日以后拨打) (一)武清区民办初中咨询电话

(二)武清区教育局直属公办初中咨询电话

(三)武清区镇街公办初中咨询电话

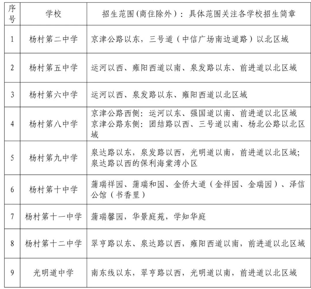
四、武清区教育局直属公办初中 招生范围

五、特殊情况说明为了促进武清区义务教育优质均衡发展,进一步完善义务教育免试就近入学制度,探索有效方式,推进学区化办学,2020年对部分公办学校招生进行试点改革(政策只适用于2020年七年级招生),具体如下:(一)杨村九中、杨村十二中可以从杨村五中服务区各招生100人。即五中服务区学生可以自愿报名杨村九中或杨村十二中,若报名人数超过预招人数,采取电脑随机派位方式录取,未被录取学生仍回杨村五中就读。有报名意愿的学生和家长请关注杨村九中和杨村十二中招生简章。(二)杨村十一中可以从光明道中学部分服务区(南东线以东、翠亨路以西、雍阳西道以南、前进道以北)招生150人。即今年光明道中学片区除了莱茵翠景、富力尚悦居、熙和园、枫丹天城、金都花园五个小区以外,其他小区学生可以自愿报名杨村十一中,若报名人数超过预招人数,采取电脑随机派位方式录取,未被录取学生仍回光明道中学就读。有报名意愿的学生和家长请关注杨村十一中招生简章。
武清区教育局
2020年6月5日
来源:武清教育

☛武清这场“战疫故事、制度优势”主题宣讲直击人心,催人泪下!☛武清小伙伴关注, 开学!放假!发钱!一大波新规明起实施☛30分钟到通州 “通武廊”铁路建设获批☛天津市全面启动2020“清朗”专项行动☛@所有武清人:300万消费券+19万抽奖来了!怎么领看这里→
