前不长科大大刚跟大家唠完EB病毒那些事,最近手足口病又出作妖,真是没一个让人省心的!

这不,广西疾控部门发出了预防手足口的提醒,建议家长及时接种EV71疫苗,预防手足口病。但为啥子疫苗接种率仍旧很低呢?

虽说手足口病可以自愈,但从半年时间感染者达100.0000例的数据来看,只要家里条件允许,疫苗应该打。
那手足口病长什么样?和疱疹性咽峡炎一样吗?家长该如何治疗和预防呢?又有哪些传言不可信?
别急,科大大今天就跟大家唠唠这“C位出道”的手足口病。
手足口病 C位亮相
认清 手足口病
手足口病是由多种肠道病毒引起的急性传染病,传播途径有鼻涕、唾液、粪便、接触物等等。

最爱活跃在6月龄~5岁的宝宝之间,全年无定期出没,常常让人防不胜防。
如果宝宝出现低烧不退,小手、小脚、小屁屁和嘴巴里都长出疱疹,那十有八九得了手足口病。



还有些宝宝可能会咽喉痛、咳嗽、流鼻涕、食欲不振、恶心、呕吐......
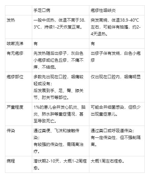
在小儿常见传染病中,有一种病的症状和手足口十分相似,经常让人傻傻分不清楚。
区分 疱疹性咽峡炎
那就是疱疹性咽峡炎,如果宝宝得了咽峡炎,嘴巴里也会像手足口病一样起疱疹,但手脚上却没有。
其实“激活”两者的病毒有所重合。

其中跟手足口最熟的是科萨奇病毒A组16型、肠道病毒71型(最易引起重症)。
如果把疱疹性咽峡炎比作是,只踏足过咽喉的“小将军”,那手足口病则是走遍“大(shou)江(zu)南(kou)北(pi gu)”的“大元帅”。

别不相信,为了让大家更直观的区分两者,科大大特意做了对比:

备注:
1.两者都是病毒感染,属于自限性疾病不需要服用抗生素。
2.柯萨奇A6病毒引起的手足口病,会出现脱甲蜕皮,自己可恢复。
很显然,同样是由病毒引起的传染性疾病,手足口更具威胁力。但别忘了,手足口再厉害,它也是一种自愈性疾病。
可控可防 不可怕
既然能自愈,就可以任由病情发展了吗?当然不是!
有的宝宝可以靠生活护理和自己的抵抗力打败坏病毒,但有的宝宝抵抗力还不够强怎么办?
❖ 护理跟着症状走
针对病毒感染引起的疾病,该如何护理,铁粉们应该都清楚,毕竟科大大已经唠叨过千万遍
简单概括成表格,没记住的家长建议保存下来:

不要小瞧早期护理,没有做好很可能招来脑炎、脑膜炎、心肺功能衰竭等可恶又可怕的并发症。
❖ 症状不减要就医
如果该做的你都做了,但宝宝还是态势不佳,尤其是出现以下4种情况时,就要去医院了。
① 持续高热39℃>48小时,吃退热药体温降落不明显。
② 咽痛喝不下水、吃不了东西,脱水严重(眼窝深陷,嘴唇干裂)。
③ 体温正常时,精神态势很差,嗜睡、烦躁、很长时间不吃东西。
④ 出现肢体抖动、呕吐、抽搐、面色苍白等情况。
❖ 预防工作不能省
有研究显示,肠道病毒 EV71 的家庭接触传播率达 52%。也就是说,大人成了常被忽视的传染源!
成人的免疫力强,患病者一般较少或感染后不发病、没有症状,但仍有可能传染给孩子。
而孩子的免疫功能相对较弱,发病率和严重程度会远高于成人。

因此在宝宝没感染前,该做的预防工作不能少。科大大建议做好这7件事:
① 保持室内通风,可降低空气中的病毒含量;
② 做好幼儿园晨检,发现症状及时隔离;
③ 饭前便后洗手,大人和孩子都一样;
④ 多喝水,清淡饮食,每日正常排便;
⑤ 少吃热性食物,比如芒果、榴莲、坚果、巧克力等;
⑥ 少去公共场所,易发生交叉感染,比如海洋球池、摇摇车。
⑦ 接种EV71疫苗,6月龄~5岁的宝宝,分2剂次间隔1个月。
秒破 手足口谎言
❒ 宝宝感染过一次后,不会再中招?
NO!手足口不像水痘、麻疹可以获得终身免疫。去年中招今年也有可能再得。
因为引发手足口病的病毒种类有很多,每次感染都可能不是同一种病毒。
❒ 板蓝根+维生素B能治手足口病?
NO!科大大提醒,没有任何科学依据的事不可信。
❒ 成人不会得手足口?
NO!手足口是病毒传染病,虽然6 岁以下孩子是主要易感染人群,但不排除抵抗力差的成人也会被感染。
❒ 宝宝患手足口一周后基本好了,就不用再隔离?
NO!手足口病的隔离期,应该是感染后的第14天左右结束,最好继续隔离1周。
❒ 患手足口后指甲脱落,说明有并发症?
NO!科萨奇A6病毒引起的手足口病,会出现脱甲蜕皮的现象。
比较常见,不用特殊处理,可以静待新指甲长出。
科大大嘚吧嘚:
简而言之,预防手足口记住18个字:
勤洗手、勤通风、晒太阳、吃熟食、喝开水、打疫苗。
【科学家庭育儿】国家级出版传媒机构专业团队,联合百名育儿专家与万千家庭一起,专注宝宝的早教、智力开发、性格培养、情商教育、家庭亲子关系处理
更多育儿难题,关注【微信公众号:科学家庭育儿】