钱放在支付宝还是理财通?小K告诉你
作为社交软件,微信近几年可谓势头十足,比以前的QQ来得更猛。就算不会打字,沟通也完全没有难度。如今微信在各个年龄层之间广泛普及,只要一台智能机,语音聊天、视频聊天,无论多远,多久没见,一键就能听到,见到。方便快捷的现代通信让距离再也不是问题。
支付宝作为淘宝购物衍生的支付钱包功能,这方面的技术也是日益完善,现支付宝也想成为社交软件龙头大哥,也推出了支付宝朋友圈,但暂时还没有为大众所热衷,这一点支付宝不得不对微信甘拜下风。
针对微信和支付宝的使用,大家应该都不会陌生。今天小K是来跟大家道一道零钱放在支付宝还是应该放在微信?
相信微信在从社交软件转至理财收益这一版块,也开了一个不错的头。从微信朋友中发起红包,让大家将钱放在微信钱包中抢红包,再发展至使用腾讯理财通,再到微信提现需支付手续费,继而让大家把钱放在理财通进行收益后提现费用以收益抵扣(相当于免费),一步步精密的计划,最重要的一点,是让大家的习惯发生了重大的改变。以前大家是带着钱出门购物,现在是带着一部手机出门就可以。现在即便是一些小商店都能进行微信或支付宝支付。
既然这么方便,那你是更愿意把钱放在支付宝还是微信呢?
小K在这里跟大家探讨一下两方的收益,供大家参考。直接上图






通常反映货币市场基金收益率高低有两个指标:一是7日年化收益率;二是每万份基金单位收益。
从上图来看,截止今天,理财通的7日年化收益率和每万份基金单位收益分别是2.8060%和0.7342元,而余额宝的7日年化收益率是2.3890%,前段时间更低至2.3060%。
基于微信现在是推广期,收益要比余额宝高那么一丢丢还是很正常的,想当年,余额宝的年化高达7%左右。
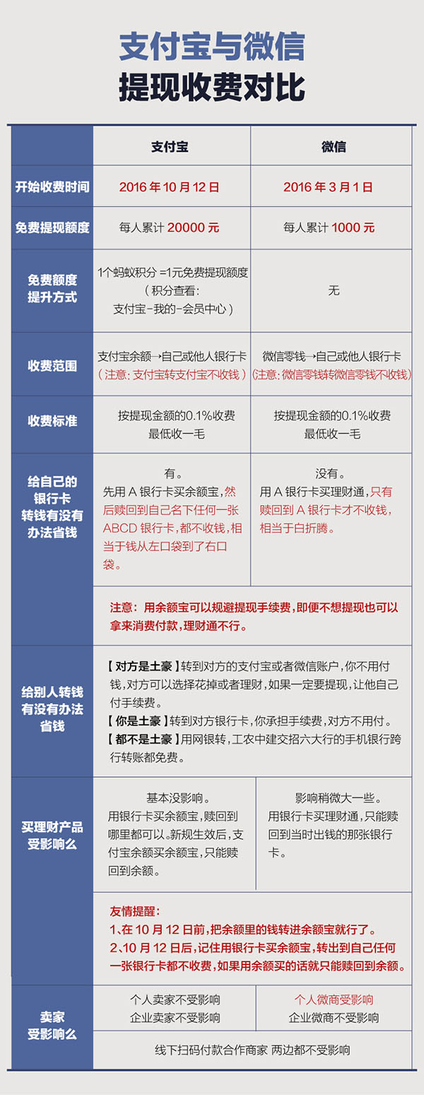
相比微信的零钱只能提现到本人的银行卡,支付宝提供的服务更加全面。据介绍,支付宝提现仅涉及到提现到本人银行卡和转账到他人银行卡。按照调整后的规则,支付宝也对超出免费额度的部分按提现金额的0.1%收取服务费,单笔服务费不到0.1元的则按照0.1元收取。不同的是,支付宝个人用户可以累计享有2万元元基础免费提现额度,这个额度是微信的20倍。
此外,针对备受关注的余额宝,支付宝公告表示,余额宝资金转出,包括转出到本人银行卡和转出到支付宝余额将继续免费。不过,2016年10月12日起,用户从余额新转入余额宝的资金,转出时只能转回到余额,不能直接转出到银行卡。
相关人士介绍,这意味着10月12日之前,用户将余额转入余额宝,不但可以随时用于消费,在10月12日之后还是可以任意转入自己的银行卡。“如果余额里有钱担心被收费,现在把钱转入余额宝会是一个最佳选择。”
上一张两者的对比图:

看了这么多,大家是不是也会晕了?
那么在微信提现,但又不想支付手续费怎么办?
简单出爆支一招给你:把零钱转至理财通,等收益达到提取手续费再拿出来呗,心理安慰自己这个手续费就是腾讯出的,不是自己的。(前提是不急着用,如果急着用,现行的规则下,没有办法只能出这手续费吧)
就现时的收益来看,小K我会更愿意把钱留在微信中的理财通,只留一小部分钱在支付宝以供淘宝购物而已,毕竟支付宝中的朋友还没有这么多呢。毕竟微信中可以朋友圈内发红包、抢红包,外出购物支付等。
朋友们,那你呢?你会怎么处理你的零钱?是会留在支付宝还是微信呢?可以在文章中评论说出你的情况。
除了以上的理财类收益外,告诉大家还一个实物理财。如现在的钻饰,也是一个不错的投资方案哦。


