经济学可谓考研中的一大热门专业,不少学子都苦于不知道该如何择校,在这里,研新生为大家提供东北财经大学经济学择校指导建议,供各位考生参考。
一、东北财经大学简介
东北财经大学,简称东北财大、东财,位于辽宁省大连市,是财政部、教育部和辽宁省人民政府共建高校,辽宁省一流大学重点建设高校;是一所经济学、管理学为优势特色,经济学、管理学、法学、文学、理学等多学科发展的财经大学。
东北财大是一所以经济学、管理学为突出优势和特色,经济学、管理学、法学、文学、理学多学科协调发展的财经类大学。在教育部第三轮学科评估中,应用经济学、工商管理、统计学等传统优势学科均进入全国同类学科前13%的行列。在现有各学科中,产业经济学、财政学是国家重点学科及教育部、财政部批准的“国家级特色重点学科项目”,数量经济学为国家重点(培育)学科。
二、考情分析
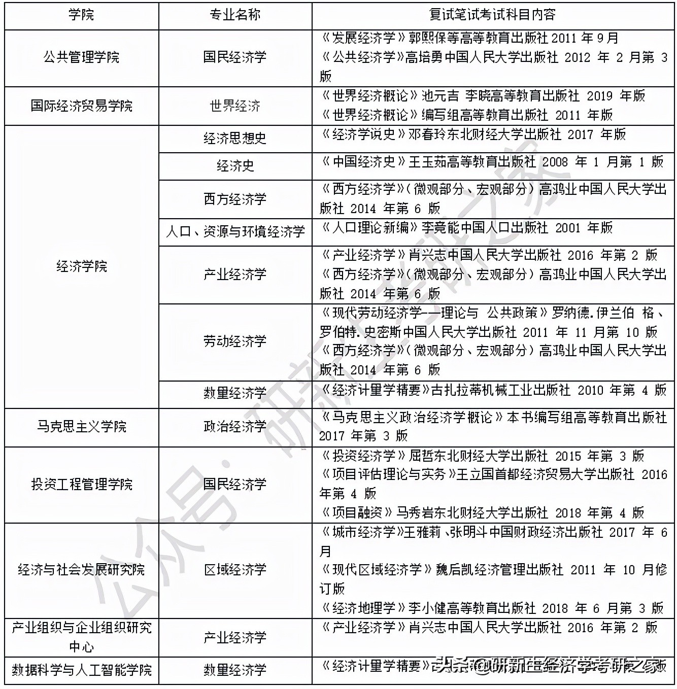
1.招生目录
以下是2022年东北财经大学硕士研究生经济学招生目录

2.往年拟录取情况

3.近三年的复试分数线

(此数据来源于研新生择校天眼)
4.初试参考书目
(801)经济学
《西方经济学》(微观部分、宏观部分)高鸿业中国人民大学出版社 2014 年第 6 版
三、专业课初试复习建议
微观经济学:建议关联的章节一起复习,形成自己的知识框架,便于之后更好的回忆微观的知识点。
宏观经济学:建议以学派来复习,可以很好分辨出哪些学派,正确的认知经济学很重要。
东财经济学专业课的难度不算太难且题型也很稳定,细节上尽量保证不出大的差错。根据以往东财的真题来看,重复率较高,知识点虽然未全面覆盖,但在复习时还是需要都复习到位的。
四、复试科目及录取办法
复试内容:

复试细则:
复试内容包括专业水平测试、外语水平测试和综合情况考核。同等学力考生应加试两门涵盖所报考专业本科阶段的主干课程。初试未考政治科目的部分专业,还需在复试时测试政治理论。
其中专业水平测试满分为100分,占复试总成绩55%。外语水平测试满分为100分占25%,综合考试满分为100分占20%。
复试成绩=专业水平测试成绩×0.55+外语水平测试成绩×0.25+综合情况考核成绩×0.2。复试成绩满分为100分,60分为及格,成绩不及格者不予录取。
五、学费及学制
全日制研究生均在校本部学习,统一安排住宿。所有研究生均须缴纳学费,学术学位研究生学制为 2.5 年,学费为 8000/年;
选择学校还是选择专业要看自身的偏好,因为各有各的优势。有些人倾向于好的学校,因为可以给自身带来全方位的发展机会;有些人倾向于报考好专业,因为更好的提升专业能力。不过,从研究生就业情况看,似乎跟偏好于专业。因此,建议大家在择校的时候一定要考虑下目标院校专业实力。
如果小伙伴们还想知道其他院校的考情信息或遇到择校问题,欢迎在下方评论区留言!
关注公众号:研新生经济学考研,获取更多考研资讯及备考干货!