遇到学区调整,就算你买了学区房,孩子也不一定能上学!最近,南京建邺区发生的学区维权,给飙涨的学区房价格敲响了警钟。学区房的拥有者们要小心了!

「这是遭遇维权中的新城小学,今日发出的摇号通知」
不仅南京,学区房维权事件,在楼市热区经常发生,合肥也不例外。另外,由于合肥不在“多校划片”「一个小区对应多个小学初中」试点城市内,同时,合肥学区规划每年都会有变动,导致部分学区房很难界定。
根据往年,201*合6**肥学区划分方案预计6月初公布。而目前,合肥各大热门楼盘学区究竟如何界定?你家的房子是哪个学区?我们一起来看看!
蜀山区/政务区

蜀山区热盘学区划分
(注:以上学区划分以2015年合肥教育局规划为界定,如有更新,请与合肥楼市联系)

政务区热盘学区划分
(注:以上学区划分以2015年合肥教育局规划为界定,如有更新,请与合肥楼市联系)

2015年合肥蜀山区小学学区规划方案(点击看大图)

2015年蜀山区公办中学学区范围(点击看大图)
2015蜀山/政务区学区规划详情
2015年蜀山区公办小学学区范围
1.合肥市琥珀小学(东区)学区范围
东:环城路以西/南:长江西路以北/西:长丰路以东/北:与庐阳区接壤
2.合肥市琥珀小学(西区)学区范围
东:长丰路以西/南:霍山路以北/西:肥西路以东(含翠竹园西村、不含奥林花园一期)/北:与庐阳区接壤
3.合肥市乐农新村小学(南区)学区范围
东:金寨路转环城路转长江西路转长丰路以西/南:一环路转梅山路转长江西路以北/西:合作化北路以东/北:霍山路以南
4.合肥市乐农新村小学(北区)学区范围
东:肥西路以西(含奥林花园一期,不含翠竹园西村)/南:霍山路以北/西:合作化北路以东/北:与庐阳区接壤
5.合肥市颐和佳苑小学学区范围
东:合作化北路以西/南:长江西路以北/西:陈村北路转淠河路转金牛路以东/北:高刘路以南(不含龙居山庄商品房等)
6.合肥市望龙学校(小学部)学区范围
东:金牛路转高刘路转合作化北路以西(含龙居山庄商品房等)/南:史河路转樊洼路以北(不含凤凰城四期—燕园)/西:合九铁道线以东/北:与庐阳区接壤
7.合肥市凤凰城小学学区范围
东:陈村北路转淠河路转金牛路以西/南:长江西路以北/西:合九铁道线以东/北:史河路转樊洼路以南(含凤凰城四期—燕园)
8.合肥市十里庙小学(南北校区)学区范围
东:合九铁道线以西/南:长江西路以北/西:二环路以东/北:与庐阳区接壤
9.合肥市金湖学校(小学部)学区范围
东:二环路以西/南:长江西路以北/西:社岗路转樊洼路转董铺水库以东/北:董铺水库以南
10.合肥市新城学校(小学部)学区范围
东:社岗路以西/南:长江西路以北/西:半岛路以东/北:樊洼路转董铺水库以南
11.合肥市蜀山小学学区范围
东:半岛路以西/南:长江西路以北/西:与南岗镇接壤/北:董铺水库以南(不含蜀山新产业园区范围)
12.安徽医科大学附属小学学区范围
东:金寨路以西/南:黄山路以北/西:肥西路以东/北:一环路以南
13.合肥市西园新村小学(北区)学区范围
东:梅山路转一环路转肥西路以西/南:黄山路以北(不含安徽大学)/西:合作化南路以东/北:长江西路以南
14.合肥市江淮学校(小学部)学区范围
东:合作化南路以西/南:贵池路以北/西:青阳南路以东/北:长江西路以南
15. 合肥市安居苑小学学区范围
东:青阳南路以西/南:贵池路以北/西:陈村南路以东(含安居苑西村)/北:长江西路以南
16.合肥市潜山路小学学区范围
东:陈村南路转贵池路转东至路以西/南:黄山路以北/西:岳西路以东/北:长江西路以南
17.合肥市宁溪学校(小学部)学区范围
东:岳西路以西/南:黄山路转合九铁道线转望江西路以北/西:与高新区接壤/北:长江西路以南
18.合肥市稻香村小学(新校区)学区范围
东:潜山路以西/南:休宁路转怀宁路转铁道专线转望江西路以北/西:合九铁道线以东/北:黄山路以南
19.合肥市华府骏苑小学学区范围
东:合作化南路以西/南:休宁路以北/西:潜山路以东/北:望江西路以南
20.合肥市黄山路小学学区范围
东:东至路以西/南:望江西路以北/西:潜山路以东/北:黄山路以南
21.合肥市香樟雅苑小学学区范围
东:合作化南路以西/南:望江西路以北/西:东至路以东/北:黄山路以南
22.合肥市第67中学(小学部)学区范围
东:肥西路以西(含原锻压厂宿舍区范围)/南:休宁路以北/西:合作化南路以东/北:黄山路以南
23.合肥市第69中学(小学部)学区范围
东:金寨南路以西/南:休宁路以北/西:肥西路以东(不含原锻压厂宿舍区范围)/北:黄山路以南
24.合肥市西园新村小学(南区)学区范围
东:潜山路以西/南:天鹅湖路以北/西:合九铁道线以东/北:休宁路转怀宁路转铁道专线转望江西路以南
25.合肥市绿怡小学学区范围
东:金寨路以西/南:祁门路以北/西:潜山路以东/北:休宁路以南
26.合肥市翠庭园小学学区范围
东:怀宁路以西/南:312国道以北/西:合九铁道线以东/北:天鹅湖路以南
27.合肥市嘉和苑小学学区范围
东:金寨路以西/南:312国道以北/西:怀宁路以东/北:祁门路以南
28.合肥市习友路小学学区范围
东:合九铁道线以西/南:与经开区接壤/西:与高新区接壤/北:望江西路以南(不含高新区)
29.合肥市南岗小学学区范围
东:与井岗镇接壤/南:长江西路以北/西:梁鸣路以东/北:与梁墩村接壤
30.合肥市侯店小学学区范围
东:梁鸣路以西/南:长江西路以北/西:与小庙镇接壤/北:与梁墩村接壤
31.合肥市蜀新苑小学学区范围
蜀山新产业园区范围内
32.合肥市梁墩回族小学学区范围
梁墩村等村
33.安徽大学附属小学学区范围
安徽大学宿舍区范围内
34.合肥科学岛实验学校(小学部)学区范围
科学岛范围内
35.合肥市小庙中心学校学区范围
小庙社区、小庙村、拐岗社区(部分)、马场村、硕大塘村、高岗村、五十墩社区(部分)、余岗村(部分)、河南村(部分)、长墩村
36.北分路回族小学学区范围
北分路村(含原北分路社区)、五十墩社区(部分)
37.雷麻小学学区范围
雷麻社区、姚家村、雷北村、郑岗村、河南村(部分)、余岗村(部分)、黄栗村
38.明德小学学区范围
拐岗社区(部分)、小蜀山村、小庙工业园区
39.合肥市大柏中心学校学区范围
大柏社区(集镇东西向主干道以南)、小柏村(*合六**公路以南)、朱岗村、余岗村(部分)、石塘村(部分)
40.世华小学学区范围
大柏社区(集镇东西向主干道以北)、小柏村(*合六**公路以北)、街北村、饭棚村、栀树村、石塘村(部分)
41.茅铺小学学区范围
茅铺村
42.枣林小学学区范围
枣林村、余岗村(部分)
43.合肥市将军岭学校学区范围
将军社区、新民村、马岗村、袁中社区、段冲村
2015年蜀山区公办初中学区范围
合肥市琥珀中学「东区」学区范围
东:环城路转金寨路以西
南:梅山路以北「含稻香楼宾馆等」
西:肥西路转霍山路转长丰路转长江西路转梅山路以东「含中医学院东区宿舍、大富新村等」
北:与庐阳区接壤
合肥市琥珀中学「西区」学区范围
东:肥西路转霍山路转长丰路以西
南:长江西路以北
西:合作化北路以东
北:与庐阳区接壤
合肥市颐和中学学区范围
东:合作化北路以西
南:长江西路以北
西:合九铁道线转樊洼路转史河路转金牛路以东
北:高刘路以南「不含龙居山庄商品房等」
合肥市望龙学校「中学部」学区范围
东:金牛路转高刘路转合作化北路以西「含龙居山庄商品房等」
南:史河路转樊洼路以北
西:二环路以东
北:与庐阳区接壤
合肥市金湖学校「中学部」学区范围
东:二环路转樊洼路转合九铁道线以西
南:长江西路以北
西:社岗路转樊洼路接董铺水库以东
北:董铺水库以南
合肥市新城学校「中学部」学区范围
东:社岗路转樊洼路接董铺水库以西
南:长江西路以北
西:绕城高速以东
北:董铺水库以南
合肥市第50中学「东区」学区范围
东:金寨路以西
南:黄山路以北「不含安徽大学」
西:合作化南路以东
北:长江西路转梅山路以南「不含中医学院东区宿舍、大富新村等」
合肥市第50中学「西区」学区范围
东:合作化南路以西「不含原江仪厂厂区及宿舍区等范围」
南:黄山路以北
西:潜山路以东「含汉嘉都市森林、广利花园」
北:长江西路以南
合肥市宁溪学校「中学部」学区范围
东:潜山路以西
南:望江西路以北
西:与高新区接壤
北:长江西路以南
合肥市第67中学学区范围
东:肥西路以西「含原锻压厂宿舍区范围」
南:休宁路以北
西:合作化南路以东
北:黄山路以南
合肥市第69中学学区范围
东:金寨南路以西
南:休宁路以北
西:肥西路以东「不含原锻压厂宿舍区范围」
北:黄山路以南
合肥市皖安中学学区范围
东:合作化南路以西
南:休宁路以北
西:与高新区接壤
北:黄山路转潜山路转望江西路以南
合肥市第50中学「南区」学区范围
东:金寨路以西
南:潜山路转金寨路以北
西:潜山路以东
北:休宁路以南
合肥市第50中学「新区」学区范围
东:潜山路转金寨路以西
南:312国道以北
西:与高新区接壤
北:休宁路以南
合肥市南岗中学学区范围
东:绕城高速以西
南:长江西路以北
西:与小庙镇接壤
北:与庐阳区接壤
合肥市江淮学校「初中部」学区范围
原江仪厂厂区及宿舍区等范围内
安徽大学附属中学「初中部」学区范围
安徽大学宿舍区范围内
合肥科学岛实验学校「初中部」学区范围
科学岛范围内
合肥市小庙中学(初中部) 学区范围
原小庙镇及将军岭乡范围内
合肥市大柏中学学区范围
原大柏乡范围内
庐阳区

庐阳区热盘学区规划
(注:以上学区划分以2015年合肥教育局规划为界定,如有更新,请与合肥楼市联系)

2015年合肥庐阳区小学学区规划方案

2015年合肥庐阳区小学学区规划方案
2015庐阳区学区规划详情
庐阳区2015年各小学学区界定
1. 合肥市红星路小学「本部」:
长江中路以南,徽州大道以东,环城南路以北,环城东路以西。
2. 合肥市红星路小学北环阳光校区:
北二环路以北,阜阳路以东,合九铁路线以南,东与新站区相接的区域。
3. 合肥市南门小学「本部」:
长江中路以南,金寨路以东,徽州大道以西,环城南路以北。
4. 合肥市南门小学恒盛皇家花园校区:
「1」蒙城北路以东,耀远路以北,北与长丰县相接,东与新站区相接的区域。
「2」蒙城北路以西,电厂路以北,西到水库,北与长丰县相接的区域。
5. 合肥市南门小学森林城校区:
北二环路以南,四里河路以西,沿河路以北,绿杨路以东。
6. 合肥市逍遥津小学「本部」:
「1」环城北路以南,宿州路以东,长江中路以北,环城东路以西。
「2」寿春路以南,阜阳路和花园街以东,长江中路以北,宿州路以西。
7. 合肥市逍遥津小学金都华庭校区:
蒙城北路以东,北二环路以北,阜阳路以西,合九铁路线以南。
8. 合肥市淮河路第三小学:
「1」环城北路以南,环城西路以东,霍邱路以北,蒙城路以西。
「2」阜南路以南,安庆路以北,蒙城路以东,六安路以西。
9. 合肥市六安路小学「本部」:
「1」环城北路以南,蒙城路以东,阜南路以北,宿州路以西。
「2」阜南路以南,六安路以东,寿春路以北,宿州路以西。
「3」寿春路以南,六安路以东,长江中路以北,阜阳路和花园街以西。
10. 合肥市六安路小学中铁国际城校区:
中铁国际城东边界以西,防汛路以南,四里河路以东,北二环路以北。
11. 合肥市安庆路第三小学:
「1」蒙城路金寨路以西,环城西路以东,霍邱路以南,环城南路以北。
「2」长江中路以北,安庆路以南,蒙城路以东,六安路以西。
12. 合肥市虹桥小学:
「1」五河路以南,蒙城路以东,沿河路以北,阜阳路以西。
「2」北一环路以南,阜阳路以东,沿河路以北,板桥河以西。
13. 合肥市双岗小学:
「1」北一环路以南,蒙城北路以东,五河路以北,阜阳路以西。
「2」窦小桥小区「不含窦小桥小区」以南,蒙城北路以东,北一环路以北,合瓦路和阜阳路以西。
14. 合肥市亳州路小学:
「1」北一环路以南,四里河河道以东,沿河路以北,亳州路以西。
「2」亳州路北段以南,肥西路以东,北一环路以北,合钢三厂宿舍区以西「不含合钢三厂宿舍区」。
15. 合肥市杏林小学:
砀山路以南,阜阳路以东,临泉路以北,板桥河以西。
16. 合肥市上城国际小学:
「1」北二环路以南,蒙城北路以东,凤台路以北,阜阳路以西。
「2」祥源房地产开发公司开发的小区「上城国际」。
17. 合肥市海棠花园小学:
北二环路以南,颍上路以东,义井路以北,蒙城北路以西。
18. 合肥市南国花园小学:
「1」临泉路以南,昆仑路与亳州路以东,北一环路以北,颍上路以西。
「2」义井路以南,颍上路以东,北一环路以北,蒙城北路以西。
19. 合肥市长江路第二小学栢景湾校区:
「1」北一环路以南,亳州路以东,沿河路以北,蒙城路以西。
「2」亳州路北段以南,合钢三厂宿舍区以东「含合钢三厂宿舍区」,北一环路以北,亳州路以西。
20. 合肥市长江路第二小学橡树湾校区:
「1」沿河路以东,临泉路以北,北二环路以南,昆仑路东中盐铁路专用线以西「不含桃花社居委」。
「2」畅园新村和晨欣园。
21. 合肥市钢铁新村小学:
「1」凤台路以南,蒙城北路以东,窦小桥小区「含窦小桥小区」以北,阜阳路以西。
「2」临泉路以南,阜阳路以东,北一环路以北,板桥河以西。
22. 合肥市新庄小学:
颍上路以西,昆仑路东中盐铁路专用线以东,临泉路以北,北二环路以南。
23. 合肥市四河小学:
四里河河道经北一环路至肥西路以西,临泉路以南,南沿河路以北,四里河路以东。
24. 合肥市五一小学:
「1」蒙城北路以西,中铁国际城东边界以东,电厂路以南,北二环路以北。
「2」桃花社居委。
25. 合肥市六安路小学荣城花园分校:
蒙城北路以东,耀远路以南,合九铁路线以北,东与新站区相接的区域。
26. 合肥市育新小学:
「1」四里河路以东,临泉路以北,北二环路以南,省农科院以西「含农科院」。
「2」五里拐村新大郢。
27. 合肥市大杨中心小学:
大杨村、王墩社居委、草塘社居委、龙王路西郢社居委。
28. 合肥市跃进小学:
照山社居委,高桥社居委,夹塘社居委庄南组、庄北组,龙王社居委「唐岗、龙王、庙门、磨坊、三西、大塘、栗东、栗西、老郑、路西、瓦屋、苔杆、新庄、堰湾」。
29. 合肥市十张小学:
黄岗、小钱郢、西大坝、建材三厂、盛和佳苑及已*迁拆**原十张村各村民组。
30. 合肥市新农小学:
「1」大杨镇谢岗村:谢岗、陈岗、立新、大坝、小宋郢、鲁小、北王、冲心、幸福、新庄、胡岗、桃园。
「2」大杨镇三场村:沈岗头、王小郢。
「3」大杨镇水库村:楼王、茶庵、郭郢、仓房、孙岗、李郢、双庙岗。
「4」三十岗乡风景村牌坊郢。
31. 合肥市古城小学:
崔岗村、瞿咀村、堰稍村、陈龙村、三十岗村等所有村民组和汪堰村大田埠、小田埠、官塘、小河北、菜北、菜南、卫冲等六个自然郢。
32. 合肥市幸福小学:
「1」风景村、东瞿村所有村民组。
「2」柴冲村俞大、俞小、余小、柴冲、大刘村民组和下柴冲、小朱岗、冯大三个自然郢。
「3」汪堰村的汪堰、吴郢两个自然郢。
庐阳区2015年各中学学区界定
1. 合肥市第19中学:
「1」绿杨路以西,沿河路以北,北二环路以南,西面与蜀山区相接的区域。
「2」四里河路以西,北二环路以北,大杨镇区域。
「3」三十岗乡区域。
2. 合肥市第36中学:
蒙城北路以东,义井路和合瓦路和北一环路以北,合九铁路线以南,东与瑶海区相接的区域。
3. 合肥市第42中学长江路校区:
「1」宿州路以西,阜南路以南,长江中路以北,花园街和阜阳路以东。
「2」宿州路以东,长江中路以北,沿河路以南,环城东路以西。
「3」桐城路以东,环城南路以北,环城东路以西,长江中路以南。
4. 合肥市第42中学中铁国际城校区:
「1」淮北路以西,防汛路以南,四里河路以东,北二环路以北。
「2」蒙城北路以西,淮北路以东,北二环路以北,电厂路以南。
5. 合肥市第45中学六安路校区:
「1」环城西路以东,长江中路以北,花园街、阜阳路以西,阜南路以南。
「2」环城西路以东,环城南路以北,桐城路以西,长江中路以南。
6. 合肥市第45中学橡树湾校区:
「1」北二环路以南,颍上路以西,临泉路以北,四里河河道以东。
「2」北一环路以北,界首路以西,四里河路以东,临泉路以南。
7. 合肥市第45中学森林城校区:
「1」四里河路以西,沿河路以北,北二环路以南,绿杨路以东。
「2」北二环路以南,四里河路以东,临泉路以北,四里河河道以西。
8. 合肥市第45中学工业区分校:
「1」合九铁路线以北,蒙城北路以东,东与新站区相接,北与长丰县相接的区域。
「2」蒙城北路以西,电厂路以北,西到水库,北与长丰县相接的区域。
9. 合肥市第47中学:
「1」蒙城北路以东,北一环路以北,合瓦路以西,义井路以南。
「2」板桥河以西,沿河路以北,北一环路以南。
「3」阜南路以北,宿州路以西,沿河路以南,环城西路以东。
10. 合肥市庐阳中学:
「1」颖上路以东,临泉路以北,蒙城北路以西,北二环路以南。
「2」界首路以东,临泉路以南,北一环路以北,蒙城北路以西。
「3」新华文景苑。
包河区/滨湖区

包河区热盘学区规划
(注:以上学区划分以2015年合肥教育局规划为界定,如有更新,请与合肥楼市联系)

滨湖区热盘学区规划
(注:以上学区划分以2015年合肥教育局规划为界定,如有更新,请与合肥楼市联系)

2015年合肥包河区小学学区规划方案

2015年合肥包河区中学学区规划方案
2015包河/滨湖区学区规划详情
包河区2015年小学学区
1、合肥市巢湖路小学:东—巢湖路以西,南—屯溪路以北,西—宣城路以东,北—环城马路以南。
2、合肥市青年路小学:东—宣城路经屯溪路至宁国路以西,南—太湖路以北,西—徽州大道以东,北—环城马路以南。(不含工大子弟学校学区和未确定学区的新建小区)。
3、合肥市屯溪路小学:东—徽州大道向西经香港街至桐城路向南,过屯溪路经曙光新村围墙以西至曙光路以西,南—曙光路经九华山西路向西延伸至宿松路以北,西—黄山路以北金寨路段以东,北—环城马路以南。
4、合肥市曙光小学:东—徽州大道以西,南—太湖路以北,西—九华山西路向西延伸至宿松路以南(含水安公司宿舍、金水花园等),曙光路以东(含农行宿舍、送变电宿舍、曙光新村等),北—香港街经桐城路至屯溪路以南。
5、合肥工业大学子弟学校(小学部):青年社居委,青年小区、阳光小区、合肥工业大学,含太湖路以北、马鞍山路以西(原来斛兵塘小学学区)。
6、合肥市屯溪路小学(阳光校区):世纪阳光花园。
7、合肥市谢岗小学:沿马鞍山路以东金地国际城、文景雅居、联邦花园、香谢里花园、凤巢园、海达小区、原周谷堆社居委辖区。
8、包河区外国语第二实验小学:分路口社居委,包括吴大郢、吴小郢、分路口、杨小郢、何老巷居民组和文昌新村小区、蓝鼎星河府。
9、合肥市太湖路小学:东—宿松路以西,南—望江路以北,西—金寨路以东,北—黄山路以南。含望江东路沿线单位(合肥手表厂、包河区地税局、合肥供电局、市二处、商业大厦等)。
10、合肥市南园学校(小学部):东—桐城路以西,南—望江路以北,西—宿松路以东,北—太湖路以南。以及南园新村、同城花园、金安花园、康南小区、铁四局机关宿舍等。
11、合肥市卫岗小学:东—马鞍山路以西,南—东流路以北,西—桐城路经望江路、宁国南路至南二环路以东,北—太湖路以南。
含水*江阳**路连双河路以北老青年路沿线的电信、翼马等小区,马鞍山南路东边和地蓝湾、丽阳兰庭、金悦领地、珠光南苑(含东区、西区)、珠光花园、江淮厂宿舍等。
12、合肥市海顿学校(小学部):万振逍遥苑、海顿公馆、和昌华府、碧湖云溪,寰宇上都、皖东厂小区。含王大郢小学原学区。
13、合肥市六十一中(小学部):东—宿松路以西,南—南二环路以北,西—金寨路以东,北—望江路以南(生物药厂生活区)。
14、合肥市曙宏小学:东—徽州大道以西,南—水*江阳**路以北,西—宿松路以东,北—望江路以南。
15、合肥市青年路小学(银杏苑校区):东—宁国路以西,南—水*江阳**路以北,西—徽州大道以东,北—望江路以南。
16、合肥市锦城小学:东—宿松路以西,南—繁华大道以北,西—金寨路以东,北—南二环路以南。含南二环路以北仰光社居委等。
17、合肥市曙光小学(龙图校区):东—庐州大道以西,南—繁华大道以北,西—宿松路以东,北—南二环路以南。含南二环路以北竹西村、竹苑小区、三棉小区等。
18、合肥市徽州小学:东—宁国路以西,南—南二环路以北,西—徽州大道以东,北—水*江阳**路以南。含原来江汽厂住宅区、梅兰家园小区、凌大塘社居委、油坊岗、南竹西、粉坊郢等。
29、合肥市望湖小学:东—包河大道以西,南—高速公路以北,西—庐州大道以东,北—南二环路以南。
20、包河区外国语实验小学:元一柏庄小区、阳光上南小区。包含原五里小学学区(五里庙社居委范围内的胡岗、胡浅、东李、西李、代小郢、朱小郢,王大郢社居委的胡大郢靠近五里小学的一部分。)
21、合肥市蔡岗小学:贾大郢社居委的横郢、小卫岗、小里岗、白塘丁等村民组和平塘王社居委的张许村民组。
22、合肥市葛大店小学:东—新北京以西,南—高速路以北,西—包河大道以东,北—南二环路以南,含滨江花月、同和民康、葛大店社居委、大墙村部分以及葛大店附近居民。
23、合肥市淝河小学:黄巷村全部、老官塘社居委南二环路以东地区、平塘王村的王小郢、李城全部和张许、平塘王郢。
24、合肥市宋村小学:宋村、关镇村等周边地区。
25、合肥市五十六中(小学部):安凯厂住宅区以及原来*镇黄**小学学区。
26、合肥实验学校(包河苑校区):东—河北路以西,南—繁华大道以北,西—包河大道以东,北—高速公路以南。含繁华大道以南的格林丽景小区、原来席井村的部分村民组。
27、合肥实验学校(包河花园校区):包河花园小区、国开公馆等。
28、合肥实验学校(九龙湾校区):东—北京路以西,南—花园大道以北,西—包河大道以东,北—繁华大道以南。不含和昌中央城邦、南丽湾等新建未确定学区的住宅小区。
29、合肥市官塘小学:官塘村、高王村。
30、合肥师范附小二小:东—天山路以西,南—紫云路以北,西—徽州大道路以东,北—南京路以南。徽贵苑、春融苑、琼林苑、临滨苑、振徽苑、福徽苑等。
31、合肥师范附小三小:东—庐州大道路以西,南—紫云路以北,西—天山路以东,北—南京路以南。含树荫苑、徽昌苑、徽杰苑、观湖苑、利港银河幸福广场等住宅小区。
32、合肥市华山路小学:东—包河大道以西,南—紫云路以北,西—庐州大道以东,北—锦绣大道以南。含琥珀瑞安家园、高速时代城、滨湖康园等住宅小区。(今年暂时接收蓝山花园等新建小区符合入学条件的业主子女入学)
33、合肥师范附小:东—徽州大道以西,南—林芝路以北,西—玉龙路以东,北—紫云路以南。
34、合肥市屯溪路小学(滨湖校区):东—庐州大道路以西,南—中山路以北,西—徽州大道以东,北—紫云路以南。不含观湖苑。
35、合肥师范附小四小:东—徽州大道路以西,南—云谷路以北,西—玉龙路以东,北—林之路以南。含东方蓝海、烟墩街道未*迁拆**和*迁拆**未安置的社居委。继续接收师范附小一小学区内2—6年级转学生。
包河区2015年中学学区
1、合肥市第四十八中学:东—巢湖南路以西,南—屯溪路以北,西—金寨路以东,北—环城马路以南。
2、合肥市南园学校(南校区):东—徽州大道以西,南—望江路以北,西—金寨以东,北—屯溪路以南。
3、合肥市阳光中学:东—马鞍山路以西(含太湖路以北沿马鞍山路东边万振、金地、联邦花园等住宅小区),南—太湖路以北,西—徽州大道以东,北—屯溪路以南。(不含工大子弟学校学区和未确定学区的新建小区)。
4、中国科技大学附属中学:招收大学职工子弟。
5、合肥工业大学子弟学校:招收大学职工子弟。
6、包河区外国语实验中学:东—巢湖南路以西,南—铜陵南路以北,西—淝河路以东,北—屯溪路以南。含元一柏庄和阳光上南小区。
7、合肥市第六十一中学:东—桐城路以西及两边居民区,南—南二环路以北,西—金寨路以东,北—望江路以南。
8、合肥市第六十五中学:东—马鞍山路以西,南—南二环路以北,西—徽州大道以东(含望江路以南徽州大道西边沿线住宅小区),北—太湖路以南。含南二环路以及包河大道周边居民小区。
9、合肥市海顿学校:东—淝河路以西,南—万岗路以北,西—马鞍山路以东,北—太湖路经铜陵南路以南。含海顿公馆、和昌华府、碧湖云溪、寰宇上都、和地蓝湾、丽阳兰庭、金悦领地、珠光花园、珠光南苑(含东区、西区)、皖东厂小区、江淮厂宿舍等。
10、合肥市第二十九中学:东—巢湖南路以西,南—葛大店以北,西—马鞍山路以东,北—铜陵南路以南。含玫瑰绅城小区等周边新建住宅小区。
11、合肥市第六十四中学:东—徽州大道经庐州大道以西,南—繁华大道以北,西—金寨路以东,北—南二环路南北沿线。
12、合肥市第四十八中学(望湖校区):东—包河大道以西,南—高速公路以北,西—庐州大道以东,北—南二环路以南。含南二环路以南、桐城南路以东、江汽厂南围墙以北住宅小区和梅兰家园小区。
13、合肥市第五十六中学:淝河镇所辖的葛大店社居委部分、*镇黄**村、施河村、卫乡村、宋村、关镇村、院塘村、孙岗村、席井村等。
14、合肥实验学校(包河花园校区):东—上海路以西,南—繁华大道以北,西—包河大道以东,北—高速公路以南。含格林丽景、国开公馆和原来席井村的部分村民组。
15、合肥实验学校(九珑湾校区):东—北京路以西,南—花园大道以北,西—包河大道以东,北—繁华大道以南。不含和昌中央城邦、南丽湾等新建未确定学区的住宅小区。
16、合肥市第四十八中学(滨湖校区):滨湖世纪城、观湖苑。
17、合肥实验学校滨湖校区:东—包河大道以西,南—中山路以北,西—庐州大道以东,北—锦绣大道以南。含万科蓝山、琥珀瑞安家园、利港银河幸福广场、佳源巴黎都市、高速时代城、滨湖康园等住宅小区。
18、合肥市第四十六中学:东—庐州大道以西,南—林芝路以北,西—玉龙路以东,北—紫云路以南。不含观湖苑。
19、合肥市第四十六中学(南校区):东—徽州大道以西,南—云谷路以北,西—玉龙路以东,北—林芝路以南。含东方蓝海小区、烟墩街道未*迁拆**或*迁拆**未回迁社居委。继续接收合肥市四十六中学学区内八年级、九年级转学生。
20、合肥市包河中学:大圩镇所辖各村。
瑶海区

瑶海区热盘学区规划
(注:以上学区划分以2015年合肥教育局规划为界定,如有更新,请与合肥楼市联系)

2015年合肥瑶海区小学学区规划方案

2015年合肥瑶海区中学学区规划方案
2015瑶海区学区部分有调整
学区有部分调整:新建当涂路小学交予少儿艺术学校办学。
「1」花冲苑小区、江晨园小区、安大东校区、宝业东城广场、站塘新村小区;
「2」临泉路第一小学学区调整为:东到当涂路「不含江晨园」,其他学区不变;
「3」东升小学学区调整为:南到方庙街道南界「不含站塘新村小区」,其他学区不变;
「4」蚌埠路第四小学学区调整为:东到当涂路「不含宝业东城广场、花冲苑小区、安大东校区」,其他学区不变。
「5」原常胜小学当涂路以西淮南铁路线以北区域初中学区调整为三十八中南陵路分校学区;
「6」五十五中学琥珀名城中学部与龙岗中学合并,七年级新生由五十五中学东校区「原龙岗中学」招收,学区为:东到肥东交界,南到大兴镇边界至肥东边界,西到郎溪路至长江东路至广德路,北到包公大道。
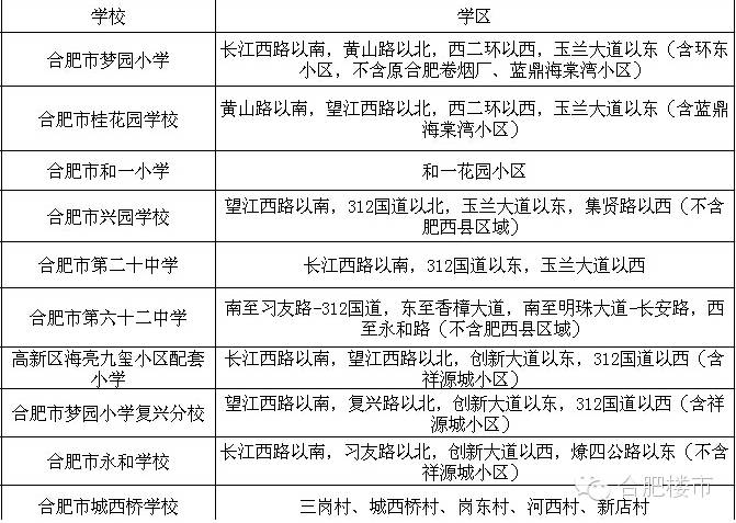
高新区

高新区热盘学区规划
(注:以上学区划分以2015年合肥教育局规划为界定,如有更新,请与合肥楼市联系)

2015年合肥高新区小学学区规划方案

2015年合肥高新区中学学区规划方案

2015年高新区小学学区规划

2015年高新区中学学区规划
经开区

经开区热盘学区规划
(注:以上学区划分以2015年合肥教育局规划为界定,如有更新,请与合肥楼市联系)

2015年合肥经开区小学学区规划方案

2015年合肥经开区中学学区规划方案
2015经开区学区规划详情
合肥市经开区2015年小学学区划分
1、合肥市莲花小学:东—始信路(汤口路-石门路段)以西,南—汤口路(始信路-翡翠路段)以北,西—开发区边界(石门路-锦绣大道段)以东,北—石门路以南。
2、合肥市方兴小学:东—始信路(汤口路-石门路段)以西,南—汤口路(始信路-翡翠路段)以北,西—开发区边界(石门路-锦绣大道段)以东,北—石门路以南。
3、合肥市锦绣小学:东—始信路(汤口路-石门路段)以西,南—汤口路(始信路-翡翠路段)以北,西—开发区边界(石门路-锦绣大道段)以东,北—石门路以南。
4、合肥市习友小学:东—开发区边界以西,南—紫云路(始信路-开发区边界)以北,西—金寨路(石门路以北段)、始信路(紫云路-石门路段)以东,北—开发区边界以南。
5、合肥市南艳小学:东—开发区边界以西,南—紫云路(始信路-开发区边界)以北,西—金寨路(石门路以北段)、始信路(紫云路-石门路段)以东,北—开发区边界以南。
6、朝霞小学汇林园校区:东—开发区边界以西,南—紫云路(始信路-开发区边界)以北,西—金寨路(石门路以北段)、始信路(紫云路-石门路段)以东,北—开发区边界以南。
7、莲花小学部分学区及新年校区:东—开发区边界以西,南—紫云路(始信路-开发区边界)以北,西—金寨路(石门路以北段)、始信路(紫云路-石门路段)以东,北—开发区边界以南。
8、合肥市朝霞小学:东—金寨路以西,南—繁华大道(翡翠路以西段)、开发区边界(翡翠路以东段)以北,西—开发区边界以东,北—仙人路以南。
9、合肥市芙蓉小学:东—金寨路以西,南—繁华大道(翡翠路以西段)、开发区边界(翡翠路以东段)以北,西—开发区边界以东,北—仙人路以南。
10、合肥市翡翠学校部分学区:东—金寨路以西,南—繁华大道(翡翠路以西段)、开发区边界(翡翠路以东段)以北,西—开发区边界以东,北—仙人路以南。
11、合肥一六八*瑰园玫**学校小学部:东—翡翠路以西,南—汤口路以北,西—开发区边界以东,北—繁华大道以南。
12、锦绣小学卧云校区:东—开发区边界以西,南—开发区边界以北,西—开发区边界以东,北—汤口路(始信路-开发区边界)、紫云路(始信路-开发区边界)以南。
13、合肥市临湖小学:东—开发区边界以西,南—开发区边界以北,西—开发区边界以东,北—汤口路(始信路-开发区边界)、紫云路(始信路-开发区边界)以南。
14、合肥市翡翠学校部分学区:东—翡翠路以西,南—仙人路以北,西—开发区边界以东,北—开发区边界以南。
合肥市经开区2015年中学学区划分
1、合肥市五十九中学:东—始信路(汤口路-石门路段)以西,南—汤口路(始信路-翡翠路段)以北,西—开发区边界(石门路-锦绣大道段)以东,北—石门路以南。
2、合肥市第四十六中海恒分校:东—开发区边界以西,南—紫云路(始信路-开发区边界)以北,西—金寨路(石门路以北段)、始信路(紫云路-石门路段)以东,北—开发区边界以南。
3、合肥市第六十八中学:东—金寨路以西,南—繁华大道(翡翠路以西段)、开发区边界(翡翠路以东段)以北,西—开发区边界以东,北—仙人路以南。
4、合肥市一六八*瑰园玫**学校初中部:东—翡翠路以西,南—汤口路以北,西—开发区边界以东,北—繁华大道以南。
5、合肥市第七十二中学:东—开发区边界以西,南—开发区边界以北,西—开发区边界以东,北—汤口路(始信路-开发区边界)、紫云路(始信路-开发区边界)以南。
6、合肥市第四十五中芙蓉分校:东—翡翠路以西,南—仙人路以北,西—开发区边界以东,北—开发区边界以南。
7、合肥市第七十九中学:合肥市高刘小学及所属教学点
8、合肥市第八十中学:合肥市长岗小学及所属教学点
9、合肥世界外国语学校:面向全省招生
10、合肥润安公学:面向全省招生
11、合肥锦绣中学:面向全省招生
新站区

新站区热盘学区规划
(注:以上学区划分以2015年合肥教育局规划为界定,如有更新,请与合肥楼市联系)

2015年合肥新站区小学学区规划方案

2015年合肥新站区中学学区规划方案
2015新站区学区规划详情
2015年合肥新站区学区规划方案
1、合肥市五十头小学:三十头社区五十头村、三房岗村、卫岗村。
2、合肥市三十头镇中心小学:三十头社区三十头社居委、方岗社居委、瓦岗社居委、罗巷社居委、李湾村,范冲村;站北社区横店社居委及杜大郢社居委东方大道以北区域,三元居委会前进村民组、高峰居委会过路塘村民组、大、小砖井村民组。
3、合肥市新店小学:大禹路以西、泗水路以北、新蚌埠路11公里处以南包括新店居委会和高峰居委会(不含大砖井、小砖井、过路塘村民组),三元社居委(不含前进村民组),北岗社居委;横店村以及杜大郢村两村东方大道以南区域。
4、合肥市淮合花园小学:天水路以南、礼河路以北、萧城路以西、板桥河以东。
5、合肥市星火小学:新蚌埠路以西、物流大道以北,天水路以南。
6、合肥市兴海苑小学:北二环路以北,物流大道以南、萧城路以西。
7、合肥市兴华苑小学:新蚌埠路以东、铜陵北路以西、扶苏路以北(不含71中学小学部学区)、泗水路以南。
8、合肥市七里塘小学:物流大道以南、新蚌埠路以西、北二环以北、萧城路以东区域。
9、合肥市第七十一中小学部:北二环路以北、物流大道以南、新蚌埠路以东、武里山路以西的区域。
10、合肥市竹溪小学:北二环路以北、武里山路以东、扶苏路以南、铜陵北路以西区域及巴黎春天和康城小区。
11、合肥市方桥小学:当涂北路以西、编组站路以南、铜陵北路以东、二十埠河以北区域、金城港湾小区。
12、合肥市园上园小学:当涂北路以东、包公大道以北、三合社区、喻岗社区及以南区域、大众路以西区域。
13、合肥市新站区关井小学:铁路桥以北、淮海大道以南、大众路以西、二十埠河以东。
14、合肥市庆平希望学校小学部:磨店社区王维、瓦庙、蔡岗、光明、富郢社居委及文忠苑小区的上述社居委居民区,少荃家园小区;于湾、会棚、和平居委会区域。
15、合肥市群治小学:磨店社区土地庙、群治,沿河自然村,漕方村陆岗、李岗自然村。
16、合肥市平和希望小学:磨店社区沿河村、漕坊村。
17、合肥市伦先小学:二十埠河以西、泗水路以北、大禹路以东、东方大道以南
2015年新站区初中学校学区划分表
1、合肥市第三十中学:泗水路以南、河东路以西、物流大道以北区域;物流大道以南、新蚌埠路以西区域;武里山路以东、物流大道以南、铜陵北路以西、颖河路以北区域。
2、合肥市第六十三中学:武里山路以东、颖河路以南(铜陵北路以东、物流大道以南)、二十埠河以西、北二环以北区域。
3、合肥市七十一中学:物流大道以南、新蚌埠路以东、武里山路以西、北二环以北区域。
4、合肥市第七十六中学:泗水路以北、前岭路以西区域。
5、合肥市第七十八中学:岱河路以南,北二环路以北,二十埠河以东。
6、合肥市庆平希望学校:岱河路以北、前岭路以东区域。
7、新站中学、中汇中学等民办学校按照文件规定,面向社会,自主招生。
高价追涨,购学区房也有风险,你知道吗?
其实,学区房的划分并不是一成不变的,每年合肥都会重头划施教区,也就是大家所谓的划学区,购买学区房会经常遇变数,风险有哪些?
1、学区调整风险:学区调整在新区会出现的概率很大。早期规划时,学校周边都是空地,随着地块不停出让,新建小区增多,上学的适龄儿童人数增多,到时候,学区调整也是必然。
2、学区房政策风险:学校的主管部门经常会根据不同的情况,改变户口迁入年限。比如,在购房时规定落户一年就能就近入学,而等你快入学时又可能变成了两年。
还有另一种情况,买房时在学校规划地段内,准备入学时有可能被划出地段。
3、学校本身发生变化的风险:学校自身的教育资源配置出现问题,导致教学质量降落,该学校片区内的房价出现明显降落。另一种情况则恰恰相反,一直以来一所教学质量不高的学校,因为自身的变革一跃成为一所重点学校。
如果您觉得文章不错,就来关注微信平台吧:打开微信,点击右上角的”放大镜“按钮,搜索公众号,输入 “loushi_hf” 或 “合肥楼市" (记住选加V认证的哦),点击关注,更多精彩内容等着你。