
马上就到招生季,近日,长沙市教育局公布了芙蓉区、雨花区、天心区、开福区、岳麓区和高新区公办小学学区范围及覆盖具体楼盘信息。快来看看你家小孩可以在哪上学?
芙蓉区

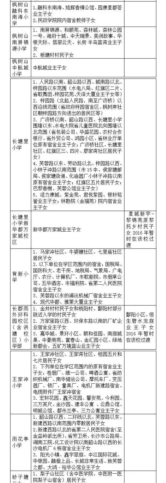
雨花区

天心区


开福区

岳麓区

高新区

市直小学和子弟小学

新闻加点料
入学新规按五类生源进行排序 明确二手房入学规定
今年长沙市教育局确定了小学入学生源排序。市教育局基教处副处长周小青表示,根据适龄儿童(少年)户籍和家庭住房情况,依据“房户一致”优先原则,在划定学区内小学按下列生源排序注册入学:“有户有房”,“有户无房”(一类),“有房无户”,“有户无房”(二类),“无户无房”。
根据规定,“空挂户”不能作为学位分配依据。适龄儿童(少年)本人、父母或其他法定监护人户籍迁入长沙城区,但在长沙无房产且不在长沙居住和工作,小孩应回父母实际居住地或工作地接受义务教育。
购买二手房方便就近入学的家长也要关注了,今年明确了二手房和共有房屋产权证业主的入学规定:二手房业主(含继承、赠与的业主)子女入学,自前业主享受学区指标之日起满6年后方能再次享受学区指标;持共有房屋产权证的业主,一个业主子女享受学区指标后,另一个业主子女须满6年后才能再次享受该套房的学区指标。未满6年的由教育行政部门统筹安排入学。
特别提醒:部分小区生源暂时调剂
芙蓉区教育局相关负责人提醒家长,由于桐西小学正在建设中,恒大江湾业主子女2016年暂时调剂到育英西垅小学入学;由于周边配套学校正在建设中,才子佳郡、汇一城、东业上城业主子女2016年暂时调剂到大同三小入学,紫御江山业主子女2016年暂时调剂到大同瑞致小学入学。新建楼盘需由开发商到区教育局办理学区申报相关手续。
开福区教育局相关负责人介绍,该区清水塘北辰小学、金鹰小学分别系北辰三角洲、恒大雅苑配套学校,鉴于目前两个楼盘入住率不高,尚有富余学位,为解决这两所小学周边其他楼盘、单位宿舍的业主子女入学问题,2016年暂将这些楼盘、单位宿舍的学区划分至这两所学校。
未划分学区的新建楼盘,需由开发商到区教育局办理学区申报手续后再进行学区划分或调剂入学。
如有疑问可电话咨询各区教育局
如果你对城区公办义务教育学校学区划分及入学政策有疑问,可电话咨询各区教育局基础教育科:
芙蓉区(电话:84683247)、
天心区(电话:85827101)、
雨花区(电话:85880323)、
开福区(电话:82528880)、
岳麓区(电话:88999272)、
高新区(电话:88096978)
市教育局基础教育处(电话:84899710)。
本文来源:三湘都市报、长沙晚报
