
新闻报道逐渐趋向于主观性更强的报道风格,如何挽回公众的信任是这个时代抛给每一个媒体人的难题。
在过去的30年中,全球媒体生态在技术的推动下经历了巨大的变革,崭新的新闻的生产、消费和传播方式出现,人们不再每天阅读晨间报纸或等待晚间新闻,而是拿起手机登上社交媒体或打开新闻客户端就可以随时随获取与分享即时资讯。尽管新闻报道的生产与传播方式的变化显而易见,但是人们对新闻报道显现的风格与语言上的变化却知之甚少。
近日,RAND发布了《数字时代的新闻:比较跨时间跨媒体平台上新闻信息的显现方式》报告(NEWS IN A DIGITAL AGE:Comparing the Presentation of News Information over Time and Across Media Platforms),报告研究了美国新闻来源对新闻的显现方式随着时间的变化以及新闻显现方式在各个媒体平台之间的差异,并试图回答如下问题:
-
1989年至2017年期间,印刷新闻业的新闻报道方式出现了哪些可衡量的变化?
-
2012年至2017年期间,在线新闻的新闻报道风格与印刷新闻的风格有何不同?
-
如今的新闻报道中事实与观点的界限是否越来越模糊,以及相比于越来越多的观点,事实是否真的逐渐式微?
本文对报告进行了精选摘编,以飨读者。

印刷新闻业新闻报道的迭代
这章报告主要分析的是2000年1月1日前后印刷新闻业新闻报道内容的变化,采用了2000年前后的对比框架进行了以下几种不同的分析:其中一种叫“完整样本”,包括三份报纸《纽约时报》、《华盛顿邮报》和《圣路易斯邮讯报》;第二种是全国性报纸分析,仅包括《纽约时报》和《华盛顿邮报》;最后一种以每份报纸为样本的子样本分析。
为了提前展示报告的结果,我们将重点放在新闻报道的变化上。但需要强调的是,我们从这三份报纸的分析中发现一个关键性问题,那就是随着时间的推移,印刷新闻业能够在多大程度上在语言和报道风格上保持不变。从对比中我们发现,新闻报道并不会随着时间的变化变得面目全非,而是表现出了很强的一致性。
但我们也发现新闻报道方式的重要变化,特别是从对时间、事件以及对公共权力和价值观的关注转变为追求更具个人观点和情感的叙事方式。然而,我们发现新闻报道的这些变化不应该被看作是根本性的偏离,而是在报道重点和框架上的细微转变。但当这些变化汇总起来或与新闻业的其他变化共同作用后,即便是这些细小的变化也会产生重要影响。
01 研究方法
我们用两种主要情势来阐释我们的观点。RAND-Lex负责统计某些单词、词组或字符出现的频率,然后将得分加到所讨论语言的121种特征之一。这121个特征分别归属少数几个语言总类目。我们首先用总类目展现新闻报道的不同之处,然后再按照特定的语言特征分类。我们关注的是具有统计意义的对比,因此,我们比对的两个样本具有统计显著性差异。
我们同样关注效应量的实际意义,因此我们使用了一种测量标准效应量(衡量处理效应大小的指标,不受样本容量影响,表示不同处理下的总体均值之间差异的大小,可以在不同研究之间进行比较)的方法——Cohen’s D。我们将讨论的重点放在能够反映这些统计显著性差异和实际意义的因素上。同样地,我们还对在总类目上相同的文本块上的因素进行了讨论。
举个例子,图1表示的是语言总类目级别的数值(总类目包含语言特征),图2表示的是语言特征级别的数值(图左是语言特征,图右是总类目)。图1是按照每个语言总类目给这些具有统计意义的量度(Cohen’s D)的加权平均值分组的(在图2中以垂直虚线表示)。图2表示的是每个具有统计意义的语言特征的Cohen’s D值。在图2中,柱状图的颜色深浅表示了Cohen’s D值的大小——颜色越深,Cohen’s D值越大。此例中,Cohen’s D显示出了2000年前后每种语言要素的在数据上的巨大差异。一般来说,当Cohen’s D的值位于-0.2到0.2之间时,即便具有统计学意义,我们也可以将其看作差异较小;当Cohen’s D的值位于-0.2到0.2到0.5之间时表示差异适中;当Cohen’s D的值处于±0.5到±0.8之间时表示差异较大;如果数值超过0.8或低于-0.8时则表示差异巨大。
我们将讨论的重点放在了较为显著的差异上,即只关注那些Cohen’s D值在0.2以上的语言要素,但我们也列出了接近临界值的数值以防漏掉那些具有统计价值的要素。这种程度的效应量具有适中的实际意义,但针对理解“新闻显现方式已随时间而改变”这一观点仍有意义。我们也列出了几点值得关注却没有发生变化的地方以强调其相似性。但我们并没有在表格中列出所有的细节。

图1 按组划分的重要语言要素:2000年前的报纸和2000年后的报纸(完整样本)

图 2 报纸分析的详细指标(完整样本)
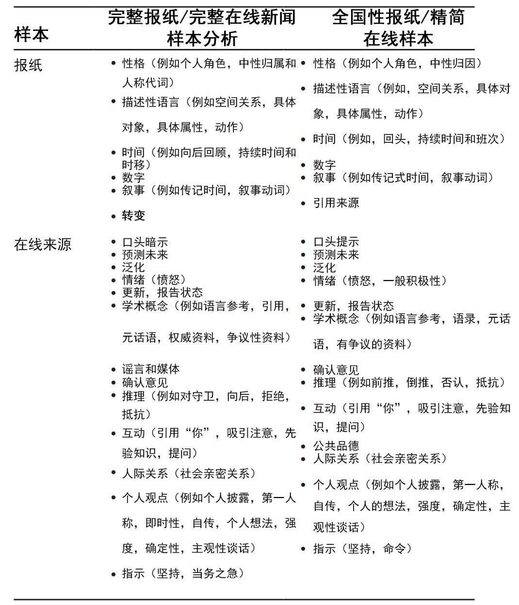
02 “完整报纸样本”
我们先从“完整报纸样本”开始分析,即包括《纽约时报》、《华盛顿邮报》和《圣路易斯邮讯报》在内的三家报纸。
图1表示的是效应量总览图,Cohen’s D的值越大表示两个样本之间的差异就越大。右边柱状图上的数值表示2000年后比较常见的总类目,左边的柱状图表示2000年前比较常见的总类目。
我们得出的第一个结论是2000年前后报道风格变化较小(由柱状图的长短体现)。这表明这几份报纸样本在报道风格上随着时间推移具有一致性。但是,仍有几个因素表明了报道风格的变化。首先是在2000年以前我们样本中的文本更多体现出公共性(引用权威来源)、直接性、学术或抽象的观点和即时性(比如使用了“立即”这样的词组),但2000年以后我们样本使用的语言似乎相对而言更强调互动、角色(叙事)和情感。
图2也表示了这些相同的趋势,但是左侧更突出细节,强调了特定的语言风格。右侧柱状图表示的是2000年后更常见的语言要素,左侧表示2000年前的。在2000年前,我们所选取这三个样本的新闻报道同2000年后相比可以用三种不同的语言特征形容:一个是直接性(比如命令、催促、立即行动等起祈使语气),第二个是用数字详细说明(比如测量或定价),最后一个是采用权威信源报道公共生活,如法庭和立法机关。比如在报道涉及金钱和政策的公共事件时,2000年以前的新闻的典型特征就是常用祈使句、重点关注数量和单位以及采用相关的政府数据。
但是2000年以后的报道几乎没怎么出现过这些要素了。相反,这些报道更多采用了两种叙事元素:首先是纯粹、价值中立地描述角色和行为——仅仅告诉读者这个角色做了什么、说了什么、想了什么;第二个是给故事标上明确的日期(比如星期四,下周或2001年9月11日)。在一个故事中使用这种语言风格的最好的案例就是在对一个人的日常生活进行深入描写的同时反映出所要报道的公共议题。尽管有很多领域的新闻报道仍然保留着原来的风格,但总体而言新闻报道的风格确实发生了转变:从关注数量、权威和祈使语气转变为使用讲故事、利用日期等上下文细节等方式来阐述一个议题。这种转变虽然细微,但却意义重大,代表了新闻报道的叙事方式变得不再那么斩钉截铁、开门见山。
表1列出了所有跨时期的关键变化和典型案例。这些典型案例包括2000年前后两个时段内与每一个被列出来的语言特征有关的重点特定词和短语。

表1 2000年前后报纸报道的特征(完整样本)
我们可以用文本中的具体案例来突出其中的一些变化以更细致的描述关于这些发现在实践中的意义。基于我们对数据的分析,2000年之前报纸语料库中常用直接性语言描述政策、大型活动或需求。此外,报纸也经常使用数字来形容成本或进行统计性描述(例如“五分之一的居民”、“5%的白人”等等)。同样的,公共性语言出现的次数也很多,涉及文化、法律和官方信源(例如“首席*法大**官”、“政府”、“国会批准”等)。我们在公共政策(包括成本、所涉及的公共部门以及政策指示)的讨论中举出了这三种变化的例子。我们在表2中列出了相关语言特征的具体案例。
城市公园的负责人在报告中称下水道工程预算需2000万美元,而整个公园的修复工作大概需要5000万美元。城市公园总负责人Gary Bess是公园规划委员会的联合主席。他认为今天的报告只是所有工作的一半,Bess表示在未来几个月中,委员会将就此召开多次会议。下一步计划是将报告中的目标和政策作为公园总体规划的框架,并针对未来公园景观提供给更具体的项目和设计……按照公园娱乐与林业局的安排,森林公园将作为一个独立部门配有专门的管理者和预算开支;建立一个由市长指定的该城市的官员和市民共同参与的森林公园委员会;探索建立包括森林公园在内的大都市税收区;如有必要政府将采取合法行动迫使大城市下水道区修理并维护公园所有的下水道并接管雨水处理;继续使用城市现有场所扩张公园设施、活动和停车场;在充足的停车位与公园预留场地、债券发行、私人捐赠和政府资金之间取得平衡。

表2 2000年前新闻报道的文字示例
而2000年后的文本案例则正好相反,但也出现了一些相似点。2000年前的报道主要靠引用官方框架、事件和规定来报道相关政策(比如上文提到的城市停车场);2000年后的报道则采用了叙事框架来报道流浪者。这篇文章和前一篇关注的是不同的话题,但是他们在报道风格上也十分不同,向读者提供了不同类型的信息,这也就是我们这篇报告关注的焦点。这两篇文章的风格十分不同,2000年后的报道显现出更强的情感,而2000年前的文章则更加直白。在表3中我们列举了一些具有2000年后关键特征的报道案例。

表3 2000年后新闻报道的文字示例
在训练那天,他请她的孩子们在当地的杂货店里吃午饭,Malcolm X的孙子Malik也在,是这些孩子们的朋友。Malik向Dasani表示恭喜,并递给她一瓶桃子味的Snapple饮料。她双手接过饮料,然后把它放在了她的梳妆台上。第二天,Dasani的兄弟姐妹们再次训练时,Giant发现Chanel希望他能再请一顿。他拒绝了,但他向Chanel保证她的女儿会和他的其他成员一样为这事得到补偿。第一个补偿是周四的培训诊所。Chanel所要做的就是把Dasani带过来,其他的就是Dasani需要做的了。“这就是我们所说的‘责任’。”Giant在Chanel前对Dasani说道。“责任”——他举起自己的右手,“能力”——他举起自己的左手。“所以要对什么负责呢?你的能力,而不是你妈妈的能力。”周四下午,Dasani问Giant是否收到了她妈妈的消息。Chanel在经历一整天的奔波后已经无法把Dasani带去哈林区了。“他从来没有打过来。”在哈林区,Giant一直在打电话。他检查了他的手机以确保没有遗漏消息。他摇了摇头。Dasani只好沮丧地睡觉去了。她因为期待已久的华盛顿学校之旅所以在早上五点就醒了。她仍然很沮丧,空着肚子坐在公交车里,把一条蓝色的薄毯小心翼翼地搭在腿上。五个小时后他们抵达国会大厦,Dasani把脸贴在窗户上。树、纪念碑、水,她可以毫无遮拦地眺望远方了。
除了这些变化以外,我们对报纸分析后发现稳定性也是总体特征之一。我们所评估的这两个语料库中有略高于60%的语言特征没有表现出统计显著性差异。表4列出了这两段期间内没有统计显著性差异的语言特征的数量。变化最大的地方是对时间、字符和描述性语言的处理,比较稳定的地方是对个人观点、情感和公共语言的使用,而相对无意义的百分比则强调了整体稳定性是报道风格变化的大背景。

表4非统计意义的语言特征(完整报纸样本)
03 全国报纸样本
为了了解这些结果的可靠性及完整样本(包括地域性报纸)与全国性报纸的对比,我们接下来评估的样本只包含两个主要的全国性报纸。我们的分析表明,完整样本与全国性报纸样本之间只存在较小的差异。图3和图4分别代表了摘要图和详细图以表示这两个样本在2000年前后的对比。我们不再复述其相似之处和重要的重叠部分,而是着重于确定全国性报纸和完整样本结果之间有意义的差异并将其语境化。

图3 按组列出的重要语言要素:全国性报纸
图3表示的是总类目结果,与图1的差异相对较小。图4表示的是语言特征级别的结果,与图2比还是有些差异值得一提。第一,在全国性报纸样本中,“数字”特征低于实质意义线,意味着2000年前后样本之间的差异太小,没有实际意义。更值得关注的是,样本中出现了几个跨时代的新差异。除了使用“命令”的特征之外,2000年前的全国性报纸还会对未来、即时和抽象概念进行预测。这些特征表明2000年前的新闻报道的学术风格更强,更关注事件发生的时间和顺序。2000年后的全国性报纸的特征是大量使用人称代词以强调个性化表达,并且开始描述中立立场和对时间日期的使用。再一次值得强调的是,报纸样本的变化其实很小。这意味着尽管引人关注,但是由于报道风格和语言特征变化太小,所以需要对其谨慎解释。

图4 报纸分析的详细指标(全国报纸样本)
表5粗体标出了全国性报纸分析中新增的跨时期的主要区别,并举出了两个样本的具体案例,突出强调了与这两个时期所列出的每个语言特征相关的具体单词和短语。
我们还可以在文本语境中通过减少样本分析确定三个其他方面的语言差异。下面的段落举出了抽象概念使用(这个例子主要讲的是变化的税收政策)和对未来的讨论(比如政策变化)的案例。总之,这两个案例都表现出了以数字和引用顺序为背景的学术化论述风格。

表5 2000年前后的报纸报道特征(全国性报纸样本);注释:粗体标出的是简化样本分析后所独有的特征

表6 2000年前新闻报道的文本案例(仅限全国性报纸样本)
该法案将使相对富裕的纳税人应缴所得税最高达到社会保障福利的85%。计税已经足够复杂了,而避税可能会更加棘手。如果社会保障受益人的“临时收入”超过一定的门槛,则其福利的一部分必须纳入应税收入中。临时收入包括个人调整后的总收入、免税利息、部分国外收入以及纳税人的一半社会保障福利。根据现行法律,如果临时收入超过25000美元(单身夫妇)或32000美元(每对夫妇),则应按个人正常税率征税所获福利的50%。根据新法律,如果单身人士的临时收入超过34000美元,夫妻的临时收入超过44000美元,则最高可征税其所获福利的85%。
根据对全国性报纸样本的分析,2000年后的新闻报道似乎使用了更多的人称代词,这在很大程度上反映了这一时期印刷新闻业的叙事特点和主观特征(表7)。值得关注的是,这段文章的基调和风格与之前使用完整样本表征2000年后同一时期的文章的基调和风格非常相似。
在一个温暖的夏日夜晚,Kristin Van Goor被敲门声惊醒。她穿着睡衣匆匆走下木楼梯,透过窗户看到红蓝色的警灯闪烁,她的丈夫Dave就在门口。警车上的一名探员喊道:“你们还好吗?”Dave点点头,于凌晨时分走进他们在Hill East的家中。Dave在客厅里徘徊着。记忆像一地碎片。他想起黑色的枪头抵住他的脑袋。当他于2015年8月20日下午11点30分从体育场-阿莫里地铁站回家时,三名戴着黑色面具的年轻人围住了他。

表7 2000年后新闻报道的文本案例(仅限全国性报纸样本)
尽管仍然存在各种差异,但全国性报纸样本与完整样本一样总体稳定,约57%的语言因素没有统计显著性差异。稳定性最低的部分是对时间、描述性语言、阐述(例如例子、描述、说明词)和字符的使用(例如属性、人称代词)。稳定性最高的部分与完整样本大致相同,有些甚至是新闻业的重要因素:报道、公共语言、公共价值和指令词的使用。表8表示的是总类目级别的结果。

表8 非统计意义的语言特征(全国性报纸样本)
04 子样本比较,以报纸为例
除了以上两个主要分析之外,为了评估我们的结果对替代标准的敏感度,我们还进行了其他一些子样本分析。我们仅比较了样本中三份报纸在2000年前和2000年后的内容。以下为我们的分析结果。
各个子样本分析在彼此之间以及总体分析之间都具有相似性和差异性。首先,这三个样本随着时间并没有出现很多变化,从而印证了报纸随着时间推移而具有一致性的结论。针对《华盛顿邮报》的样本来说尤其如此:效应量很小,并且相对而言几乎没有特征可以达到统计显著性的阈值。但是,我们视察到的差异与总体样本中描述的差异基本匹配,并且与三个子样本的汇总也基本相似。
《纽约时报》
针对《纽约时报》来说,2000年以前的新闻报道特征更为突出,表现为对政府的呼吁、官职和职务、坚持、命令和引用值得信任的信源。它的特征还在于更多使用即时性语言(比如“现在”)。2000年前的新闻报道还经常使用第一人称和个人披露——可能会出现记者主动发声的情况——以及相对较多的偶然性推理(如果……那么)和对未来的预测。相比之下,2000年后的报道更多地侧重于人物和情感,很大程度上依赖于人称代词和对时间的引用。那么至少针对这份报纸而言,其报道风格似乎已经从2000年前更注重传统和权威转变为2000年后更具互动性和叙事性,但在学术上却较少参考权威人物和资料。这个特点与完整样本所描述的特点非常相似。
《华盛顿邮报》
《华盛顿邮报》的子样本几乎没有统计显著性差异,甚至很少有特征达到基于Cohen’s D的实质意义水平。实际上,只有三个特征达到该水平。第一个是2000年之前的报道最明显的特点是经常提及“公共恶习”(如犯罪、不道德)。其次,2000年后报道的特征包括相对更多的问题和强度、个人观点以及互动。《华盛顿邮报》似乎在报道风格上变化较小,但是已经发生的改变与本章其他地方的叙述是一致的,即从一种更直接、学术性的报道风格转变为一种以情绪和互动为主的报道风格。
《圣路易斯邮讯报》
我们通过对《圣路易斯邮讯报》的完整分析再次发现了较小的效应量和异同点。作为地域性报纸,该子样本与整体样本之间差别更大也就不够为奇了。《圣路易斯邮讯报》在2000年前的报道特征是使用数字、叙事动词、回顾性分析和反驳来源(即一种议论风格)。相反,2000年后的特征则是强大的报道语言(更新、报道事件和态势);与许多问题高度互动;引用“你”和“你的”表述方式;表示好奇心的语言;经常让步;前瞻性推理;专注于即时性(“现在”);频繁使用阐述、示例和比较;使用元话语;引用日期和时间。
该子样本每个时期的特定语言特征与整体样本都有所不同,但却与其他两个子样本分析相似。因为在任何情况下,2000年以后的报道都呈出更具情感和个人色彩的特征。为了更全面的方式解释这些变化,我们可以认为2000年以后的报道更具互动性和个人性,具有更多案例和比较,更好地捕捉了时间和叙事元素,并进行了更复杂的推理。
05
总结
总的来说,这些报纸的报道风格在时间上具有一致性,但具体而言已从2000年前基于事实和权威信源转变为2000年后基于情感和观点。
各报纸报道之间肯定存在差异,但是每个子样本的分析结果与总体分析结果在很大程度上是一致的。首先,效应量同样较小,表明报纸报道和发表新闻的方式在时间上具有很强的一致性。但是,我们也确实发现了一些差异:在这三组样本中2000年前的报道所使用的语言更多地基于事件和语境,且更多引用了时间、官方头衔、职位和机构,并且使用了更具描述性的阐述语言以表述故事细节;2000年后的新闻报道更多地在讲故事,强调互动、个人观点和情感。
我们的子样本分析非常重要,因为它们强调了各个关键点。首先,它们为总体结论提供了支持,即报纸内容的特点是随着时间的推移具有很强的一致性。其次,它们证明了新闻报道从更学术、直接且基于事件的风格转变为基于个人观点和人际关系的风格。
最后,子样本分析强调了这些总体趋势在每个特定的样本中都有不同的表现。因此,尽管我们的总体结论可能会得出一些更宽泛的结论,但我们必须谨慎对待这些概括性结论。表9表示的是按报纸进行的比较。

表9 按报纸进行的比较
我们分析了2000年前后的新闻业并得出了一些结论。首先,在这种情况下主要趋势之一是一致性。2000年前后的新闻业同样依赖于使用“报道风格”(报道态势和事件),尽管它们的使用方式和程度略有不同。两者都依赖于使用情感,但是却在不同的时间、以不同的方式表示出来。两者有时都依赖于个人观点,也使用指令性语言,但是同样地用在不同的时间、使用不同的方法。
以这种总体一致性为背景,两个语料库发生了一些细微但有意义的变化,共分为以下几类:2000年前的报道趋向于更学术的风格,包括使用命令、呼吁政府和机构以及强调时间和指令;2000年以后的报道在语气和风格上更具叙事性,大量使用人称代词,强调人物和互动,并更多地使用顺序。两者都进行新闻报道,但它们以不同的方式、不同的重点、通过与读者交流和互动的不同方式来报道新闻。更重要的是,这些整体结论涵盖了所有被分析的样本。
比较印刷新闻和在线新闻
我们将最终的比较分析着眼于2012-2017年期间较为传统的印刷新闻和在线新闻(即在线出版物)之间的相同点和不同点。我们在第二章介绍了在线新闻出版物的样本,值得重申的是,尽管挑选样本是为了增强意识形态多样化,并且囊括进最繁忙的在线新闻站点,但还是排除了其他许多在线新闻渠道。因此,我们对整个在线新闻领域的归纳受到了限制。
我们在本章进行了两种分析讨论。首先要提一下,我们在第二章中比较了六个在线新闻网站和三份报纸的完整样本(2012-2017)。接下来我们就要缩小范围进一步分析,仅比较四个在线资源(《布赖特巴特新闻》、《每日传讯》、《赫芬顿邮报》、《政治报》)与全国报纸样本(《纽约时报》、《华盛顿邮报》)。在第二种分析中,我们从左倾和右倾的在线新闻样本以及报纸样本中剔除了较小的用户群,继而评估我们分析文本语料库中微小变化时的稳健性。
我们发现,在访问流量大的站点样本中比较报纸和在线新闻时,在线新闻明显更具个性化、主观性、互动性,并且定位更明确。相比之下,传统印刷报纸更多地使用符号、时间和描述性语言,以及更多的叙事情境。我们的分析给出了大的效应量,指出了两个样本之间存在较大差异。下面的结果适用于两种样本。
01 完整样本比较分析(2012-2017)
图5和图6直观概括了我们的分析和结果。图5从语言类别的角度出发,说明了数字新闻样本与印刷新闻样本之间的差异,并给出了相对效应量。图表右侧的柱形指出了在线新闻的常见特征,左侧的柱形突出显示了常规报纸的常见特征。在图6中,图表左侧的柱形显示了在线新闻样本中更常见的语言特点,右侧的柱形则指出了在报纸上出现更多的元素。

图5:重要的语言因素:报纸新闻VS在线新闻(完整样本)

图6:详细的比较标准:报纸新闻VS在线新闻的分析
我们发现,与报纸新闻样本相比,高流量站点样本的在线新闻更具个性化、主观性、互动性,并且定位更明确。在线新闻样本的主要特征是使用指令性语言(以倡导者的角度),涉及个体互动,或者说人际交往,强调个体存在,并涉及公共价值观、权威和自我。
这样一来,新闻业仍然将关注重点放在关键政策问题和社会议题上,但是报道这些的记者是凭借自己的经验从个体角度出发。例如,从第一人称的角度分析阿片类药物成瘾的医疗保健费用,或通过个人经验和相关轶事来分析拟议政策的变化,本章后面会提供更多相关细节。
在线新闻样本还有一些其他的显着特征,包括社交亲密性、主观视角、即时性、确定性、坚定性和争论性。大多数情况下,这些特征结合在一起往往会开始争论一个明确的观点或看法,或被用在议题设定(指大众传播媒介通过报导内容的方向及数量,对一个议题进行强调。在媒体上被强调的议题,与受众心目中所认知的重要议题,有显著的关联,而媒介在这个过程中有重要影响。当媒体报导越多,大众会觉得越重要)的背景中。
我们还发现,在线报道中的引用和来源更多使用学术性语言,对公共道德和商品的关注也是如此:改革、改善、进步。这些大流量网站上的在线新闻具有传统报道的某些特点,也有一些更新颖、报道风格更主观的元素,以及一些独特特征,例如倡导式的语言。值得关注的是,经比较得出,报纸和在线新闻的效应量是本报告所涉及分析中最大的那批。
相比之下,传统印刷报纸的显著特点是频繁使用符号、时间和描述性语言(描述事件或议题),叙事情境更强。印刷新闻样本的显著特点是有更多具体的物体、数字、持续时间、与个人角色的联系、空间关系以及回顾推理。2012-2017年期间的报纸新闻报道以人物和叙述、对物质世界的描述为特色,并且发布及时。这些特点非常具有4W(谁,什么,什么地方,什么时候)的报道风格,甚至融合了情感吸引力(这些模式与前面所说的2000年后印刷报道的特征基本一致)。类似于我们比较广播电视和有线电视时的发现,样本中报纸新闻报道也有复杂的抽象语言,以及借助枚举和对比的详尽阐述。
我们还可以使用文本数据的例子来研究这些差异。表10总结了2012-2017年期间报纸新闻和在线新闻之间的差异,提供了示例单词和短语。

表10:报纸新闻和在线新闻的特点,2012-2017
说明性文本的例子也证明了在线新闻和印刷新闻之间的区别。首先我们提供一个例子来展示在线新闻在讨*公论**共物品时是如何影响个人观点的。下面给出的例子中,这个公共物品是节育途径,是带有自传性质和主观性的公开谈话,结合了论辩推理(与逻辑的分析推理以证明为目标不同,论辩推理是一种旨在说服对方的推理工具)以及有关社会道德的表达,例如教育和医疗保健。该文本从本质上来讲是非常私人的,它给读者提供了一个能直接进入作者内心体验的窗口。同时它也是对话式的,可以吸引读者参与进来。有时这种主观观点可能会出现在普通人分享自己故事的自白式谈话中。
我从17岁就开始服用避孕药。我有一个男朋友,我以为我们准备好了面对一切,但我不想生孩子。我来自一个小城镇,明白接受教育是唯一的出路,所以我想去上大学,获得博士学位,我知道生孩子会阻碍我。我和丈夫于2011年停止节育措施,并于2012年生了一个孩子,现在我又开始重头服药,因为我不想再有孩子了(笑)。我有很多朋友在生完孩子后就停止了节育工作,现在他们有两个、三个、四个、五个孩子,虽然他们不介意,但那不是我想要的。一个孩子足够了!我的时间还要奉献给他和我的事业。
——Sarah,29,Maryland
但是相同的主观性和自我揭露,或者说是自白式风格,可以与社会亲密性、概括性和个人想法结合,用来直观地描述政治和社会问题。表11举例说明了带有叙事性风格的文本。

表11:在线新闻的文本示例:自我揭露、想法、社会亲密性
我感觉到Chavez巧妙地骗过了委内瑞拉的革命者,他基本上给了所有游击队领导人低级政府的职务。他向这些人扔些骨头,接着其余的革命者也加入了行列。大多数政府的核心决策者都带有欧洲血统,根本不是本地人,我开始用怀疑的眼光看Chavez。我没有把我的担忧告诉新交的朋友,但我开始游历各地,与那些批评玻利瓦尔革命方式的人见面。我逐渐意识到委内瑞拉正处于革命进程中,政府中的阵营都互不相信,每个人都会问我另一个阵营的人对我说了什么,所有这些都促使我试图找出是否存在哪一个阵营对革命进程持批判态度。我开始明白,每个人都担心其他人要么是CIA(中央情报局)的,要么是反对革命的。
相比之下,报纸新闻的特点是基于时间和情境的报道,强调个人角色(“记者”,“警察”,“护士”)、表示人物角色的动词、实质物体(“ 枪”,“爆米花袋”,“地板”)和空间关系(“附近”,“在胸口”)、描述事件发生的位置和时间顺序(“过去”,“曾经”)。与在线新闻相比,这些基于事件和情境的报道提供了更为客观的数据。当作者开始铺设场景准备展开故事时,这些特点就会在接下来的章节中慢慢体现(表12突出显示了一些特定例子):

表12:报纸新闻的文本示例:角色、行为、动作、空间关系
那时,奥尔森做出了一个致命的举动。这是一家精品剧院,座位一排比一排高,每排之间隔着一尺或半尺的距离。奥尔森转身面向里弗斯把爆米花袋挂在了身侧,爆米花打到了里弗斯的脸。里弗斯作为坦帕警察局第一个战术响应小组的联合创始人,对此做出了反应。被他称之为“黑暗物质”的东西击中脸后,他摸出自己的手枪开枪了,同时他的儿子马修(也是警察)进入剧院。奥尔森的妻子将她的手放在丈夫的胸口上,并用手指抚摸,奥尔森被一枪射中了胸部。附近的人将他平放在地板上,将头靠在卡明斯的脚上。卡明斯的儿子去叫人帮忙,听众中正好有一个护士提供了救助。警察说里弗斯平静地坐着,把枪放在大腿上凝视前方。附近萨姆特县的警长代表关注到枪口的火花,从他身上夺走了*器武**。警方说里弗斯先是反抗,然后默认,枪被卡住了。凌晨1点30分,警察的无线电进来一个电话,称有人在剧院被枪杀,警察考虑了最坏的情况,并做好应对大规模人员伤亡的准备。警长克里斯·诺科对记者说:“当听到这件事从收音机中传出时,心慌了。”里弗斯的衣服作为证据被拿走,他穿着标有危险人员的衣服入狱。摄像头显示他走到警车上,像是走到他自己的车上一样,没有护送人员在他身侧。他的律师理查德·埃斯科巴说,被指控犯有二级谋杀罪的里夫斯先生是自卫。
接着,我们从2012-2017年期间的报纸新闻报道中选择了一个例子,这个例子突出显示了在线样本和印刷样本之间的语言差异。此示例展示了在解决关键政策问题(在这个例子中具体表现为学校表现)的背景下的语言差异,并着重强调了数字、比较、时间和持续时间。用来评估的抽象概念,例如“比例”和“程度”,则与教育方面的抽象概念相结合,例如“社会研究”。本文通过使用枚举语言(数字)、持续时间和比较来详细阐述该问题(“小于”、“最多”、“相比于”)。该示例包含这些特点,我们在表13中列出了特定例子。

表13:报纸新闻的文本示例:抽象概念、详尽性、时间
根据今天要公布的结果来看,如果州议会立即对州进行评估,则全州的18个地区将从官方认证行政区降为临时行政区,其中包括圣路易斯县的两个地方:弗格森弗洛里森特大学和大学城。在新的比例下,临时认证的比例不到70%,而未经认证的比例不到50%。弗格森弗洛里森特也许正处于风口浪尖,但与2012年的数据相比,它的比例有所升高。该地区的最新结果显示,个别学生的数学成绩有所增长。校长麦考伊将会推出新计划来改善社会研究、薄弱环节以及出勤率和ACT(美国大学的入学考试)分数。今年该地区的每个中学生都将参加大学入学考试,“我们期待能收获很多东西,”麦考伊说。该州不认证特许学校,但是评估系统首次评估了特许学校超过考试分数的表现。该城市的特许学校在不断完善,其中包括蒙特梭利城市花园大学和北边社区学校,都获得了非常高的评价。目前在全州范围内,520个学区中有11个被归类为临时认证。自几十年前首次启动学校改良系统以来,密苏里州的教育部门每五年左右就更新一次评估标准。州教育委员会于2011年采用了新标准,依据这些标准的是到2020年为止密苏里州跻身学生成绩排名前十的州。大多数地区的得分均在140分。如果地区获得90%或以上的分数,并且满足尚未设立的其他标准,则可以被“杰出认证”。在以前的14-point比例系统下,超过80%的地区至少满足K-12地区的13个标准。但是,即使是这些高评价的地区,密苏里州的学生仍有超过一半的人未通过该州的传播艺术和数学考试。
在分析其他媒体时,我们能在很多重要的领域找到相似之处,但在比较在线新闻和报纸时,我们发现重叠领域相对较少。表14列出了每个未达到统计意义的更高级别所含语言特征的百分比。总结发现,所有特征中有22%都达不到此阈值。针对大多数单一类别来说,这个百分比甚至更低,在许多情况下甚至为零。这突显了报纸和在线新闻许多方面的差异。不过,有两类领域相似之处最多:涉及人际关系的和涉及公共价值观的。在这两个样本中,这两个元素在本质上似乎更加相似。

表14:不具有统计学意义的特征:在线新闻VS报纸新闻(完整样本)
02 简化样本
如本章引言所述,为了评估我们分析文本语料库中微小变化时的稳健性,我们进行了二次分析,将报纸样本范围缩小到全国报纸(《纽约时报》和《华盛顿邮报》与《布雷特巴特邮报》,《赫芬顿邮报》,《每日来电》,《政治报》),在线样本范围缩小到四个来源,两个左倾,两个右倾(剔除流量最小的数据)。
图7和图8分别显示了总类目(如果一个类别A“继承自”另一个类别B,就把这个A称为“B的子类别”,而把B称为“A的总类目”)和语言特征水平的分析结果。但我们不直接阐释这些图,而把重点放在简化样本分析和完整样本分析之间的差异上。表15对两个分析结果进行了比较,只出现在一种分析中的特征均以粗体显示。第一个关键发现是两个样本之间的明显差异相对较少,尽管存在细微差异,但每种分析中的在线样本在语言特征方面看起来都相似,报纸样本也是如此。这让我们对结果的稳定性产生了信心,最起码对我们的信息源产生了信心。

图7:重要的语言因素:在报纸新闻VS在线新闻(简化样本)
至于跨样本差异,在完整分析中存在着三种语言特征。报纸新闻的特点是强调变化和不连续性的转变性语言(“摆脱”、“来到”),这个特点出现在完整样本中,简化样本却中没有。此外,在线样本的特征还涉及对权威资源的参考,以及对谣言和媒体的参考。所有的三个例子中,存在的差异都是效应大小之一——效应大小降低至简化样本分析的阈值0.2以下。

图8:详细标准:全国报纸样本和简化的在线新闻样本
简化样本的在线新闻和报纸新闻还有三个新出现的有意义的差异。第一,在简化样本中,报纸新闻的引用来源(更具学术风格)比在线新闻的更多。第二,简化样本中的在线新闻更情绪化(特别是一般积极性,不会出现在报纸新闻样本中),提及公共道德更多(例如幸福、公平、*权人**)。总之,这些差异表明,在简化样本中在线新闻比报纸新闻有着更积极的基调,这个趋势在完整样本的比较中没有体现。
通过考虑在不同情境中的表现,我们可以更详细地研究这些变化。表16举出了分别与三个语言特点对应的词组,这些示例词组只出现在了简化样本分析中,而不是完整分析中。

表15: 报纸与在线新闻,两种样本;关注:我们用粗体标出了一种分析中存在而另一种分析中没有的所有特征

表16:报纸新闻和在线新闻的特点,2012-2017(简化样本独有的特点)
我们还可以把这些差异放在情境中研究。以下文本提供了一个总体上基调积极的例子,并提及了公共道德。这段文字还包含了本文其他地方提到的元素和特点,但是我们之所以强调积极的基调和公共道德这两个元素,是为了突出显示在线新闻简化样本的独特之处,并在表17中提供了具体例子。

表17:在线新闻的文本示例(简化样本):一般肯定性/积极性和公共道德
还存在另一个风险:如果把恐怖分子看做主谋的话,是我们高估了他们,而这种高估在无形中提高他们的“名声”、全球地位和招募能力。西方也对这种高估带来的危害做出了应对(参见对伊拉克的入侵)。把恐怖分子看做主谋还往往低估了西方的应对能力,如果没有打败恐怖分子的话,恐怖分子的军事实力就会传扬出去。如果要说恐怖分子中有真正的天才的话,那就是其指挥官不断说服个人在自杀行动中牺牲的能力,想出这个主意的人可能是天才,不过是邪恶的天才。但执行起来就是另一回事了,自杀行动的谋划者比美国无人机的飞行员更重要,而且更容易受到反击。
最后,我们把简化样本中在线新闻和报纸新闻之间存在相似之处的领域考虑了进去,与在完整样本中进行的比较一样,重叠区域或者说是一致区域很少。总体而言,如表18所示,20%的特征不具有统计学意义(尽管其他特征可能不具有实质性意义)。只有两个领域证明了实质意义的存在:公共价值和详尽的语言。似乎有证据表明,这两个领域都出现在了在线新闻和印刷新闻中,但是其他语言类别的情况则不太一样,许多类别都没有统计学意义的传统特征(或只有一种特征)。

表18:非统计意义的语言特征:在线与报纸(精简样本)
03 总结
总的来说,相比于报纸新闻更偏向传统报道,在线新闻更强调观点和对话。
本章中的分析和示例展示了我们在比较2012年至2017年在线新闻和报纸新闻时,所发现的语言差异。这两个平台有一些相似之处,最相似的地方在于公共价值概念的使用和提及、详尽语言(数字、示例、描述)的使用以人际交往的提及。
但是,相比于相似之处,不同之处更多。与在线新闻样本相比,印刷新闻样本仍然更倾向于我们所说的传统报道特点:叙事、时间顺序、人物及其具体行为的报道、枚举和比较。相反,在线新闻样本的对话性更强,更加强调人际交往、个人看法和意见,追求更少的叙事性和更大的争议性,重点不在个人身上,而更多地评估社会、公共道德和担忧。正如其他章节所指出的,最起码有一部分的差异可能是由媒体生态系统本身的特征,以及印刷新闻和在线新闻不同的发展模式和商业模式造成的。报纸新闻在许多方面仍然保持着一贯传统的风格,继续努力吸引读者;在线新闻媒体通常会建立利基市场,并用更一种更具互动性的风格让读者参与进来。
两种新闻类型都向用户提供信息,但是它们显现信息的方式和鼓励读者互动的方式截然不同。本文给出的例子仅展示了我们查看的成千上万的文本中的少数几个,但它们的确指出了在线新闻在阅读方式上如何不同,以及在线新闻如何提供多种多样的信息。印刷新闻传递的信息更直接,即使它带有个人观点和主观性。在线新闻中的新闻更像是记者用一种天然、与生俱来的方式传达的,这种方式很大程度上取决于记者背景和经验。
结尾
从报告中我们似乎可以得出这样的结论,那就是无论是印刷新闻业还是在线新闻业,总体新闻趋势随着时间的推移都开始趋向于主观性更强的报道风格。相比于从前传统新闻业偏向使用大量数据、引用权威信源的报道框架,如今的新闻报道则通过个性化叙事和记者主观观点来报道关键性的政策和社会议题。
这似乎打碎了我们的传统观念:新闻的基础应该是事实而不是观点。但这种微妙的转变却并非无缘无故。一方面,富有情感的表达增强了报道对受众的吸引力,另一方面这种报道语言和风格的转变也反映出数字时代媒体抢夺读者和广告主的激烈竞争和不断变化的商业形势。更重要的是,新闻的显现方式实际上严重影响了受众与媒体之间的关系,这种变化的背后所蕴含的是“真相衰变”这样一个媒体危机,数字时代公众对媒体机构的信任度急剧降落, 如何挽回公众的信任是这个时代抛给每一个媒体人的难题。
本文转自腾讯媒体研究院
本文编辑:张孜蕙
- E N D -