春暖花开,万物生长。转眼又进入了孩子身高增长的“黄金期”。根据世界卫生组织的一项研究证实,孩子的生长发育有显著的季节性,其中以春季(3~5月)的生长速度最快,平均速度比秋冬季节快2-2.5倍。
今天惠州市第一妇幼保健院儿童生长发育专家王泽宏医生就为您来支支招!教您如何把握住长高“黄金期”,让孩子身高噌噌噌的长!

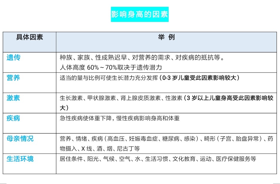
- 遗传因素将影响身高的60%~70%;而激素、环境、营养、疾病等多种因素均能影响生长基因的表达。可能很多家长针对这些遗传因素以外的因素,主要是环境因素不太重视,觉得不过对成年终身高只有区区20%~30%的贡献率,没当回事。实际上,如以一位遗传靶身高为160cm的女孩子来说,20%也就意味着32cm,30%则意味着48cm,这16cm的差距是一个很惊人的高度哦!
促进身高小妙招
01
充足的营养

在身*干高**预过程中,对营养的干预是家长比较容易做到的,也是效果比较好的。刚出生的婴儿,应尽量母乳喂养。研究发现,1岁时孩子的身材高矮与成年身高有很大的相关性。而在之后不同的生长期,都应给孩子提供坚实的营养基础。
身高的生长及智力的发育都离不开蛋白质,家长应该保证孩子日常常见的蛋白质的摄入(敲黑板,关注是日常常见蛋白质!),具体来说就是肉、蛋、奶的摄入。从量上来说,一岁以上的孩子,肉每天应吃一两,蛋每天吃一个,奶每天500ml。
但 是,在补充营养的过程应该关注,不是盲目进补,很多家长听到补充营养都会不自觉陷入“进补”的误区,盲目的给孩子进食花胶、燕窝、田七海马小公鸡等食品,过多摄入此类食品极有可能会导致孩子骨龄增长加速,甚至出现性早熟情况。在短期内出现身高增长,但也丧失了大量的生长潜能,实际上针对成年终身高无益。
02
适当的运动

多做室外纵向运动和肢体伸展的运动:如跳绳、摸高、投篮、吊环、引体向上、游泳、打羽毛球、打篮球等。室外活动,让孩子能得到较长时间的阳光照射,促进机体维生素D的生成,有利于钙的吸收,也可促进身高增长。因此,春天,我们应该让孩子投入到大自然的怀抱,尽情享受运动的快乐,同时也接受运动带来的生长激素分泌高峰。
03
合理的睡眠

睡眠也是孩子长高的又一重要因素。俗话说:“人在睡中长”是有其道理的。一方面,睡觉可使大脑神经、肌肉等得以松弛,解除肌体疲劳;另一方面,孩子深睡眠后,体内生长激素分泌旺盛,充足的睡眠有利于孩子长高。 儿童生长激素的分泌有其规律,在夜里11点到凌晨1点之间达到峰值,但必须处于深度睡眠态势下,才能更好地发挥作用。所以晚上的睡眠至关重要。
04
孩子矮小及时治疗

及时治疗疾病也是保证孩子正常生长发育的重要因素。影响孩子长高的疾病有数百种,有些可以治疗,如生长激素缺乏症、特纳综合症等可以通过生长激素替代补充治疗改善身高,如哮喘、先天性心脏病等原发病治疗好了生长速度也会有一定改善;
附录:儿童身高对照表

☆标注:
身高体重标准差是根据我国现有儿童身高体重作为基数,用于筛查儿童生长发育水平的依据。
-2SD及以下为矮小,男孩成年后对应身高一般≤161cm,女孩成年后对应身高一般≤150cm,需要及时就诊,并每三个月监测一次身高,
-1SD为偏矮小,,需要3-6个月进行一次身高监测,如生长速度不理想,应及时到生长发育专科门诊就诊。
中位数为正常范围