
近日,《急性冠状动脉综合征患者早期抗栓治疗及院间转运专家共识》发布,旨在帮助基层卫生医疗机构的医务人员规范急性冠状动脉综合征(ACS)抗栓治疗及转运策略,为后续再灌注治疗奠定基础,以实现与上级医院的有效联动和转诊。
ACS诊断
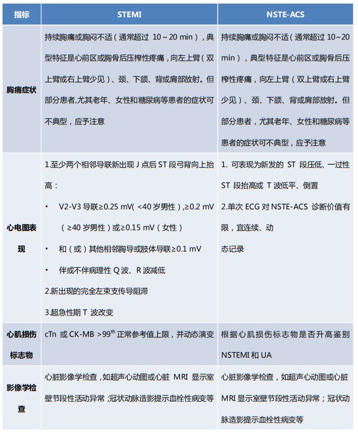
ACS包括ST段抬高型心肌梗死(STEMI)、非ST段抬高型心肌梗死(NSTEMI)和不稳定性心绞痛(UA),后两者又统称为非ST段抬高型ACS(NSTE-ACS)。在临床实践中,应结合患者症状(急性缺血性胸痛最常见)和心电图等进行ACS的诊断和鉴别诊断(表1),并启动相应的治疗流程(图 1)。
表1 ACS的诊断标准

图1 ACS的诊疗流程图
ACS 患者的抗栓治疗
抗栓治疗是ACS患者再灌注治疗的基石,所有ACS患者一经确诊均应尽快启动抗栓治疗并贯穿治疗的全过程。并且在ACS患者转运至上级医院接受再灌注治疗前,应准确记录使用抗栓药物的种类、剂量、确切使用时间,为上级医院后续抗栓治疗方案的制订提供参考。
1.抗血小板治疗
无论后续拟采用何种治疗策略(介入或药物治疗),如无禁忌证,ACS患者均应立即启动双联抗血小板治疗(DAPT,即阿司匹林+一种P2Y12受体拮抗剂),并维持≥12个月,如表2。
表2 阿司匹林和P2Y12受体拮抗剂的选用

另外,<75岁的拟行溶栓治疗的STEMI患者,可选择替格瑞洛或氯吡格雷,替格瑞洛剂量及用法同表2,氯吡格雷首次负荷剂量应为300 mg,维持剂量同表2;年龄≥ 75岁时,建议选择氯吡格雷,首剂和维持剂量均为75 mg,口服。
冠状动脉造影前不应常规应用血小板膜糖蛋白(GP)Ⅱb/ Ⅲa 受体拮抗剂,如替罗非班或依替巴肽等。
2.抗凝治疗
肠道外抗凝是ACS患者抗栓治疗的重要组成部分,应根据ACS类型及拟接受再灌注治疗策略选择相应的抗凝方案。拟行直接经皮冠状动脉介入治疗(PCI)的STEMI患者、拟接受溶栓治疗的STEMI患者,及NSTE-ACS患者的抗凝治疗方案分别如表3、表4和表5所示。
表 3 拟行PCI的STEMI患者的用药方案

表4 拟接受溶栓治疗的STEMI患者

表5 NSTE-ACS患者的抗凝治疗

3.特殊ACS患者的抗栓治疗
长期使用口服抗凝药(OAC)为溶栓治疗的相对禁忌证,此类患者应选择PCI策略。急诊PCI术前无需停用OAC,同时可加用DAPT治疗。术中推荐患者继续接受肝素抗凝治疗,无需考虑患者末次口服抗凝药的时间。应避免使用GPⅡb/ Ⅲa受体拮抗剂。术后推荐三联抗栓治疗4~6周后改为双联抗栓(P2Y12拮抗剂+OAC),建议使用新型口服抗凝药。若患者存在无法纠正的高出血风险,且低血栓风险,则可在出院后就改为双联抗栓治疗。
ACS合并慢性肾功能不全(CKD)时,需根据患者的肾功能水平调整抗栓药物的选择和剂量(见表6)。
表6 合并肾功能不全的ACS患者抗栓治疗药物用法及调整方案

ACS 患者院间转运策略
ACS患者首诊于不具备PCI条件的基层卫生医疗机构时,应在及时诊断及早期抗栓的基础上,根据患者疾病类型、危险分层及转运条件,快速制定后续再灌注治疗策略及相应的转运方案。
1.STEMI 患者
STEMI患者应根据“发病-就诊”时间、预计“确诊-转运PCI”时间、是否合并溶栓禁忌证等,选择再灌注治疗方式并制定转运策略(图1)。
表7 ACS患者的转运策略

2.NSTE-ACS 患者
针对确诊或拟诊为NSTE-ACS的患者,应首先进行危险评估,并根据危险分层结果,选择治疗策略,如表8。
表8 NSTE-ACS患者的危险分层标准和治疗策略

3.特殊ACS患者
ACS患者发生心脏骤停、恶性心律失常、急性心力衰竭、心源性休克时,转运风险增加,但尽快进行再灌注治疗的获益最大。基层医院接诊此类患者时,应首先对接胸痛中心网络,在上级医院网络会诊指导下进行初步抢救、血流动力学支持。经处理后再次评估患者生命特征、转运时患者可耐受时间及转运时程、救护车条件,并积极转运。选择具备抢救条件、配备高级心肺复苏训练医护人员的救护车进行转运。尽可能实施绕行非PCI 医院、急诊室,以最大限度节省救治环节和时间。但不建议转运已实施长时间心肺复苏,但自主循环仍不能恢复的患者。
医脉通摘编自:中华心血管病杂志(网络版)编辑委员会. 急性冠状动脉综合征患者早期抗栓治疗及院间转运专家共识. 中华心血管病杂志(网络版). 2019; 2(1): 1-7.