孕妈在整个孕期中都要做B超检查哦,一般我们都是拿着B超单去给医生看。其实我们自己也可以看一些基本的数据。那么这些数据真的和性别有关吗?

B超单怎么看

B超数据看胎儿性别
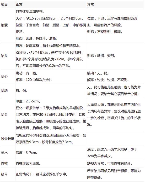
一般来说,B超单上的数据有双顶径、腹围、股骨长、胎囊、胎心次数等,还可以从B超中视察到胎盘、羊水、脐带、胎儿脊椎等情况。很多人认为:可以通过以下方法来通过B超数据判断胎儿性别:
看孕囊:看怀孕40-50天时的B超单,视察孕囊的大小和形状就能看出胎儿的性别,孕囊形状是椭圆或圆形的是女宝宝,长条形的是男宝宝。
看双顶径和股骨长:双顶径即胎儿的头部横直径,而股骨长则是胎儿的大腿骨长度,老一辈们的说法是,头大腿短的是男孩,即双顶径-股骨长>2,头和腿相差小的是女孩。
- 1、从孕囊数据看胎儿性别准吗
从B超数据中的孕囊大小可以看性别,其实并没有任何科学依据。
孕囊的形状大小是由孕期时间、营养、着床位置、宫腔大小等多种因素决定的。每个孕妈的宫腔不同,孕囊的形状自然随着宫腔形状而不同,而且还与孕妇检查时的状况有关,例如有的孕妇由于憋尿时间较长,子宫被压得扁一些,孕囊的形状也看起来扁一些。
另外,有的孕妇怀孕时精子和卵子的着床位置正当,有的位置会偏一些,导致孕囊形状也不同。
所以说,从B超数据,看孕囊形状大小可知胎儿性别,这是老一辈流传下来的说法,孕妈可不要太当真了,一般除了从B超中能直接看到胎儿生殖器官外,其他的说法一般只能作参考。
- 2、从B超双顶径数据看男女准吗
“头大腿短的是男孩”---男胎的特征是头大腿短,但是这也没有太多科学依据。
有些胎儿的胎头偏大,如30周的时B超显示的双顶径为孕31-32周的标准值,那么双顶径和股骨长的差值很有可能大于2;又如有的胎儿双顶径标准符合孕周,但腿的发育却跟不上孕周,那么双顶径和股骨长的差值也有可能大于2。
B超中的胎儿股骨长、腹围、双顶径等数据反应的是胎儿的发育情况,与胎儿性别没有直接关联。
胎儿的性别从受精的一刻起即已决定。孕妈不要对胎儿的性别过分忧虑,无论是男孩还是女孩,都是爸爸妈妈的心头宝。