使用360手机的中国移动用户何先生,一晚上被洗劫了五万多,后得知手机曾被设为副号,并长时间不能正常使用,结果*子骗**窃走了短信验证码。近期引起了社会的广泛关注。央视《提醒 | 新*局骗**!你知道手机副号吗?有人一夜丢了五万》更被各种媒体广泛转载。真的是副号的问题吗?
看看当事各方的回应:
360:手机和云服务厂商

中国移动:通信服务及副号提供方。

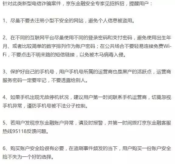
3、京东金融专家:
媒体一:

媒体二(京东金融专家的建议完整版):

现在回头看看三家的说明和做法:
360承认问题,先行赔付,多项内部改进;中国移动分析问题,明确责任,并积极表态;京东提醒用户关注,并给出建议多条,尤其是建议用户建议用户“购买账户安全险”。通过三家的梳理,其实问题都很清楚了。我在文章《看过央视13日这两篇报道,您还敢用手机吗?》和《深圳男子一夜被盗5万,因手机号被置副号接管》中也有分析,基本证明了我的判断。
最大的责任方:京东。四大件“姓名、银行卡号、身份证号和预留手机号”+手机验证码,就可取走巨额资产,这本不应该发生。无论是直接取现还是通过京东白条之类的工具消费。行为中已有多处明显异常,但京东没有发现。
其次:用户。360云服务密码设置较弱,被*子骗**反复试验盗走。
再次:360。利用360提供的服务不仅可获取用户大量的信息,而且可远程干扰手机正常使用,结果导致手机号被置为副号并盗走验证码。
最后,中国移动:副号申请流程是否可更严谨?和多号在打通亲情号和一卡双号业务时,是否在某些场景可以做得更严谨一些?
案例分析完了,责任也“明确”了。何先生获得了先行赔付,且大量付款行为是通过网购形成,有详细的物流记录,公安机关很可能会抓到“小偷”。但我们不应该就此结束,应该继续追问一下:
在此案中,手机号的验证码成为*取盗**巨额资金的关键。四大件“姓名、银行卡号、身份证号和预留手机号”+验证码,就可以盗走用户的巨额资金,这合理吗?四大件中,实际有三个是公开信息,姓名、身份证号、手机号,这都是公开信息,最多算半公开信息,获得并不难。银行卡号也只能算半公开信息,这四个最多只是“半公开信息”,加上随机发送且短时间内有效的手机号验证码,就可以修改网银支付密码,通过ATM机取现,通过网银快捷支付付款,简单说,就是,丢了5百块的手机,银行卡五万没了!这合理吗?
更多关于验证码的分析见《建立在手机验证码沙滩上的互联网安全大厦》、《没接诈骗电话,没登不明网站,信用卡为何被盗刷?》。
最后在质疑一下某些媒体,转载《提醒 | 新*局骗**!你知道手机副号吗?有人一夜丢了五万》这样的新闻时,是否应该看看,新闻中是否真的找到了问题所在,是否找到了解决办法。否则不是在“葫芦僧乱判葫芦案”制造恐慌,就是在教唆犯罪。