卷首语
银行在互联网环境下,如何在多种渠道环境下获取客户,实现客户的活跃、留存和贡献?如何构建银行的闭环生态,将客户流量在场景中活跃?如何实现银行的大数据信贷,有效降低零售*款贷**的不良,解决小微贷人员和效率的痛点?如何持续发挥“网点是基础”的功能,实现网点多渠道融合的转型?如何运用交叉营销技术开发客户,重塑银行的核心竞争力?
【银行“网”事】栏目推出银行转型的系列文章,对这些银行转型痛点问题,分析现状、剖析原因、解决问题,期望帮助银行实现大零售既轻又快的整体转型。
物竞天择,适者生存。——达尔文
今年5月,腾讯公布了2019年今年首季微信及WeChat的合并月活跃账户数达11.12亿;2019年1月9日消息,支付宝正式对外宣布,支付宝全球用户数已经超过10亿。微信和支付宝是目前超过10亿量级的结合社交、内容、购物、支付、金融等生活工具产品。互联网如同空气一样存在,已经彻底融入中国居民的生活、工作、学习、金融、出行、购物等方方面面,一刻也不能分离。

但银行应该清醒的认识到,互联网金融经过十多年发展并不是无所不能的,有很多客观的局限性,除个别领域(如第三方移动支付)领先外,更多只是对银行无法触达长尾市场的补充,目前阶段是根本不可能替代银行。在面对互联网趋势下,银行可以充分运用现有优势,整合外部资源补齐互联网的短板,通过强化五大基础产品、抢占四个网贷市场、完成银行网点七大转型、打造场景生态六大闭环和线上线下一体化的四个融合等系统性的举措,实现全方位的互联网转型。

银行向互联网转型路径的思维导图
一、强化五大基础产品
银行永远应该千方百计的获取客户,通过开市民卡、社保卡、工会卡、代发工资等多种渠道批量获客,然后叠加信用卡、三方绑卡、手机银行等让新增客户实现活跃、留存和贡献等,同步完成电子渠道的迁徙。聚合支付可以把银行金融产品和社区场景生态进行无缝对接,通过“支付+”的方式,把客户和产品既轻又快的融入互联网。
1、多渠道获客——不断增加市场份额
(1)传统线下获客。银行和互联网金融相比最大的优势是有线下网点,可以开设一类账户,互联网金融是依附在一类账户上开设的二类账户银行。一般银行常规批量获客的策略有:一是社保局合作发放社保卡。二是和当地政府合作发放市民卡。三是和当地工会合作开工会卡。四是代发企事业工资。五是其他的居民代收代付等。这些常用的策略是银行可以批量的获取客户,银行获客后才有如存款、支付结算、购买理财、*款贷**、办理信用卡等业务。事实证明,即使是移动互联网时代的今天,线下获客仍是银行非常有效的获客手段。
(2)积极线上获客。很多银行成立互联网金融部,在开设直销银行,运用二类账户获客,进行线上理财、*款贷**等业务,获取收益。因为银行没有自己的线上生态,要依附于其他互联网公司的平台获取客户流量,并且产生客户存在一类账户不真实、身份不真实和信息准确性等很多问题;多数直销银行近年来发展迟缓,需要积极改进公众认知低、产品同质化、新增获客难、使用体验差等问题,逐步探索出适合自身发展的互联网金融之路。
2、大力拓展信用卡——零售银行的蓝海市场
(1)信用卡的市场趋势。信用卡有免息期、在线支付、移动支付、积分权益多等产品特点,受到人们普遍的欢迎,尤其是年轻人的喜欢。信用卡市场发展出现消费主力年轻化、支付无卡化以及消费场景化,客户只要带着移动终端,如手机、手环等就能完成支付。
(2)信用卡业务收入。银行信用卡业务收入包括四类:利息收入、商户回佣收入、分期收入和其他收入(包括罚息收入、年费收入、提现费等)。2018年信用卡分期收入占比首超利息收入,成为第一大收入来源。信用卡的分期业务费率定价远高于房贷利率,也有多家银行将线上化集约运营作为突破口的因素。21世纪经济报道记者梳理招行、平安、浦发和中信四家股份制银行财报发现,2018年下半年,个人住房*款贷**投放略有提速,但信用卡放量猛增,远超上半年和其他零售业务,信用卡业务成为零售业务的“绝对主力”。

(3)线下拓展和线上集约化运营。线下拓展是银行下达业务指标给信用卡中心和各个网点,全员营销信用卡,这是银行常用的营销策略。线上集约化运营是客户在互联网直接申请的方式,例如浦发银行信用卡这几年发展比较快,其中70%的获客是来自线上,发现线上获客的质量比线下的质量还要高,因为小额分散,另外没有人工干预,更加客观。银行还积极和头部互联网公司合作,把流量的引流拓展信用卡。
(4)ETC和信用卡的交叉销售。今年政府鼓励使用ETC,预计到2019年12月底,全国ETC用户数量将突破1.8亿;而截至今年3月份,全国ETC用户只有8000多万,市场空间巨大。ETC客群的特征十分明显,有车一族、多为中产阶级,高频应用、交通支付重要场景、客群价值极大,有90%以上的活跃。针对银行而言,通过绑卡这一关键步骤,随后可以有效地拓展到信用卡、理财、保险、*款贷**等高价值业务。很多银行直接将优惠到信用卡上,如江南农商行办理ETC,在9.5折的基础上绑定信用卡还可享通行费8.9折优惠。
3、三方绑卡——让银行融入移动支付
银行通过线下渠道获取客户后,普遍存在客户活跃度不高。银行首选卡活跃的策略就是第三方绑卡,就是银行卡和微信、支付宝等三方支付进行支付账户*绑捆**。因为微信和支付宝的使用场景是小额高频,而大额才会使用手机银行进行转账。微信、支付宝等第三方支付线上线下客户使用习惯性,远远超过手机银行,微信支付(第三方支付)是高频应用的工具,也是绑定银行卡后银行卡活跃的最重要渠道。2017年微信支付副总裁耿志军演讲时表示,“如果一个城市使用微信支付的一半人绑定某家银行的银行卡,这家银行的卡存款和卡活跃该有多好”。第三方绑卡不仅在借记卡上,同时在信用卡也要使用。建议绑卡时,一张借记卡、一张信用卡。在场景消费时,如借记卡余额不够,则可以使用信用卡,依据消费记录提示客户使用卡分期的产品。
4、手机银行——粘住客户的金融产品超市
(1)手机银行产品定位。手机银行是移动互联网环境下银行互联网金融的主要渠道,是银行账户活跃、多产品交叉营销的重要载体,具有“线上银行”和“金融产品超市”的产品定位功能;更是银行忠诚客户线上化的“护城河”。
(2)手机银行的产品功能。一是强化手机银行的“金融产品超市”的功能体验。将手机银行上加强存款、转账、理财、基金、黄金、*款贷**、信用卡、用手机银行取现等各项银行特色功能,如招商银行在手机银行推出刷脸汇款,增加用户支付体验感。二是手机银行应突出理财功能,打造互联网的财富中心,成为银行客户金融资产配置的互联网交易中心。三是在手机银行上建立一个大的生态,增加各种便利高频使用场景。增加各种缴费、出行、物价查询、生活、城市服务、出行、便利等全方位的平台。同时还建立手机银行O2O的商圈等场景,或者接入外部成熟的电商场景,丰富银行线上场景,满足客户线上购物需求;如接入京东的开普勒平台。最后是不断提高手机银行的替代功能,线下网点的业务功能尽可能在手机银行实现。通过多层次的业务引导和交叉营销,让客户能习惯使用三个以上功能,实现客户的活跃、留存和贡献。
5、聚合支付——场景为王的流量入口
移动支付普及后,客户现在习惯使用二维码进行线下支付,线下的收单模式主流是聚合支付收单。
(1)聚合支付收单对银行产生的收益。主要结算资金的存款、聚合支付消费分期、针对商户流水产生的*款贷**、数据流量增值服务、银行电子产品迭代营销等。一个商户可以活跃银行卡、手机银行、第三方绑卡、公众号关注、存款、*款贷**、信用卡和代发工资等产品;还可以合作运用商户场景推广银行卡、手机银行、第三方绑卡、公众号关注、存款、*款贷**、信用卡、消费*款贷**等产品。形成B端和C端的互动,多产品、多维度的整体产品推广。
(2)聚合支付收单方式模式。大致分为四种收单模式:第一种模式:立牌二维码收单,就是简单一个二维码立牌或者二维码的桌贴。第二种模式:用智能POS、扫码枪、扫码盒子收单和收银机,一般带有简单行业解决方案。第三种模式:行业解决方案收单。如旅游景区、大型商超、连锁、智慧停车等,从系统嵌入,进ERP或者和硬件联动(旅游如入景区的闸机改造等)。第四种模式:垂直领域行业解决方案的收单,如交通行业、医院、社保等,需要做大型的系统建设和硬件投入。腾讯乘车码已经覆盖北上广深所有一线城市,支付宝扫码乘车已经支持200多个城市。
(3)聚合支付流量转换。主要有广告营收,帮助商户精准营销,开展如平台营销、折扣卡券、打赏、转为公众号会员等,提高成交率和客户回头率,形成品牌黏性。聚合支付的支付页面可以点击跳转向第三方绑卡、手机银行、信用卡等多种产品进行导流。如江南农商行的“红包天降”活动,就是支付跳转红包天降活动,第三方绑卡有红包、手机银行安装有红包、手机银行转账有红包。进行支付和用户增长的互相推动。

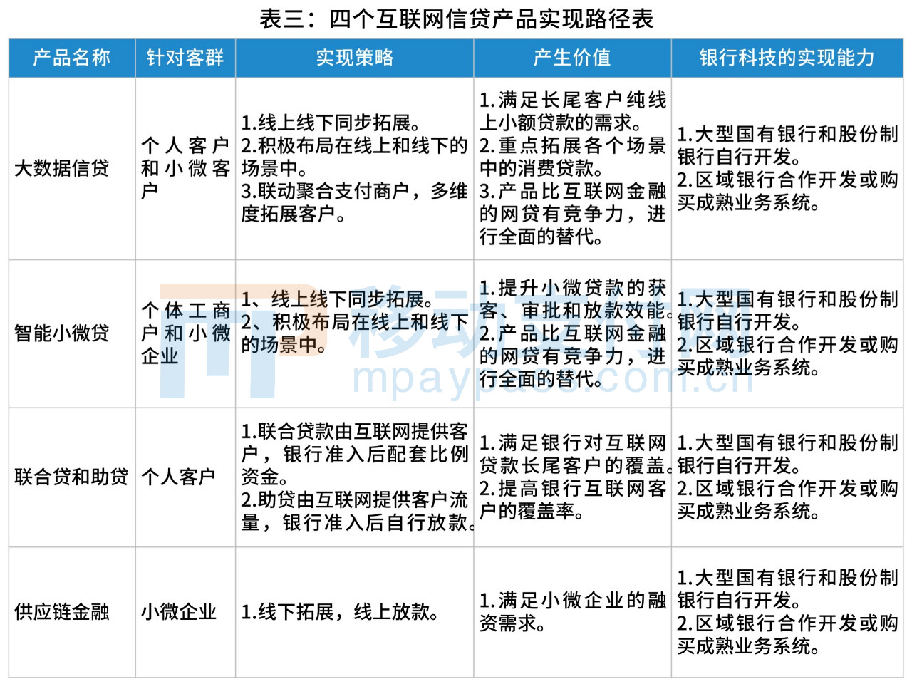
二、抢占四类大数据信贷市场
互联网*款贷**是指基于大数据与互联网技术实现*款贷**申请、审核与发放,全程零人工介入的一种*款贷**模式,近年来广泛应用于互联网银行中。银行由于受制于理念和技术,在互联网*款贷**产品开发上落后于互联网金融公司,银行可以整合外部金融科技资源,吸收成熟经验基础上积极开发互联网*款贷**产品,抢占大数据信贷、智能小微贷、联合贷和助贷和供应链金融等细分市场。
1、大数据信贷
银行针对微信支付“微粒贷”、支付宝“借呗”等大数据信贷产品满足客户纯线上、及时性、碎片化的需求。银行积极开发自己的大数据信贷线上产品来满足客户“短、小、急、频”需求,银行开发大数据信贷产品遵循如下的产品定义:
(1)快。严格按照“310”网贷体验,三分钟申请,一分钟审批,0秒放款。二是额度高。0-30万元,普遍高于互联网金融的*款贷**额度。三是利率低。按照普惠金融的原则,远低于微众微粒贷、支付宝借呗等互联网*款贷**的利率定价。
(2)*款贷**用途广泛,重点拓展消费*款贷**。*款贷**可以用于借款人购买大宗消费品、房屋装修、购买汽车、教育、医疗、旅游等多种消费用途。担保方式为信用,*款贷**额度最高一般设置到30万元,同时在额度范围内可多笔、循环使用*款贷**。还款方式灵活,客户可选择等额本息、按月付息到期还本、提前还款偿还等还款方式。
(3)用户体验好。用户体验可以从操作便利、申请时间、授信额度、放款速、度*款贷**利率等五个维度,要注重客户使用反馈,有互联网金融产品“爆款”的思维,不断改进和丰富产品功能。
2、智能小微贷
近年来,小微贷市场快速增长,大数据信贷额度有风险控制的限制,银行针对超过30万元*款贷**一般不采用纯线上信用的方式,必须增加担保方式。市场上针对30万元-200万元区间的*款贷**,客户需求最旺盛。在银行传统模式下,30万元-200万元的小微*款贷**从获客、审批和发放等环节整体效率不高,严重制约银行支持地方小微企业和普惠金融的发展。银行可以采用线下加线上的方式,提升各个环节的效能,满足客户“短、小、急、频”的需求,但苦于银行科技不给力而无法实施。例如吉林珲春农商行从外部引进智能信贷系统,针对200万元的小微*款贷**,按照现有担保方式的前提下,采用一次调查、线上审批、一次面签的方式,集*款贷**进件申请、线上反欺诈、大数据评分、智能规则引擎、财务分析、营销推广等功能于一体的微贷业务支撑系统。通过聚合线上数据服务及智能评分技术,同时依托德国IPC线下采集、交叉检验及标准化智能问卷技术,有效降低线下评估难度和客户经理道德风险,提高调查审批效率,全面提升面向商户、农户、小微企业、个人等群体的信贷服务能力。
3、联合贷和助贷
(1)积极参与联合*款贷**。银行开展互联网联合*款贷**业务,应坚守“立足当地、服务当地、不跨区域”的定位,将长期可持续发展作为目标,通过互联网渠道引入在自身营销、服务和风险管控能力范围内的客户。联合*款贷**在当前已经是较为常见的模式,尤其是针对一些互联网银行来说,例如微众银行、网商银行都在借助自身的流量、数据优势,与其他商业银行开展联合放贷。在网商银行的联合*款贷**模式中,网商银行将场景和流量开放给银行同业,根据淘宝天猫数据进行分发,双方银行独立风控,按比例对商家进行*款贷**。
(2)主动开展互联网助贷业务。“助贷”,是指助贷机构利用自身掌握的获客、风控及贷后管理优势,向资金方(包括网贷、消费金融公司、小贷、银行、信托等)推荐借款人,并获取相关服务费的业务。在助贷模式中,BATJ等互联网公司将*款贷**需求的流量给银行;银行获取到的客户,首先会进入我们的风控引擎,通过大数据模型、评分卡等的判断,将风控结果输出给银行,银行再根据其自身的审批逻辑和体系,对客户进行一次判断,最终决定是否放款。风控的参考指标参数包括反欺诈、信用体系、设备指纹等等。
例如天津银行截至去年年末,该行的个人消费*款贷**余额猛增691亿元,同比增长了785.9%,个人*款贷**在总*款贷**余额中的占比提升了22.9个百分点至36.7%,个人消费*款贷**在个人*款贷**中的占比由2017年的25.6%快速抬升至73.6%。个人消费*款贷**的突飞猛进主要是由于该行在2018年调整了资产结构。在2018年,天津银行先后和新网银行、蚂蚁金服、苏宁金服、百信银行、度小满金融等一众金融科技公司或者民营银行达成战略合作,比如,天津银行为度小满金融提供200亿元的授信额度支持,其中100亿元定向用于教育分期等场景消费金融。
4、供应链金融
供应链金融银行依托供应链核心企业,基于核心企业与上下游链条企业之间的真实交易,整合物流、信息流、资金流等各类信息,为供应链上下游链条企业提供融资、结算、现金管理等一揽子综合金融服务。本身就是围绕核心企业或平台进行资金流转融通的一种模式,是产融结合的最佳结合点,也是银行运用互联网服务小微的产业生态圈的最佳切入点。小微企业一般都是围绕大企业产业链开展生产经营,资金需求大多来自应收账款、预付账款。银行通过产业生态供应链,通过全在线、全实时的互联网实时的运营模式打通小微企业普惠金融服务的“最后一分钟”。一是使银行获得信息效率提高、加快放贷速度,简化操作,降低线下操作风险;二是银行可以得到实时的业务交易信息,建立实时预警体系;三是大数据分析对风险管理的改善,进一步解决信息不对称的问题。

三、银行网点七大转型方向
网点是基础,物理网点永远不会消亡。在互联网形势下,打造充分重视客户体验、满足客户多元需求的线下智能渠道,使网点运营模式和服务流程全面转向“以客户为中心”,将网点建成客户关系管理中心、客户体验中心和O2O落地服务中心,重塑银行物理渠道的优势和价值。目前银行网点主要有以下七大转型方向:智能化、多元化、社区化、轻型化、混业化、外延化、融合化。
1、智能化
智能化是营业网点引入更多自助终端、CRS、STM、VTM等智能化设备,对开卡、存单开销户、存取款、转账、对账单打印、密码挂失修改、短信签约、手机银行签约等数十项常规业务进行替代,落实“凡是机器能做的,不要人工做”的理念,最终实现无人化。同步对原柜面人员进行培训后分流,到大堂经理、理财经理、电子银行渠道经理、客户经理等营销型的岗位进行转型,最大程度符合网点线下和线下一体化转型的趋势。

2、多元化
多元化是银行网点依据行政属性、区域位置、业务规模等多维度考量,依据业务办理的范围分为综合型、零售型和智能型。综合型是银行什么业务都办理,公司零售中间等全产品线、全业务流程的覆盖;综合型中,一般的银行总部营业部或区域性分行的营业部,业务量大、业务品种全,银行为向社会展示银行最高的科技水平和企业形象,会打造“旗舰型”的网点。零售型是只办理零售银行业务,但会保留少量人工办理业务的高柜窗口。智能型是不设人工办理业务高柜窗口,以智能机具为主加极少银行工作人员,办理非现金的零售银行业务。
3、社区化
社区化是银行物理网点开设在居民社区里,重点集中在两类人:第一是中老年客户,他们对互联网和电子银行的接受度和信赖度都比较低,更容易接受实体网点的服务。第二是对服务要求较高的高净值客户,他们对银行产品和服务的要求比较多样化,面对面的沟通更容易传达和沟通需求。在这两类人群挖掘的基础上,挖掘、吸引相应的人群来与银行网点互动,提高业务渗透率。

长沙银行社区银行
4、轻型化
轻型化是银行业务大量的被电子银行替代,网点规模可以相应缩小,网点因地制宜配备一定的设备、人工等,减少低应用的服务板块,为客户提供更精准、更专业的服务,最合理运用网点资源,最大化节省租金和减少人工达到降低营运成本。
5、混业化
混业化是银行网点可以把多余的营业场和证券、保险、旅游、蛋糕店、咖啡店、便利店、手机店等异业合作,相互吸引客流,达到“1+1”大于2的效果。同时对营业场地进行精细化布局的,划分为24小时区、8小时区,形成各自的特色银行。如江南农商行和本地的知名蛋糕连锁店“大喜来”合作,开设“店中行”,为社区客户办理各种需要“面对面”金融服务。

江南农商行蛋糕银行——兰陵支行
6、外延化
银行运用农村“金融便民点”实现网点的外延化。依据人民银行金融服务“村村通”的要求,所有行政村(社区)进行网格化覆盖金融便民服务,广大农户“足不出村”就可办理小额存取款、转账查询、社保缴费、待遇领取、电力、话费代理缴费等基础金融业务,被广大村民亲切的称呼为“村口银行”、“家门口的银行”。农村金融便民点经过银行的科技赋能,可以替代大部农村居民的金融服务需求;既满足银行产品拓展和服务覆盖;同时极大降低银行经营成本。

河北沧州融信银行的惠民点
7、融合化
银行网点将会以“线上+线下”渠道高度的融合化,将成为网点功能提升的重点。实现线上网银、掌银与线下自助设备、柜员、客户经理间的信息共享、流程互通、业务互联,突出线下与客户交流互动的独特价值,为客户提供更好的服务体验。例如,安徽农信网点和线上手机银行“社区e银行”打通,构建本地的“O2O”场景,实现电商平台的线上线下联动。使居民足不出户即可买到全省优质农副产品,满足“吃喝玩乐购”的一站式需求。

安徽农信“金农信e家”

四、场景生态的六个闭环策略
场景是一种完整的生态,是从生活需求到金融解决方案的闭环服务,客户习惯一旦培养起来,转移成本相对更高。同时,成功的场景金融经过一段时间的运营后,往往能建立起不断完善和扩张的良性循环,即:单一场景中的服务和流程运营逐渐成熟后,可扩展至相关联的其他场景;而场景生态圈越完善,聚合的用户就越多,用户的忠诚度也越高。因此,银行打造场景的闭环服务能力是有效转化的关键。目前银行主要的闭环服务策略有:
1、银行网点与社区场景生态的形成闭环
把个人业务的银行卡、第三方绑卡、移动支付、聚合收单、消费信贷、信用卡等零售业务形成闭环服务。把小微企业的开户、结算、收单、小微*款贷**、商户的信息交流等形成的闭环服务。最典型的是招商银行,招商银行App7.0、掌上生活App7.0迭代上线,招商银行App侧重金融自场景,提供包括账户收支管理、支付结算、投资理财、*款贷**、城市便民生活等全方位的综合金融服务;掌上生活App侧重打通生活、消费、金融,布局生活场景,如两票、商城、旅游等场景。招商银行以网点服务覆盖为半径与“掌上生活”商户的合作,实现线上营销和线下网点O2O的互动和产品的交叉营销。

2、银行与社保、医保服务形成闭环
社保发放,医保发放,各项政府补贴发放,到就医、医疗费结算、药店买药、药店医院开户结算等形成闭环。例如江西共青城推行电子社保卡,将承接社保卡电子凭证、信息记录、自助查询、就医购药结算、缴费和待遇领取、金融支付等六大基础功能,实现电子社保卡在个人直接办理人力资源和社会保障各项业务、享受相应公共服务中的广泛应用。
3、银行和车辆出行形成闭环
银行将个人公共出行、旅游景区优惠、车辆交通违章查询、交通罚没、加油服务、汽车服务、ETC出行、车辆保险、汽车*款贷**、二手车*款贷**、汽车停车等相关业务形成业务闭环。例如,江苏银行的直销银行的“车生活”。一方面,“车生活”聚焦交通缴罚,集中解决交管、车管所、车主痛点,如整合车主通知服务、与地方微警务平台或车管所合作、配合交管线上推广相关政务工作等,优化车主体验。另一方面,“车生活”营造高频场景,强化特色洗车、智慧停车功能,拓展停车场景,如智慧停车、无感停车等,用金融科技为车主营造更多便利。

江苏银行“车生活”
4、银行和校园缴费形成闭环
银行从学费缴纳、营养费缴纳、学生成绩查询、外部教育资源查询、各种兴趣特长补习的查询、各种教育的消费*款贷**和信用卡消费分期,相关教育机构的开户结算,形成学习、学校、外部机构等业务闭环。目前,建设银行、农业银行等国有银行、江苏银行等区域银行,纷纷在手机银行上开通学费缴存和针对学生的增值功能;绑定家长的刚需需求,活跃手机银行。

5、银行和房产服务形成闭环
从物业服务、社区服务、公积金查询、房产*款贷**、二手房*款贷**、装修*款贷**、房产抵押等形成闭环。例如,平安银行打造房产服务生态圈,基于平安云打造了监管云、租房云、地产云,其中监管云已签约全国近50个地市级城市。

6、银行和政务形成闭环
银行还积极参与地方城市的“智慧城市”建设,将“智慧城市”政府服务和银行金融服务融合在一起,积极打造政务和金融的闭环服务。例如,2019年1月10日,云南省委省人民政府推出了“一部手机办事通APP”,这个APP的后端链接公安、人社、卫健等十八个部门,纵向贯穿“省、州、县、乡、村”五级,153个功能项,努力实现“办事不求人,审批不见面,最多跑一次”的网购般的办事体验。该系统上线一个月,APP*载下**量达到133万次,点击量191万次,办理业务131万件。这个项目的合作方就是建设银行据云南省政府公告,目前建行云南省分行辖下全部319个网点均已实现政务功能布放,老百姓到就近的任一建行网点就可以办理政务,实现了“政务无处不在”。银行还可以和工商、税务等整合在一起,为小微企业提供相关便利活动,充分发挥银行的网点资源优势。

五、线上线下一体化四个融合
银行为实现所有渠道的融合,将网点、自助银行、电话银行、移动银行等渠道上下贯通、无缝对接,必须扎实做好CRM系统建设、交叉营销、网格化管理和提升网点竞争力等四方面工作。
1、CRM
CRM是银行的客户管理基础内功,建设CRM系统帮助银行实现数据化精准营销。银行在数据仓库的基础上,利用动态建模技术,对客户账户、姓名、年龄、手机号码、住址等基本信息,对应出产品、渠道、行为等多种维度进行深层次的数据挖掘分析;建立了客户细分、忠诚度分析、贡献度分析、活跃度分析、潜力价值分析、客户价值提升、资产流失预警、产品交叉销售、电子渠道偏好、理财产品推荐、流失客户资产挽回、睡眠客户唤醒等数据分析模型;形成基本信息、资产、负债、客户等级、风险偏好、业务签约、活跃度、贡献度、忠诚度等维度的客户分析标签。银行把这些用户进行标签分类,客户出现在网点,银行可以依据CRM的用户画像,提供分层、分类的专业服务,为后面的交叉营销提供系统支持。
2、交叉营销
一是交叉营销是银行在拥有CRM的基础上,就是通过分析客户已有产品组合或者产品使用习惯,发现客户的潜在需求来推送产品信息,从而大大增加营销成功的概率。二是建立基于客户全生命周期的客户经营流程,规划设计潜在客户转化、新客户关怀营销、潜力客户提升、客户挽留、睡眠户激活、销户客户重头唤醒等经营流程。三是设计不同的交叉营销的组合,如银行卡、信用卡、三方绑卡、手机银行等电子渠道组合等,并给与客户各种优惠活动吸引他参加。四是交叉营销是从一个产品向多个产品交叉迭代,可以有效的降低客户的流失,同时最大化的实现客户的价值。美国富国银行20多年一直坚持交叉营销,通过把交叉营销提升零售客户持有产品的作为银行最重要战略;富国银行提出“伟大的8”战略,希望每个客户平均拥有8各富国银行的产品。这个深度开发客户需求的策略,对目前银行依赖网点为主的经营模式有特别重要的实践意义。

富国银行的交叉营销
3、网格化管理
银行的竞争转入“阵地战”的相持阶段,谁要在竞争中占据优势,就看谁投入的成本大、谁的策略有效、谁的斗志更旺盛、谁占领市场的决心更强。银行网点服务区域的网格化管理,必须要拿下线下市场的重要保证。一是银行以网点为单位进行网格化营销,对网点服务半径“三公里金融服务圈”范围商户、居民进行网格化管理,确保客户群体全触及。二是按照“定格、定员、定岗、定责”的四定原则,每个网格配备一名管理员、协管员、联络员和监督员。三是由网点负责人亲自带队,业务骨干组成营销突击队开展专项营销,针对网点范围内的重点商户、重要场景有效推进。针对当前商户的需求,可以提供存存*款贷**、聚合支付等进行一揽子营销方案。
4、提升网点竞争力
一是重点定位网点装修设计。要功能分区,针对年轻客群的快速业务办理区域和针对金融资产5万元以上的重点业务人群要进行区分。要有休闲区和儿童娱乐区等,增加客户在银行网点的停留时间。二是银行还可以根据不同的客户需求和业务场景设计更多的闭环服务,把闭环交易关键节点放在在网点,如存款、开户、大额理财、信用卡、信贷、业务咨询等等,这些业务在线上目前无法实现;网点成为连接所有业务的关键点,成为各种业务的流量的入口,形成足够的刚需流量。三是银行的CRM系统要自发自动的发掘客户的潜在需求,运用交叉和迭代的营销技术,进行各种产品进行有效的营销,实现流量的转换,来完成网点的存款、*款贷**、中收等业务的各项效益指标。

六、银行互联网转型的实质是什么
银行互联网转型最关键指标是活跃的电子渠道客户数,用MAU(月活用户)来衡量;银行零售的转型能力最要的指标是AUM(资产管理规模)来衡量;前者是客户基础,后者是效益。银行一方面源源不断提高获客的广度,通过市民卡、社保卡、工会卡等提升市场份额,用信用卡、第三方绑卡、手机银行等方式来提升电子渠道客户数;另一方面就是要精耕细作,不断加大对客户活跃、留存、贡献,加大客户的对存款、理财、基金、黄金、保险等资产类交叉,不断提升银行资产管理规模。同时,运用聚合支付的场景建设,把客户支付、消费信贷、客户生态等融合在一起。
我们的移动支付技术已经实现BANK4.0所描述的“金融服务无处不在,就是不在银行网点”,也有银行通过API、SDK的接入方式逐步迈向开放银行。银行应该敏锐的察觉这只是满足金融零售消费需求和长尾客户的“短小急频”的碎片化部分需求,而不是全部。银行应该找准定位,分发挥银行的品牌和网点优势,运用交叉营销对客户广度和深度的产品覆盖,将存量和增量客户向线上迁徙,在“新常态”的环境下逐步完成互联网的转型。银行的互联网*途征**不会一帆风顺,需要不断反复的“试错”经验积累,更需要不忘初心的砥砺前行。
自力更生,艰苦奋斗。——毛*东泽**
【银行“网”事】系列文章,陆续更新,欢迎持续关注:
3、重生银行互联网的转型之路
4、银行的获客之道
5、银行的数据化的信贷产品
作者简介:乐天,移动支付网专栏作者,银行二十多年从业经验,专注于电子银行、移动支付和科技金融。
银行业金融科技社群,有兴趣的朋友请添加群主:18002540911备注:公司+姓名+职务+银行入群。仅限银行工作人员。