
侵袭性真菌病(invasive fungal disease,IFD)是指真菌侵入人体,在组织、器官或血液中生长、繁殖,并导致炎症反应及组织损伤的感染性疾病。
近几年血液肿瘤领域出现了很多新治疗手段(如靶向治疗等),同时IFD诊断方法累积了更多的临床研究数据,这些方面对IFD的高危人群、IFD的流行病学、IFD诊治策略都带来了一些变化。基于这些变化,中国医师协会血液科医师分会中国侵袭性真菌感染工作组经反复讨论,对我国2017年(第五次修订版)IFD的诊断标准与治疗原则进行了再次修订。
本版诊治原则流行病学部分进行了相应修订;诊断体系上保留了确诊、临床诊断及拟诊、未确定的诊断分层;治疗方面则仍按预防治疗、经验治疗、诊断驱动治疗及目标治疗的策略进行修订;新增体外药敏试验、治疗*药性**物浓度监测相关内容。

流行病学
国内前瞻性、多中心流行病学研究(CAESAR 研究)显示,接受化疗血液恶性肿瘤患者中,确诊和临床诊断IFD总发生率为2.1%,其中骨髓增生异常综合征(MDS)/急性髓细胞白血病(AML)IFD发生率最高,尤其在诱导化疗期间。
接受造血干细胞移植患者,确诊和临床诊断IFD发生率7.7%,拟诊IFD为19.0%。IFD是血液系统恶性肿瘤重要死亡原因之一。造血干细胞移植后IFD相关病死率仍可高达50%。
近年来肿瘤分子靶向治疗的应用也导致IFD风险的增高,尤其是布鲁顿酪氨酸激酶(Bruton′styrosine kinase,BTK)*制剂抑**。
念珠菌和曲霉菌是血液病患者IFD最常见致病菌。真菌血症以念珠菌多见;肺部IFD以丝状真菌为主,其中曲霉菌为主要致病菌。
诊断标准
IFD诊断分为确诊(表2)、临床诊断(表3)、拟诊和未确定4个级别(表1),具体诊断标准如下。

1
影像学检查
影像学检查是目前IFD诊断的重要手段,有助于判断感染部位、感染类型、病灶数量和大小、局部浸润和指导CT引导穿刺活检和相应部位支气管镜检和肺泡灌洗,是IFD临床诊断重要参照标准之一。对气道传播为主真菌病原菌如曲霉菌和毛霉菌多累及肺部和/或鼻窦部,影像学检查尤其是高分辨CT检查(HRCT)具有重要临床诊断意义。
侵袭性曲霉病(IA)胸部CT影像学出现伴或不伴晕征的致密边界清楚病变,楔型和节段性或大叶性实变,结节或实变病灶中出现新月征和空洞形成,是IFD肺部感染临床标准。反晕征在肺部丝状真菌病,尤其是毛霉菌感染中具有一定意义,也可以作为非曲霉属丝状真菌病的临床诊断标准之一。
2
微生物学检查
真菌抗原检测是IFD诊断的重要微生物学检查,其中(1,3)‑β‑D‑葡聚糖试验(G试验)和半乳甘露聚糖试验(GM 试验)被推荐用于IFD 早期诊断的重要筛选指标。
应用多聚酶链反应(PCR)检测真菌核酸可以帮助在确诊患者的无菌组织中进一步确定病原。尽管PCR 检测血液及BALF中核酸在IFD的诊断中具有较好的敏感度和特异度,但由于缺乏标准化的试剂盒,目前仅推荐作为辅助IFD诊断的微生物学证据。
二代测序技术(NGS)针对明确诊断具有困难的疑难病例,有助于排除IFD诊断。
IFD治疗
1
预防治疗
初级预防是指具有IFD高危因素患者,出现感染症状前预先应用抗真菌药物防止IFD发生。初级预防推荐抗真菌药物:
-
中性粒细胞缺乏化疗患者:泊沙康唑(200 mg,3 次/d,口服)、氟康唑(200~400 mg/d,口服或静脉滴注)、伊曲康唑(200 mg,2 次/d,静脉序贯口服)、伏立康唑(4 mg/kg,2次/d,静脉序贯口服)。
-
异基因造血干细胞移植患者:泊沙康唑、米卡芬净(50 mg/d,静脉滴注)、氟康唑(200~400 mg/d,口服或静脉滴注)、伊曲康唑、伏立康唑和卡泊芬净(50 mg/d,静脉滴注)等。
再次预防是指对既往具有确诊或临床诊断IFD病史患者,在IFD达到完全或部分缓解后再次接受化疗或造血干细胞移植治疗时,给予抗真菌药物以防止IFD再次发生。再次预防推荐抗真菌药物首选既往抗真菌治疗有效药物,剂量与初级预防相同,多采用伏立康唑、伊曲康唑、卡泊芬净或两性霉素等。
预防治疗疗程主要取决于患者IFD高危因素的改善,如再生障碍性贫血或接受化疗病例应覆盖粒细胞缺乏期(至中性粒细胞恢复>0.5×109/L),造血干细胞移植患者一般至少覆盖移植后3个月,合并急性或慢性GVHD接受免疫抑制药物治疗则疗程应延长至GVHD临床症状控制,免疫*制剂抑**基本减停为止。
2
经验治疗
经验治疗以持续粒细胞缺乏伴发热且广谱抗菌药物治疗4~7 d无效作为启动治疗主要标准,推荐适用于IFD高危患者;针对IFD低危患者,则推荐在出现临床影像学异常或血清GM/G试验阳性等IFD诊断依据时进行,即诊断驱动治疗。
-
血液病患者IFD病原体中曲霉菌多见,因此经验性抗真菌治疗药物一般选择覆盖曲霉菌的广谱抗真菌药物,目前可选择药物包括卡泊芬净(70 mg/d静脉滴注1剂,随后50 mg/d静脉滴注)、脂质体两性霉素B(3 mg·kg‑1·d‑1静脉滴注)、两性霉素B(0.5~1.5 mg·kg‑1·d‑1 静脉滴注)、米卡芬净(100~150 mg/d静脉滴注)和伏立康唑(6 mg/kg,1次/12 h,静脉滴注2剂;随后4 mg/kg,1次/12 h,静脉滴注,或200 mg,2 次/d 口服)、伊曲康唑(200 mg/12 h 静脉滴注4剂,随后200 mg/d静脉滴注)。
-
针对已经接受广谱抗真菌药物预防的患者,在需要启动IFD经验治疗时的药物选择仍不明确,一般推荐换用其他类型抗真菌药物,如棘白菌素类(卡泊芬净)或脂质体两性霉素B。
3
诊断驱动治疗
诊断驱动治疗指患者在无临床感染症状或出现广谱抗菌药物治疗无效持续中性粒细胞缺乏发热时,合并IFD的临床影像学标志(如肺部CT出现曲霉菌感染相关影像学改变)和微生物学标志(如GM/G试验阳性、非无菌部位或非无菌操作所获得的标本真菌培养或镜检阳性)时,尚未达到确诊或临床诊断IFD时给予的抗真菌治疗。
诊断驱动治疗的优势在于避免单纯依据发热进行的经验性抗真菌治疗的过度应用,并且根据IFD 相关敏感标志,尽早开展真菌治疗以保证疗效。与经验治疗比较,尤其适用于IFD低危患者,诊断驱动治疗显著降低临床抗真菌治疗使用率,且未明显增加患者临床诊断和确诊IFD发生率,对总体生存率无显著影响。
诊断驱动治疗的药物选择原则可参考经验治疗,选择药物包括卡泊芬净、米卡芬净、伏立康唑、伊曲康唑、两性霉素B及其脂质体。
经验治疗和诊断驱动疗程根据IFD证据而定,至少应用至体温降至正常、临床状况稳定,诊断驱动治疗应包括IFD相关微生物学和/或影像学指标恢复正常。
4
目标治疗
目标治疗是指患者达到临床诊断或确诊IFD标准进行抗真菌治疗。由于感染病原菌较明确,可依据真菌种类、药物抗菌谱、患者具体情况选择用药。目标治疗的重点在于念珠菌和曲霉菌。
5
IFD辅助治疗
宿主中性粒细胞数量和功能异常以及免疫抑制态势是IFD危险因素,而中性粒细胞和免疫功能恢复则与IFD治疗预后相关。临床适当减停免疫*制剂抑**,粒细胞集落刺激因子应用和/或中性粒细胞输注有助于IFD治疗。
此外,下列情况可考虑手术干预:(1)急性咯血;(2)为获得组织学诊断;(3)预防已有累及血管的真菌病灶出血;(4)去除残留病灶以防再次化疗或造血干细胞移植后疾病复发。
新增内容
1
真菌药敏试验
通常,实验室进行真菌药敏试验的目的为检测获得性耐药,避免或减少临床治疗失败。实验室并非要对所有分离株进行常规药敏试验。只有来自严重感染部位分离株、需要长期抗真菌治疗的分离株或抗真菌治疗过程中需要药敏试验的分离株才需要进行真菌药敏试验。同时,如果真菌耐药与治疗失败相关,则实验室应及时完成真菌药敏试验。
2
治疗*药性**物浓度监测
在使用伏立康唑、伊曲康唑、泊沙康唑过程中进行治疗*药性**物浓度监测(TDM)有助于减少抗真菌预防或治疗的失败率。因此推荐在预防或治疗失败时可以进行TDM寻找是否存在药物浓度不够的原因。
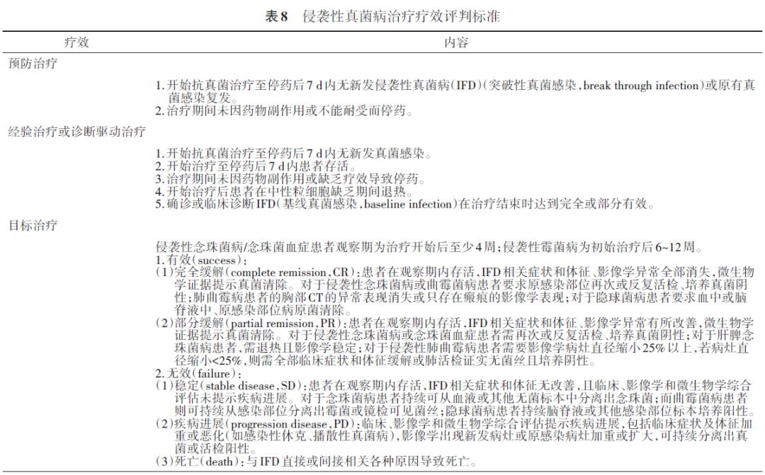
疗效评估
IFD疗效评估包括临床症状和体征、影像学和微生物学定期评估。抗真菌治疗疗效判断标准见表8。

本文整理自:血液病/恶性肿瘤患者侵袭性真菌病的诊断标准与治疗原则(第六次修订版)[J],中华内科杂志,2020 ,59 (10 ):754-763.
