在高中学习中,物理针对大部分的孩子来讲都是非常困难的,尤其是上了高中后半段以后更是如此,在高中后半段学习中,物理的学习越来越难,也理解不上去,正因如此,这针对物理的学习要求也就更高。

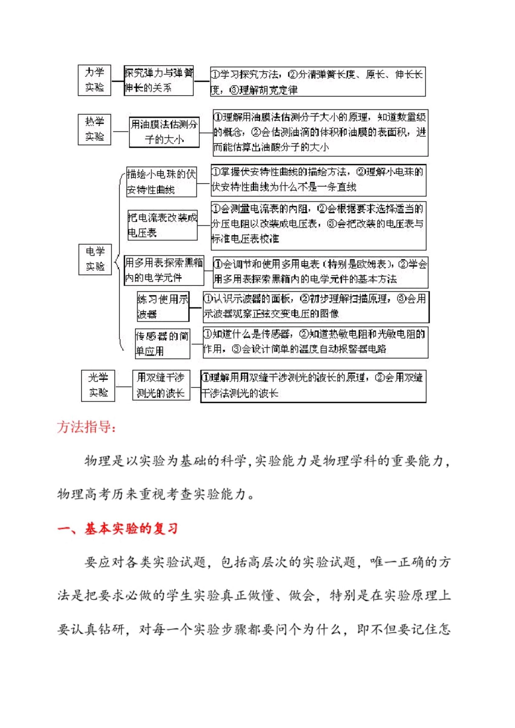
相信大家也都知道,在物理学习过程中最难的就是实验题这块,而恰恰很多学生针对实验这块做得比较少,所以,得分率也不是很高,如果在这上面上掌握起来,肯定会在分数上超过很多人,要知道高考分数1分就拉下万人,可想而知,所以一定要对物理实验部分重视起来,因此,平时多记记一些我们一些重要的实验总结就很重要了。
下面是小器为了帮助同学们可以掌握好高中物理实验这块题型,特意为大家带来了一份2021高中物理实验总结(完整版)资料,是3年的全总结,共75页。建议家长们都可以为孩子打印一份,相信这对提高孩子的物理成绩定会有所帮助的。
资料很多,小器依旧只分享了部分,完整版可以关注后私信我【物理实验75】就行了,依旧无常分享,我是一点也不小气的小器,今天依旧是爱你的一天~#高中物理#

















