湘潭在线新闻网微信(xtolcn)——湖南十大媒体微信,湘潭最权威微信公众号,本土手机生活助手,专注独家报道、深度调查、新闻快讯、民情问政等。
湘潭经济技术开发区文教卫计局文件
潭经文教卫计发〔2017〕24号
湘潭经济技术开发区中小学校2017年秋季招生公告

网络配图
为深入贯彻落实《中华人民共和国义务教育法》和省、市有关文件精神,确保我区义务教育阶段学校招生工作规范、有序,区教育行政部门根据教育规划布局、历史沿革、学校规模、周边生源和交通状况等因素,相对就近、合理划分中小学校服务范围。现将2017年秋季招生方案公布如下:
01
招生原则
实行“划片、就近、免试”和“兼顾均衡、统筹安排”的原则;贯彻落实进城务工人员随迁子女义务教育有关政策,切实保障其适龄儿童少年按时免试入学。
02
招生对象
(一)小学招生对象为2017年8月31日之前年满六周岁的适龄儿童(本地户籍子女,本地购房户子女,进城务工子女)
(二)初中招生对象为2017年小学应届毕业生(本地户籍子女,本地购房户子女,进城务工子女)
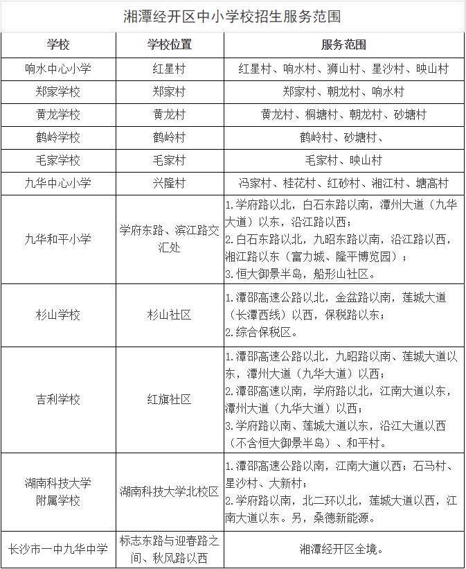
03
招生服务范围

04
招生办法
一
小学新生入学
各小学将根据适龄儿童户籍和家庭住房情况,依据“房产户口一致”优先原则,在划定的学区范围内按有户有房、有户无房、有房无户、无户无房四个大类的生源排序,依顺序注册入学,录满为止。个别学校由于生源增长导致容量不够,不能完全接纳本学区适龄儿童入学的,由学校进行登记,区教育行政部门按照生源排序和相对就近的原则,兼顾均衡统筹安排。
1、有户有房:
(1)适龄儿童本人、父母或其他法定监护人持有湘潭经开区户口和房产,房屋产权证与户籍所在地一致,并在房产所在地实际居住,以房屋产权证、社区(村)出具的实际居住证明为依据入学。
(2)适龄儿童本人、父母或其他法定监护人有湘潭经开区户籍和房产,但房屋产权证与户籍所在地不一致,经社区(村)配合学校入户调查后以房屋产权证为依据入学。
(3)适龄儿童本人、父母或其他法定监护人户籍一直属于湘潭经开区,因征拆等原因,居住在社区(村)安置的自建房屋等,经社区(村)配合学校入户调查情况属实,以社区(村)的证明为依据入学。
2、有户无房:
(1)适龄儿童本人、父母或其他法定监护人户籍一直属于湘潭经开区,其父母在湘潭经开区工作但无房产,实际一直与祖父母(或外祖父母)等共同居住,经社区(村)配合学校入户调查和房产部门统一验证情况属实,凭共同居住的房屋产权证为依据入学。
(2)适龄儿童父母因组织或人事部门批准工作调动、部队转业、人才引进等原因在湘潭经开区工作,同时户籍已迁入湘潭经开区但无房产,经社区(村)配合学校入户调查和房产部门统一验证情况属实,以当前租住房为依据入学。
3、有房无户:
适龄儿童本人、父母或其他法定监护人在湘潭经开区购房并实际居住,但户籍没有迁入房产所在地,以房屋产权证为依据入学。
4、无户无房:
父母或其他法定监护人在湘潭经开区务工且持续合法居住一年以上,提交父母或法定监护人身份证、小孩或父母或其他法定监护人户口簿、本区居住证(已办理一年以上)和湘潭市城区职工基本养老保险缴费一年以上证明等相关材料,以当前租住房的有效合同为依据上学。
二
初中新生入学
初中新生入学需审验学生父母或其他法定监护人身份证、户口本、房产证、小学毕业生登记表。学生户口本住址与实际居住地不一致的,以其父母或其他法定监护人的房产证明为入学依据。
05
报名时间
一
小学新生入学报名时间
1、第一批有房有户:
请各家长于5月22日—27日携带好身份证、户口本、房产证、儿童出生证、预防接种证明等资料到划片学校登记入学信息。
2、第二批有户无房、有房无户:
请各家长于6月12日—16日携带好身份证、户口本、房产证、儿童出生证、预防接种证明等资料到划片学校登记入学信息。
3、第三批无户无房:
请各家长于6月26—30日携带好身份证、户口本、务工证明、儿童出生证、预防接种证明等资料到划片学校登记入学信息。
二
中学报名时间
请各家长于5月2日—8月2日携带好身份证、户口本、务工证明、学生手册等资料到长沙市一中九华中学报名。
06
咨询监督电话
经开区文教卫计局:0731—52379377
