1,最新!《2021年世界阿尔茨海默病报告》Executive Summary
来源:小崔和他的小伙伴们
国际阿尔茨海默病协会(ADI)估计,全球有四分之三的失智症患者没有被诊断出来,在一些低收入和中等收入国家,这一比例可能高达90%。在这些国家,污名化和缺乏对失智症的认识仍然是诊断的主要障碍。
2021年的 World Alzheimer Report 2021-Journey through thediagnosis of dementia 在“世界阿尔茨海默病日”发布。报告收集自主要的临床医生和从业人员的专家论文,在整个报告中进行了主题总结,包括临床评估、实验室测试、诊断制定、具体措施、失智症诊断展望。
阅读链接:
最新!《2021年世界阿尔茨海默病报告》Executive Summary
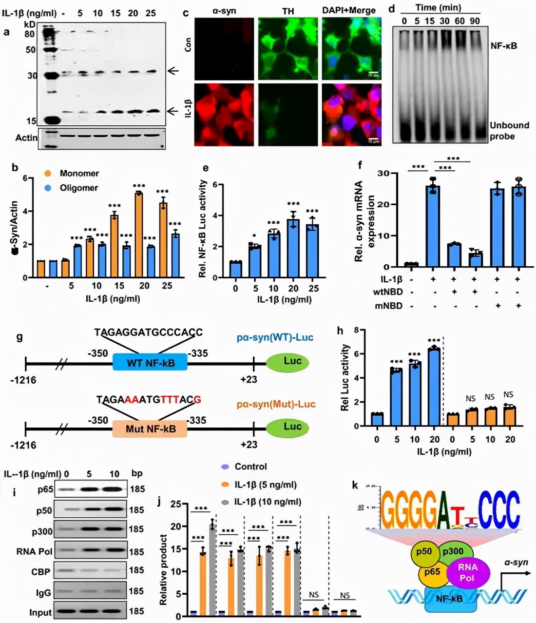
2,[前沿]通过鼻子给送两种肽有望减缓帕金森病进展
来源:帕金森病友会

NF-κB的激活增加了神经元中α-突触核蛋白的表达
在一项新的研究中,来自美国拉什大学医学中心的研究人员在治疗帕金森病方面取得新的进展:他们开发的潜在的帕金森病新疗法在减缓小鼠的疾病进展方面显示出了成功。研究结果发表在 Nature Communications 上。研究发现两种不同的肽有助于减缓α-突触核蛋白(alpha-synuclein)的扩散,这种蛋白在大脑中称为路易体(Lewy body)的异常蛋白质沉积物中出现。
这项新的研究中测试的两种肽被称为Myd88的TLR2相互作用结构域(TLR2-interacting domain,TIDM)和NEMO结合结构域(NEMO-binding domain, NBD)。这两种通过鼻子给送的肽被发现能够减缓大脑中的炎症,并阻止帕金森病小鼠体内α-突触蛋白的扩散。它们也改善了这些小鼠的步态、身体平衡和其他运动功能。
阅读链接:
[前沿]通过鼻子给送两种肽有望减缓帕金森病进展
3,Nano. Lett:激光刺激分子靶向型纳米粒子以对血脑屏障进行可逆调节
来源:奇物论

血脑屏障(BBB)具有高度选择性,它也是中枢神经系统和循环系统的界面。近日德州大学西南医学中心Zhenpeng Qin和Robert Bachoo合成了可特异性靶向紧密连接的金纳米颗粒(AuNPs),并证明了经颅皮秒激光刺激这些AuNPs后能够增加BBB的通透性。
实验结果表明,这种策略能够使得免疫球蛋白和病毒基因治疗载体以及载药脂质体进入大脑。这一研究可为中枢神经系统的药物筛选和治疗干预提供新的帮助。该研究结果发表在 Nano. Lett 上。
阅读链接:
Nano. Lett:激光刺激分子靶向型纳米粒子以对血脑屏障进行可逆调节
4,Cell Research背靠背 | 邵振华/颜微/苏昭铭合作揭示脂质受体的药物识别和配体选择性机制
来源:BioArt

S1PR1/S1PR5/S1PR3-Gi与不同配体的冷冻电镜三维结构及药理学实验
脂质针对地球上的所有生命都是必不可少的,并且在能量储存和细胞膜的形成中起着至关重要的作。1-磷酸鞘氨醇(S1P)作为细胞膜鞘脂的代谢产物,通过与五种亚型S1P受体(S1PR1–S1PR5)结合来调节多种生物功能。S1P-S1PRs 信号通路是多种疾病的有效治疗靶点。近日四川大学华西医院邵振华团队对S1PRs的信号转导展开了深入研究,在 Cell Research 杂志发表了他们最新的两项研究成果。
两项研究成功解析了1-磷酸鞘氨醇(S1P)受体S1PR1、S1PR5及S1PR3与多种药物及下游信号转导分子Gi蛋白三元复合物的冷冻电镜结构,结合药理学实验手段揭示了S1PR受体的激活机理及配体选择性机制,在人体脂质受体信号转导研究领域取得重要进展。该研究将为多发性硬化症、系统性红斑狼疮、恶性肿瘤、新冠肺炎等疾病的药物开发和治疗提供了新思路。
阅读链接:
Cell Research背靠背 | 邵振华/颜微/苏昭铭合作揭示脂质受体的药物识别和配体选择性机制
5,BMJ:工作最好也要动脑子!10万人最长随访30年的研究发现,从事高认知刺激性工作或可降低老年痴呆风险 | 临床大发现
来源:奇点网

柳叶刀委员会2020年报告表明,认知刺激有助于保护认知功能,或可降低患痴呆症风险。但从既往研究数据来看,休闲时认知活动与预防痴呆相关的证据往往强度不够。研究者们猜测,这可能与休闲时认知刺激的频率/强度不够有关,如果将研究场景转移到工作,可就大不一样了。
近期,来自英国伦敦大学学院的Kivimäki教授等人在 BMJ 期刊上发表重要研究成果,基于横跨欧美、覆盖10万+参与者的研究数据,他们发现,从事高认知刺激性工作的人群比从事低认知刺激性的工作人群患痴呆症的风险更低。高教育水平+高认知刺激工作与患痴呆风险降低37%有关。研究团队还从近5000种蛋白中识别出了3种“有害蛋白”,进而从神经生物学层面,解释了这一现象的潜在成因。
阅读链接:
BMJ:工作最好也要动脑子!10万人最长随访30年的研究发现,从事高认知刺激性工作或可降低老年痴呆风险 | 临床大发现
6,最新研究 | 中国抑郁障碍患病率调查:多数患者存在社会功能障碍
来源:柳叶刀TheLancet
近日, The Lancet Psychiatry 发表了由北京大学第六医院黄悦勤教授领衔的《中国抑郁障碍患病率及卫生服务利用的流行病学现况研究》。该研究是2012年至2015年中国精神卫生调查的一部分,旨在提供抑郁障碍的社会经济相关因素和抑郁障碍的卫生服务利用现况。
研究显示抑郁障碍在中国的分布特征为女性患病率高于男性,失业者高于就业者,分居、丧偶或离婚者高于已婚或同居者。大多数抑郁障碍患者存在社会功能障碍。抑郁障碍的卫生服务利用率低,获得充分治疗率很低。需要国家制定计划增加卫生资源的可利用性、可及性和可接受性,以利于提高抑郁障碍者的卫生服务利用。
阅读链接:
最新研究 | 中国抑郁障碍患病率调查:多数患者存在社会功能障碍
7,月亮惹的祸!研究发现,月球可能影响睡眠质量
来源:医诺维

总睡眠时间、入睡后清醒时间和整个月球周期的睡眠效率的日常变化
睡眠是人体的一种修复过程,可以恢复精神和解除疲劳。众所周知,月球周期影响着夜空、潮汐甚至是某些海洋动物的繁殖能力,一夜好眠受诸多因素影响,长期以来,人们一直怀疑月亮是睡眠的影响因素之一,但关于这是否为真迟迟没有定论。
近日,瑞典乌普萨拉大学的研究人员在 Science of The Total Environment 期刊上发表了一篇研究论文。该研究指出,月球周期可能对睡眠质量有影响,且对男性的影响可能比女性更大。
阅读链接:
月亮惹的祸!研究发现,月球可能影响睡眠质量
8,iPhone将“升级”心理健康监测功能,或可“预警”抑郁、焦虑及阿尔默茨病等
来源:DeepTech深科技
随着人们对健康的重视,电子手环等产品对健康的监测越来越普遍。如今 Apple Watch 的监测健康功能越来越完善,目前用 Apple Watch 可能进行监测的健康指数有:心电图、血压及血氧、血糖等。最近,苹果在健康监测又有了新的动向,从健康数据的监测 “升级” 到心理健康的预测及建议。
据报道,苹果团队正在联合加州大学洛杉矶分校、美国医药公司渤健进行健康项目研究,开发可诊断认知能力降落、抑郁症、焦虑等疾病的方法,并推进技术在产品的落地进程。相关人员表示,将重点对iPhone的摄像头、手机键盘和声音传感器相关数据进行追踪。除此之外,还包括试验参与者的面部表情、说话方式、步频、走路频率、心率和呼吸速率,可能还会衡量打字的速度、频率及其内容。
阅读链接:
iPhone将“升级”心理健康监测功能,或可“预警”抑郁、焦虑及阿尔默茨病等
审校:Simon
题图:摄图网
前 文 阅 读
1, 脑科学日报: RNA结合蛋白调控脑衰老和AD进程的新机制
2,脑科学日报: 莫扎特的音乐真能治病?30 秒让大脑平静下来

神经科学讲什么
¥28.2
购买