冠心病、心肌梗塞、带状疱疹等多种疾病都可引起胸痛。不同原因引起的胸痛症状略有不同,如绞痛、牵扯痛、有压迫感、灼痛等,其处理方法也存在巨大差异。处理不当会耽误救治的黄金时机。
下面,“问上医”就为您详细介绍下不同原因引起的胸痛特点及处理方法。
第一大类:心血管疾病
1.心脏病发作(心肌梗塞,最紧急的情况)

症状:
- 感觉胸闷,胸部被重压、挤压、压碎,剧烈烧灼感或疼痛;
- 胸痛持续超过5分钟,且休息无法有效缓解;
- 疼痛或不适会辐射到背部、肩膀、脖子等部位;
- 除胸痛外,还出现气短、头晕、恶心、呕吐、心跳迅速或心律不齐、意识模糊、濒死感觉。
起因:大多数心脏病发作都是由血栓堵塞某个冠状动脉所引起的。如果一段时间后心脏依然无法得到足够的氧气,心肌将会衰竭死亡或永久性功能受损。
应对办法:急救!半卧位服用硝酸甘油,立即拨打120!
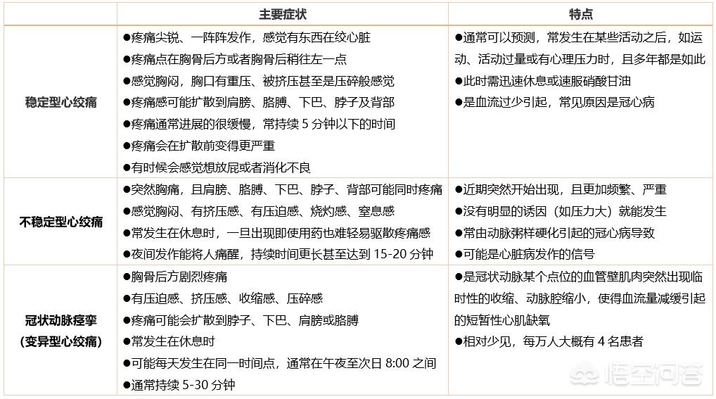
2.冠状动脉狭窄:心绞痛

症状:胸痛可能辐射到肩膀、手臂、颈部、咽喉、颌部或背部,且还可能伴随胸闷、心率加快、呼吸困难等症状,不同类型心绞痛症状略有不同,具体描述见下表。

起因:心绞痛是由心肌供血不够引起的,它是冠心病(尚未引起心肌梗塞)的最典型症状。
应对办法:
- 停下一切活动立刻休息;
- 可使用药物(硝酸甘油或二硝酸异山梨醇或亚硝酸异戊酯)缓解症状,高危人群需咨询并掌握药物用法;
- 若休息或服药后无法缓解,请立即拨打120。
3.高血压:主动脉夹层

症状:突然出现严重的胸口或背部肩胛骨之间撕裂样疼痛、意识丧失,手臂或腿部疼痛、麻木、无力,气短或呼吸困难、说话困难或言语不清、恶心、出汗。
起因:主动有很多层,若内膜被局部撕裂、血液冲进动脉夹层之间,可导致中风、心脏病发作、充血性心脏衰竭。
应对办法:这是一种严重的会危及生命的急症,往往是由高血压引起的,死亡率很高,尽早诊断以及通过手术和药物进行治疗。
4.静脉血栓:肺栓塞

症状:肺部不能获取足够的血液,某些情况如深呼吸、咳嗽、吃饭或者弯腰会使人胸部疼痛,活动时疼痛更严重,即使停止运动也不能好转。
起因:体内的静脉血汇集到右心室后,会经右心房泵送到肺部(肺动脉)。若下肢血流不畅、房颤等原因出现静脉血栓,血栓便可直达肺部,并卡在肺分支动脉上,引起肺栓塞。
应对办法:尽快去医院治疗,可以预防血栓形成和增长。
第二大类:消化系统疾病
5.胃食管反流病
症状:胸部疼痛,食道、胸骨正后方有烧灼感,打嗝,食物反流至嘴里,恶心、呕吐,烧灼感常会上蹿,扩散到颈部或喉咙。
病因:常是由消化不良所引起的,酒精、抽烟、阿司匹林、非炎症*药性**物和柑橘类水果甚至是睡前吃东西都可能引发
应对办法:非处方抗酸药,调整饮食。

6.胆结石
症状:胃部可能会突然疼痛,胸部、背部或者右肩膀也会疼痛。吃了不消化的东西之后最容易出现这种情况。
起因:胆囊中的消化液胆汁出现了硬化凝结,形成结石,堵塞了胆囊和胆道之间的通道。
应对办法:去医院检查确诊并根据结石的大小用药或手术。

第三类:其他常见病因
7.带状疱疹感染
症状:胸痛的同时还伴随着胸上或背上长出疼痛的皮疹和水泡,疼痛可能会非常剧烈,发热、发冷,全身疲劳,头痛,淋巴结肿大,视力模糊。
起因:感染水痘病毒引起的,且感染了胸部皮肤处的神经导致胸痛。
应对办法:带状疱疹可以自行好转,但可请医生开药缓解症状、促进康复。
8.急性焦虑症(惊恐发作)
症状:除了胸部疼痛之外,有反复、毫无预警的强烈恐惧感,可能还会呼吸短促、能够明显感知到自己的心跳或者手脚发麻,还可能出现头晕或者担心自己要死了、发抖或痉挛、窒息感;通常会持续5-20分钟,惊恐发作出现后约10分钟左右,惊恐将达到最高峰。
起因:这是一种焦虑症,压力过大、抑郁低落的时候都可能出现。
应对方法:恐惧发作很难自行好转,需要做心理咨询,并可能要使用镇静药、抗抑郁药等。
【注】心血管疾病是导致胸痛的最常见原因,预防心梗、脑梗等急症的最好措施是控制血脂、血压。欢迎您查看下列,“问上医精品专栏”。