1月23日凌晨,抖音通过官方微信公众号发布了一则《关于抖音用户无法正常使用微信账号登录的说明》公告,可让广大抖音迷吃了一惊!

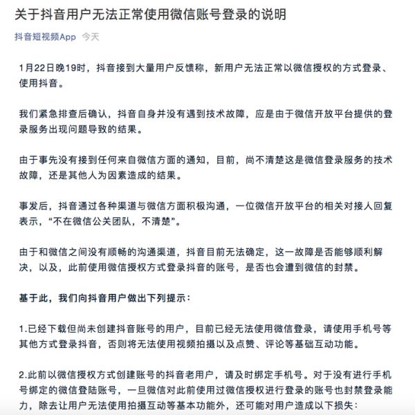
公告称, 1月22日晚19时,抖音接到大量用户反馈,新用户无法正常以微信授权的方式登录、使用抖音。经技术排查后,抖音确认自身并没有遇到技术故障,应是由于微信开放平台提供的登录服务出现问题导致的结果。
笔者看到这条公告后,随即尝试用自己的苹果手机登录抖音,弹出的是"该应用未获得微信登录的权限"界面,确实无法调起微信登录功能。随后,笔者也尝试了QQ、微博等另外2种抖音新用户登录方式,发现微博可正常调起,但要绑定手机号,而QQ一样显示"该应用未获得QQ登录的权限"。

笔者又换了安卓系统测试,同样无法调起,但发现安卓比IOS上多了一个"本机号码一键登录"登录方式。

笔者通过网络资料查证,了解到"本机号码一键登录" 是由中国移动旗下的专业子公司中移互联网有限公司推出的一种更便捷安全的登录方式,不需跳转第三方应用,也不需记忆账号密码,用户一键授权便可实现秒速登录。
据移动认证官网介绍,移动认证是基于运营商自身网络认证和数据能力,以手机号码打造开放的统一账号体系,为各类应用提供信任登录、认证服务和安全服务。而"本机号码一键登录"就是移动认证的能力之一
通过"本机号码一键登录",用户不用费心记一大串的账号密码,不用短信验证就能完成注册、登录,还能有效避免密码被劫持、泄露,保护用户隐私;企业接入它,也可有效提升注册转化率,增加用户粘性。
新用户可以用上这一神器,那老用户怎么办?
抖音在公告中提示道,此前通过微信授权方式创建账号的抖音老用户,请及时绑定手机号。用户绑定手机号后,就可使用"本机号码一键登录"实现快速便捷登录。还能防止自己原先账号内的视频、点赞、收藏、好友消息等内容不丢失。
据了解,目前多款应用如京东、爱奇艺也都接入了移动认证一键登录能力。